EasyManua.ls Logo

GE MI-869 - Page 451

GE MI-869
552 pages
To Next Page IconTo Next Page
To Next Page IconTo Next Page
To Previous Page IconTo Previous Page
To Previous Page IconTo Previous Page
Loading...
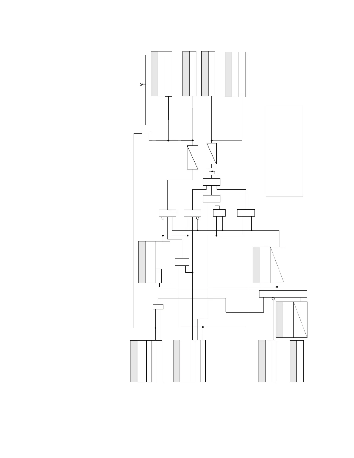
CHAPTER 4: SETPOINTS CONTROL
869 MOTOR PROTECTION SYSTEM – INSTRUCTION MANUAL 4–333
Figure 4-136: Reduced Start logic diagram
8940$1.cdr
NOTE:
The Reduced Volt Fail operand is set when the transition
timer expires if the motor load never drops below the Start
Current Level setting and the motor status is Starting.
The Reduced Volt Ctrl Operand is set when the transition
timer expires and/or the motor load has dropped below the
motor FLA setting; i.e. the motor status is not Starting.
Motor Load < PICKUP
SETPOINT
Current or Timer
RUN
Start Current Level
Current Only
Current and Timer
AND
FLEXLOGIC OPERAND
Reduced Volt Fail
Reduced Volt Ctrl
FLEXLOGIC OPERAND
Block
Off = 0
Transition Mode
Motor Starting
FLEXLOGIC OPERAND
AND
AND
OR AND
OR
AND
OR
0
1 sec
0
50ms
t
PKP
0
Start Timer
0
Start Timer
SETPOINT
SETPOINT
SETPOINT
SETPOINT
FUNCTION:
SETPOINT
Trip
Disabled = 0
Configurable
OR
AND
Operate
Output Relay
1(TRIP)
LED: TRIP
t
PKP
Control Output Relay
SETPOINTS
Do Not Operate, Operate
Trip Output Relay
SETPOINTS
Do Not Operate, Operate

Table of Contents

Related product manuals