EasyManua.ls Logo

GE MiCOM P145 Agile - Sensitive Overvoltage Logic; Sensitive Overvoltage Operation Logic; Figure 123: Sensitive Overvoltage Operation Logic

GE MiCOM P145 Agile
668 pages
To Next Page IconTo Next Page
To Next Page IconTo Next Page
To Previous Page IconTo Previous Page
To Previous Page IconTo Previous Page
Loading...
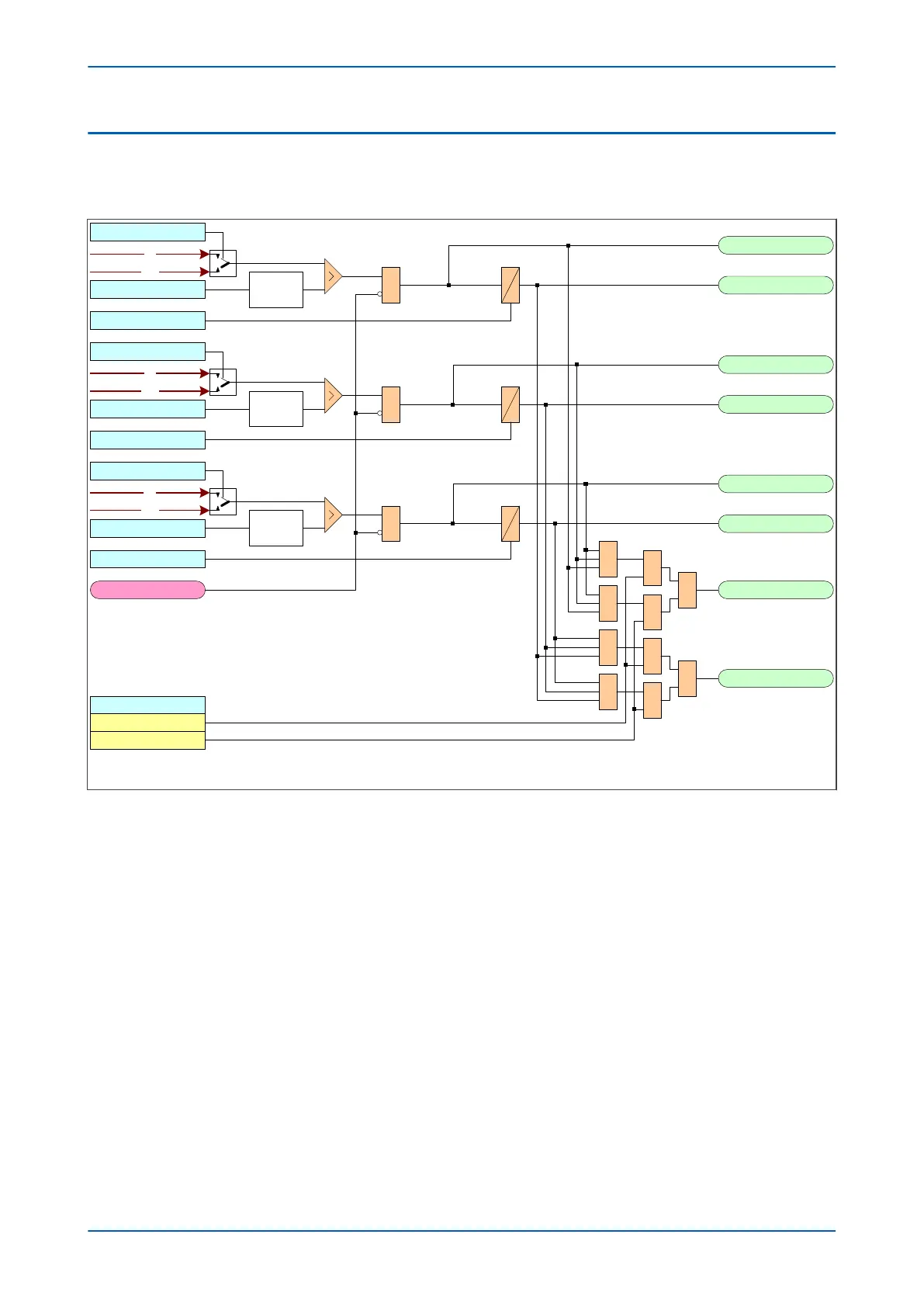
7.2 SENSITIVE OVERVOLTAGE LOGIC
7.2.1 SENSITIVE OVERVOLTAGE OPERATION LOGIC
V00812
VA
SOV>1 Volt Set
SOV>1 Time Delay
SOV>1 Trip A/AB
SOV >1 Start A/AB
&
1
&
&
&
1
&
&
1
1
SOV>1 Start
SOV>1 Trip
SOV Operate Mode
Any Phase
Three Phase
SOV Meas't Mode
VAB
VB
SOV>1 Volt Set
SOV>1 Time Delay
SOV>1 Trip B/BC
SOV>1 Start B/BC
SOV Meas't Mode
VBC
VC
SOV>1 Volt Set
SOV>1 Time Delay
SOV>1 Trip C/CA
SOV>1 Start C/CA
SOV Meas't Mode
VCA
Notes: This diagram does not show all stages . Other stages follow similar principles.
Setting
factor
Setting
factor
Setting
factor
SOV1 blocked
&
&
&
Figure 123: Sensitive Overvoltage operation logic
P14x Chapter 10 - Voltage Protection Functions
P14xEd1-TM-EN-1 231

Table of Contents

Related product manuals