EasyManua.ls Logo

Guspro BB-8416884 - Setting Level Configuration and Key Operations Section 1-3

Default Icon
158 pages
Print Icon
To Next Page IconTo Next Page
To Next Page IconTo Next Page
To Previous Page IconTo Previous Page
To Previous Page IconTo Previous Page
Loading...
12
Setting Level Configuration and Key Operations Section 1-3
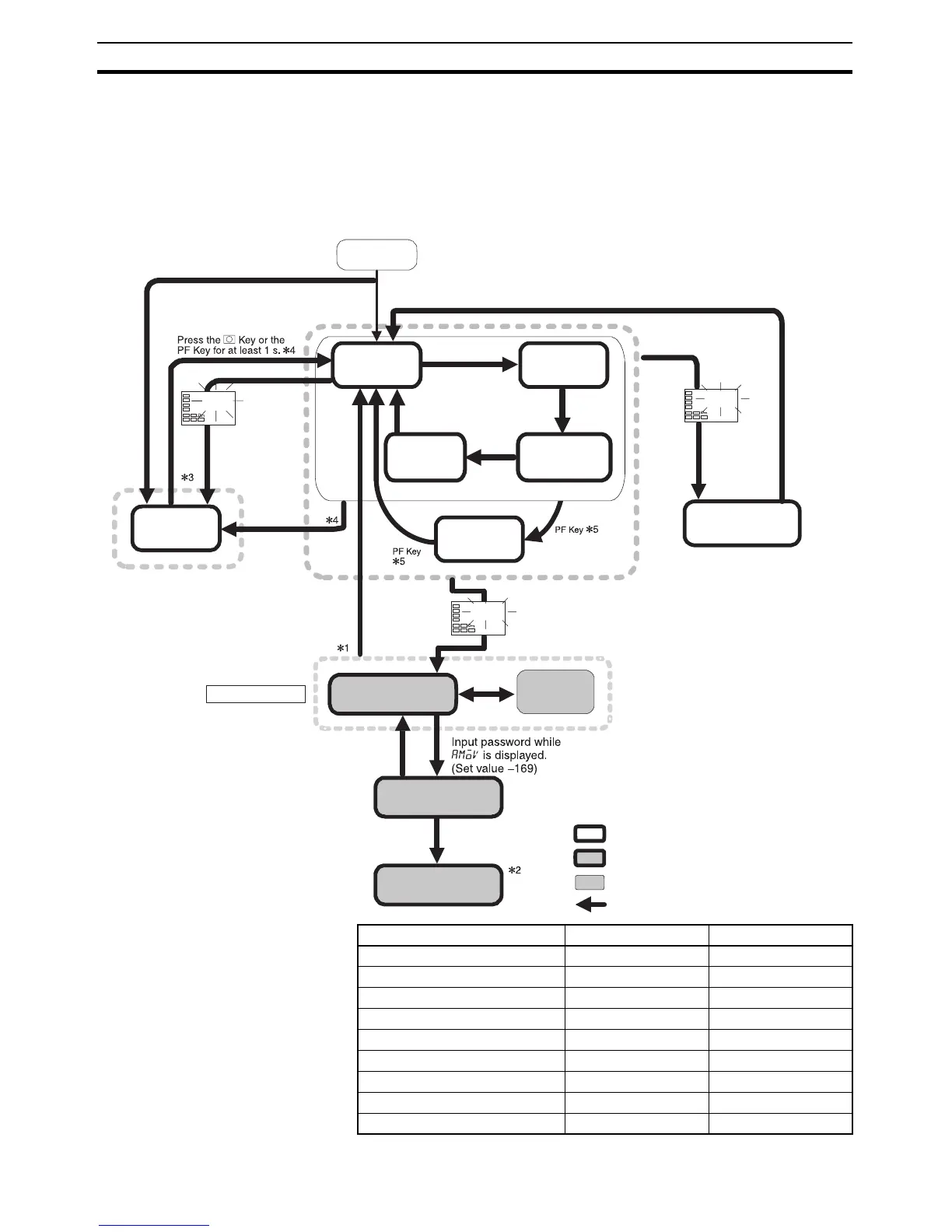
1-3 Setting Level Configuration and Key Operations
Parameters are divided into groups, each called a level. Each of the set val-
ues (setting items) in these levels is called a parameter. The parameters on
the E5CN/AN/EN-HT are divided into the following 9 levels.
When the power is turned ON, all of the display lights for approximately one
second.
Level Control in progress Control stopped
Protect level Can be set. ---
Operation level Can be set. ---
Program Setting Level Can be set. ---
Adjustment level Can be set. ---
PID setting level Can be set. ---
Manual control level Can be set. ---
Monitor/setting item level Can be set. ---
Initial setting level --- Can be set.
Advanced function setting level --- Can be set.
Start in manual mode.
Press the O Key
for at least 3 s while
a-m is displayed.
(a-m will flash after
1st second.)
25.0
100.0
c
a-m
25.0
100.0
c
Power ON
Manual
Control Level
Manual
mode
Operation
Level
Press the O Key
for at least 1 s.
Input password.
Press the
O Key less than 1 s.
Press the O Key for at
least 3 s. (Display will flash
after 1st second.)
Control stops.
Press the
O Key for less than 1 s.
Press the O+
M Keys for at
least 1 s.
Press
the O +
M Keys
for at
least 3 s.
(Display
will flash
after 1st
second.)
Protect Level
Control in progress
Level change
Not displayed for some models
Control stopped
Start in automatic mode.
Adjustment
Level
Initial Setting
Level
Monitor/Setting
Item Level
Advanced Function
Setting Level
Calibration Level
Press the PF Key
for at least 1 s.
Communica-
tions Setting
Level
Press the
O Key less than 1 s.
Press the
O Key less
than 1 s.
Press the O Key
for at least 1 s.
PID Setting
Level
Program
Setting Level
Press the
O Key less
than 1 s.
Note: The time taken to
move to the protect
level can be adjusted
by changing the
“Move to protect level
time” setting.

Table of Contents