EasyManua.ls Logo

Hamworthy F85V - Page 43

Hamworthy F85V
68 pages
Print Icon
To Next Page IconTo Next Page
To Next Page IconTo Next Page
To Previous Page IconTo Previous Page
To Previous Page IconTo Previous Page
Loading...
HAMWORTHY HEATING LTD
37
FLEET V series
500001213/G
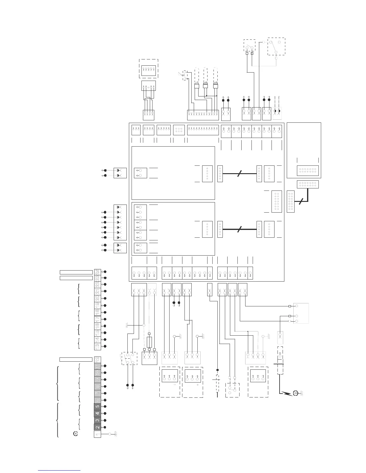
Figure 9.3.1- Wiring Diagram
1
1
1
1
1
1
1
1
1
1
1
1
1
11
1
1 +V
HALL
PWM
0V
2
2
2
2
22
2
2
3
3
3
3
33
3
3
4
4
5
4
44
4
4
5
5
55
66
77
88
99
10 10
11 11
12 12
2
22
2
2
2
2
2
2
2
1
3
3
1
2
22
2
3
4
5
6
7
2
1
11
1
1
1
2
3
2
1
2
1
2
1
22
2
2
2
11
1
1
1
2
1
1
2
1
2
1
2
1
2
1
2
3
1
1
2
1
2
1
2
1
X1-01
X15
X14
X13
X11
X12
X30
X40X50
X50 X40
X10-06
X10-05
X10-04
X10-03
X10-02
X10-01
X2-01
X1-02
X52-01
X51-01
X41-01
X52-02
X52-03
X2-02
X2-03
X2-04
X2-05
X3-01
X3-02
X3-03
X3-04
SIEMENS
LMU64
BOILER
CONTROL
AGU2.511A109
CLIP-IN
FUNCTION
MODULE
OCI420A109
CLIP-IN
LPB BUS
INTERFACE
(OPTIONAL)
RED
GREEN
YELLOW
RED
BLUE
RED
RED
RED
BLUE
BROW N
BLACK
BLUE
BROWN
BROWN
GREEN/YELLOW
BLUE
BLUE
BLUE
BLUE
BLUE
FLOW TEMP.
SENSOR
RETURN TEMP.
SENSOR
FLUE GAS TEMP.
SENSOR
WATER FLOW
SWITCH
DC FAN
2
1
X30
AGU2.31A109
FASCIA DISPLAY
& KEYPAD MODULE
FLAME IONISATION
PROBE
2
1
1
3
230V
0V
HT
1
2
1
3
C
12
HT ELECTRODE
GAS
VALVE
SPARK GENERATOR
SAFETY LIMIT THERMOSTAT
2
3
L
N
N
L
3
2
1
1
DC
FAN
PUMP
2
3
3
2
1
1
BLUE
BROWN
BLACK
BROWN
BLUE
ON/OFF SWITCH
1
2
BROWN
BLUE
L
N
E
Fuse 2A
L
N
L
N
E
IEC MAINS OUTLET
POWER SUPPLY
230V 50Hz
BLACK
1
2
BLUE
BROWN
GAS
PRESSURE
SWITCH
BROWN
NO
NC
COM
FLUE
PRESSURE
SWITCH
1
2
REMOTE ON/OFF
(T13 - T14)
SAFETY INTERLOCK
(T19 - T20)
ROOM
THERMOSTAT
OUTSIDE SENSOR
(T17 - T18)
(T21-T22)
(T6 - T7) (T8 - T9) (T10-T11)(T15-T16)
T2
T3
T4
T5
LPB bus to
cascade control
0-10V Ana logue
input from BMS
Signal supply in
0-23 0V
Boiler fault
signal out
Boiler run
signal out
Earth
Mains
Supply
Secondary
Pump Output
230v~50Hz
Powered
Output Supply
Live
Live
Live
BMS or
Powered Output
230V~50Hz, Max 1A
Contacts rated
Line Out
Line Out
Neutral
Neutral
Neutral
Neutral
Neutral
Lock-Out
Normal Run
Remote On/Off
Input Signal
Analogue
Input
Outside
Sensor
Safety Interlock
(Link If Not Used)
LPB Bus
24VDC
0~10V
Ground
Ground
Ground
Ground
Ground
5VDC
24VDC
Slave
Signal
NOT USED
NOT USED
NOT USED

Table of Contents

Related product manuals