EasyManua.ls Logo

HBM MX840B - Page 168

HBM MX840B
224 pages
Print Icon
To Next Page IconTo Next Page
To Next Page IconTo Next Page
To Previous Page IconTo Previous Page
To Previous Page IconTo Previous Page
Loading...
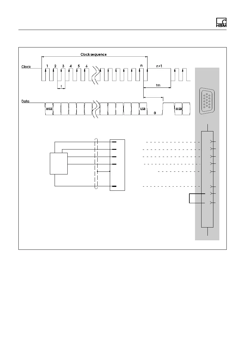
Transducer connection
168 I3031-14.0 HBM: public Quantum
X
9
4
Hsg.
10
7
f
1
(-)
Ground
SSI
Cable shield
f
1
(+)
f
2
(-)
f
2
(+)
8
6
5
f
1
(-)
= Data (-)
f
1
(+)
= Data (+)
f
2
(-)
= Shift clock (-)
f
2
(+)
= Shift clock (+)
Hsg. = Housing
1
5
6
10
11
15
Adjustable sensor supply: Pin12: 5 V ... 24 V
Pin 11: 0 V

Table of Contents

Related product manuals