EasyManua.ls Logo

Hettich MIKRO 22 - Connecting Diagram and Component Layout Supply Board (SB)

Hettich MIKRO 22
51 pages
Print Icon
To Next Page IconTo Next Page
To Next Page IconTo Next Page
To Previous Page IconTo Previous Page
To Previous Page IconTo Previous Page
Loading...
43/51
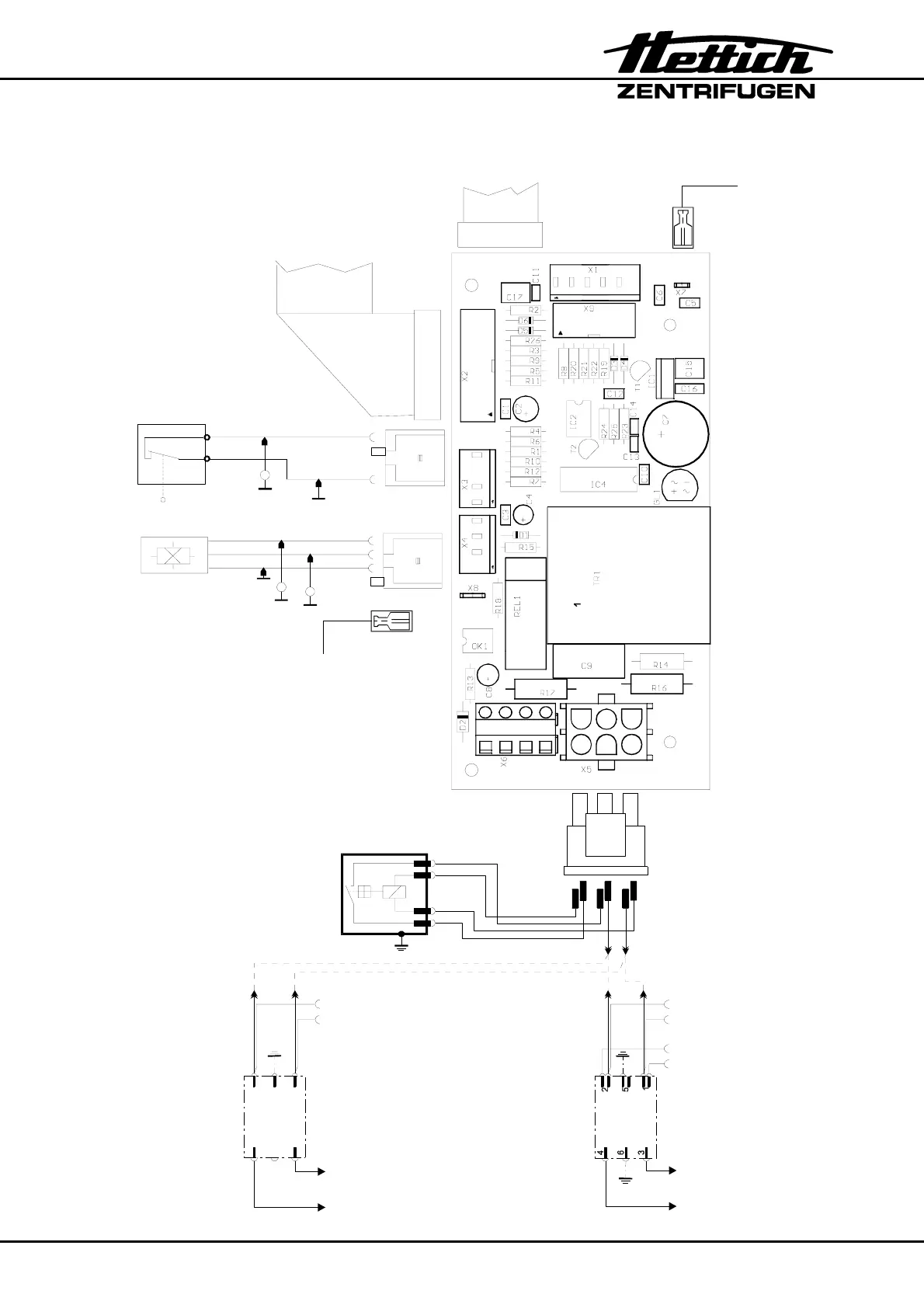
11.4. Connecting diagram and component layout supply board (SB)
6
2
3
5
1
4
X5
n.c.
1234
X4
B3
Drehzahlsensor
speed sensor
Transp
BU
BK
10...14V
GND
V
V
X3
1234
S1
Unwuchtschalter
Imbalance switch
RD
RD
1
3
Diagramm
Pin 14
GND
V
Diagramm
Pin 12
RD
zum Steuerteil A4 / X1
to control panel A4 / X1
zum Frequenzumrichter A2 / S501
to frequency converter A2 / S501
BK
zur Kühlungsplatine A3
to cooling board A3
zur Kühlungsplatine
to cooling board
Y1
Verschluß
Lid lock
BK
WH
WH
WH
X8
X7
zur Kühlungsplatine A3 / X1
to cooling board A3 / X1
zum Netzschalter Q1
to mains switch Q1
BK
34
Funkentsrfilter
radio suppression filter
BK
WH
BK
WH
Z1
zur Netzdrossel L1
to mains coke coil L1
zum Übertemperaturschalter
to overtemperature switch F
3
32
WH
WH
BK
230 V Ausführung
230 V model
Z1
LOAD
LINE
zum Netzschalter Q1
to mains switch Q1
34
Funkentsrfilter
radio suppression filter
BK
WH
BK
WH
zum Übertemperaturschalter F3
to overtemperature switch F3
WH
BK
115 V Ausführung
115 V model
zum Frequenzumrichter A2 / S102 / N
to frequency converter A2 / S102 / N

Table of Contents

Related product manuals