EasyManua.ls Logo

iCarsoft HD V3.0 - User Registration

iCarsoft HD V3.0
31 pages
Print Icon
To Next Page IconTo Next Page
To Next Page IconTo Next Page
To Previous Page IconTo Previous Page
To Previous Page IconTo Previous Page
Loading...
Heavy Duty & OBDII Diagnostic Tool HD V3.0
23
EN
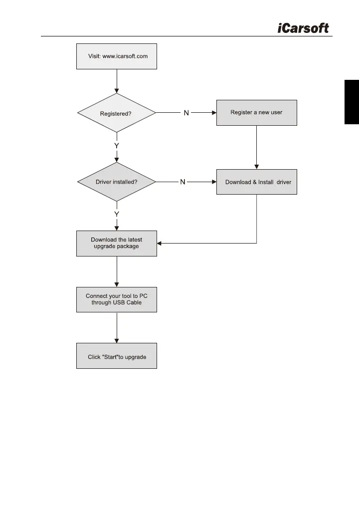
Figure 6-1
6.2 User registration
As you buy a HD V3.0, please visit www.icarsoft.com to register. Only af
ter successfully registered, you can logon at the site and can download the
HD V3.0 driver & latest version program of HD V3.0.

Related product manuals