EasyManua.ls Logo

Icom IC-M803 - DSC OPERATION; Channel Auto Switch and NMEA Data Output

Icom IC-M803
83 pages
To Next Page IconTo Next Page
To Next Page IconTo Next Page
To Previous Page IconTo Previous Page
To Previous Page IconTo Previous Page
Loading...
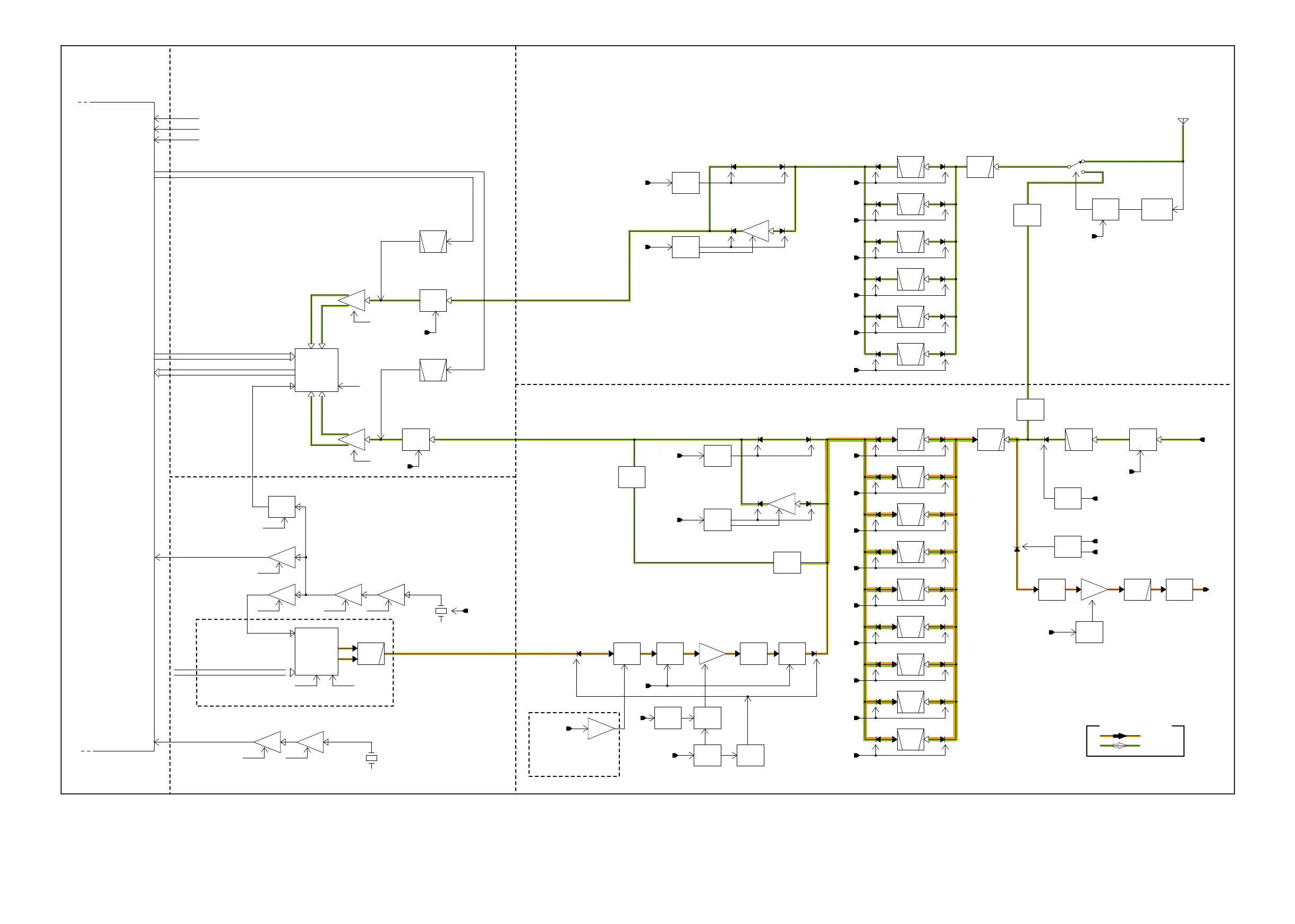
10-3
LPF
fc=18MHz
AMP
IC5441
ATT
BPF
8MHz BAND
DB4S
BPF
6MHz BAND
PRE
AMP
Q4881
DPOFS
ATT
PIN
D5221
ATT
PRE
AMP
Q4641
BPF
18.00~23.9999MHz
YGR
AMP
IC4401
AMP
IC5181
DB2S
HB1S
HB3S
BUFF
Q5481/Q5482
LPF
fc=33MHz
HB6S
ALC
CTRL
Q4642~Q4644
HB9S
HB8S
CTRL
Q4631/Q4632
X5481
RF
AMP
IC4661
CTRL
Q4663
ATT
BPF
2.00~2.9999MHz
T8V
PIN
ATT
D4662
HPF
fc=1.6MHz
HAGCV
CTRL
Q4882~Q4884
HB7S
DAGCV
TXS
Q4421
AMP
IC5241
PIN
D5161
ATT
CTRL
Q4401/Q4402
YGR
BPF
7.00~9.9999MHz
DRIV
TXS
HRX
RXS
AMP
IC5491
BPF
5.00~6.9999MHz
HB2S
CTRL
Q4871/Q4872
BUFF
Q5421/Q5422
BPF
3.00~4.9999MHz
XOCV
T8V
ATT
TXS
BPF
16MHz BAND
BPF
24.00~29.9999MHz
BPF
14.00~17.9999MHz
CTRL
Q4661
BPF
2MHz BAND
SLFS
HB4S
DPONS
BUFF
IC5461
HPONS
BPF
4MHz BAND
CTRL
Q4701/Q4702
ATT
DB6S
CTRL
Q4422~Q4424
8V
CTRL
Q4426/Q4427
HB5S
HPOFS
DB5S
LPF
0.03~1.9999MHz
PIN
ATT
D4663
+5
REG
IC4662
LPF
fc=33MHz
DB1S
BPF
12MHz BAND
CTRL
Q4662
DET
REV-PWR
D4703
ATT
2.6dB
AMP
IC4072/Q4073
BPF
10.00~13.9999MHz
BPF
X5421
PIN
ATT
D4664
BPF
BUFF
IC5461
DB3S
LPF
fc=33MHz
ATT
REF24M
24.576MHz
FPGA
ADDA0~1/ADDB0~1/ADFC/ADDC
ADC
DAC
DAD00~13
73.728MHz
24.576MHz
IC5201
IC5101
IC5281
MUTE
TO PA
TO FILTER
DSC ANT
1.8dB3dB
HRV
DRV
LVDS
DRIVE
FP1R1V
FP2R5V
DA3R3V
3R3V
fc=39MHz
fc=39MHz
73.728MHz
DRRF
HRRF
IC5451
T8V
R8V
(0.28ppm)
20ppm
See
MAIN UNIT(4/9)
for the schematic.See
MAIN UNIT(6/9)
for the schematic.
See
MAIN UNIT(3/9)
for the schematic.
See
MAIN UNIT(7/9)
for the schematic.
See
MAIN UNIT(5/9)
for the schematic.
See
MAIN UNIT(6/9)
for the schematic.
DA3R3V
DPR8
DPON13
DPOF13
HPOF13
HPON13
HPR8
HTRF
See
MAIN UNIT(1/9)
for the schematic.
DA3R3V DA3R3V
DA3R3V DA3R3VDA3R3V
DA3R3V
DA3R3V
CLK74M
73.728MHz
DACLK
ADCLK
73.728MHz
3R3V
3R3V
ADSCLK/ADSDIO/ADCS
1R8V
Explanatory notes
TX Line
RX Line

Other manuals for Icom IC-M803

Related product manuals