EasyManua.ls Logo

Intel BLKD915GAGL - Block Diagram

Intel BLKD915GAGL
106 pages
Print Icon
To Next Page IconTo Next Page
To Next Page IconTo Next Page
To Previous Page IconTo Previous Page
To Previous Page IconTo Previous Page
Loading...
Intel Desktop Board D915GAV/D915GAG Technical Product Specification
18
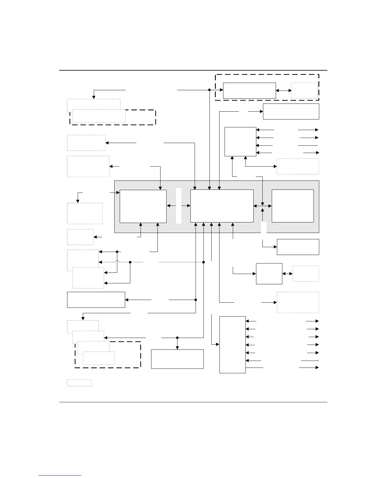
1.3.4 Block Diagram
Figure 3 is a block diagram of the major functional areas of the boards.
D915GAG only
D915GAV
only
Intel 915G Chipset
Intel 82801FB
I/O Controller Hub
(ICH6)
Intel 82915G
Graphics and
Memory Controller
Hub (GMCH)
4 Mbit
Firmware Hub
(FWH)
System Bus
(800/533 MHz)
LGA775
Processor Socket
Parallel ATA
IDE Connector
Diskette Drive
Connector
LPC Bus
I/O
Controller
PS/2 Keyboard
PS/2 Mouse
Parallel Port
Serial Ports
Parallel ATA
IDE Interface
LPC Bus
Hardware Monitoring
and Fan Control ASIC
OM17551
Audio
Codec
Retasking Jack F [Port 2]
Line Out/Retasking Jack D
CD-ROM (optional)
Retasking Jack E [Port 1]
LAN
Connector
10/100
LAN PLC
(Optional)
PCI Express
x16 Interface
PCI Express
x16
Connector
= connector or socket
PCI Bus
SMBus
High Definition Audio Link
USB
Dual-Channel
Memory Bus
SMBus
PCI Slot 1
PCI Slot 2
PCI Slot 3
PCI Slot 4
Mic In/Retasking Jack B
Line In/Retasking Jack C
S/PDIF (optional)
Serial ATA IDE
Connectors (4)
Serial ATA
IDE Interface
VGA
Port
Display Interface
Channel A
DIMMs (2)
Channel B
DIMMs (2)
Back Panel/Front Panel
USB Ports
DMI Interconnect
PCI Bus
TPM Component
(Optional)
LPC Bus
IEEE-1394a Connectors
(Optional)
LAN Connect
Interface
D915GAV
only
PCI Express x1 Slot 1
PCI Express x1 Slot 2
PCI Express x1 Interface
LAN
Connector
Gigabit Ethernet
Controller (Optional)
Figure 3. Block Diagram

Table of Contents

Related product manuals