EasyManua.ls Logo

Keysight Technologies E36100B Series - Measurement Techniques; Setup for most Tests

Keysight Technologies E36100B Series
93 pages
Print Icon
To Next Page IconTo Next Page
To Next Page IconTo Next Page
To Previous Page IconTo Previous Page
To Previous Page IconTo Previous Page
Loading...
The tests should be performed by qualified personnel. During performance verification tests, hazardous voltages
may be present at the outputs of the power supply.
Measurement techniques
Voltmeter
To ensure that the values read by the voltmeter during both the verification procedure and the calibration procedure
are not affected by the instantaneous measurement of the AC peaks of the output current ripple, make several DC
measurements and average them.
Current-monitoring resistor
The 4-terminal current shunt is used to eliminate output current measurement error caused by voltage drops in the
load leads and connections. It has special current-monitoring terminals inside the load connection terminals.
Connect the voltmeter directly to these current-monitoring terminals.
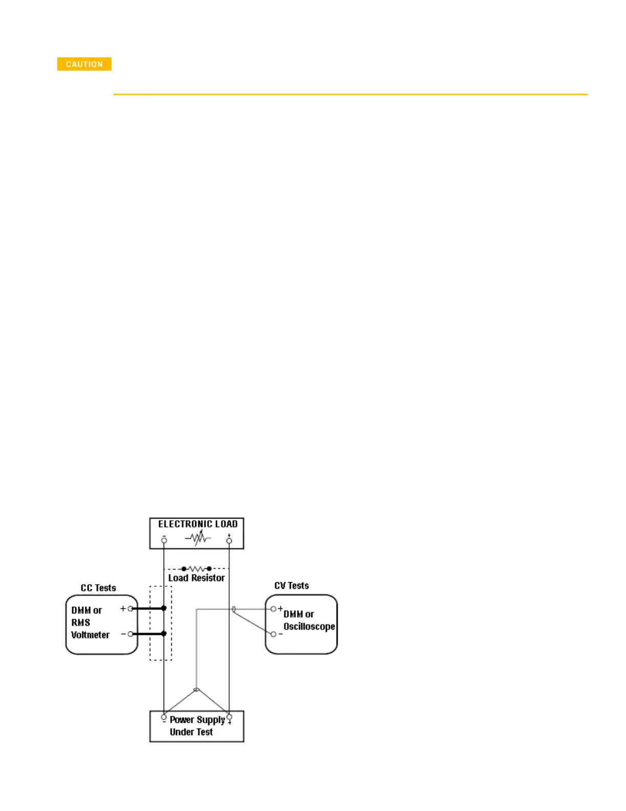
Electronic load
Many of the test procedures require the use of a variable load capable of dissipating the required power. If a variable
resistor is used, switches should be used to connect, disconnect, or short the load resistor. For most tests, an
electronic load can be used. The electronic load is considerably easier to use than load resistors, but it may not be
fast enough to test transient recovery time and may be too noisy for the noise (PARD) tests.
Fixed load resistors may be used in place of a variable load, with minor changes to the test procedures. Also, if
computer controlled test setups are used, the relatively slow (compared to computers and system voltmeters)
settling times and slew rates of the power system may have to be taken into account. "Wait" statements can be used
in the test program if the test system is faster than the power system.
Setup for most tests
Keysight E36100B Series Operating and Service Guide 67

Table of Contents

Related product manuals