EasyManua.ls Logo

Lenze 8200 vector - Page 544

Lenze 8200 vector
588 pages
Print Icon
To Next Page IconTo Next Page
To Next Page IconTo Next Page
To Previous Page IconTo Previous Page
To Previous Page IconTo Previous Page
Loading...
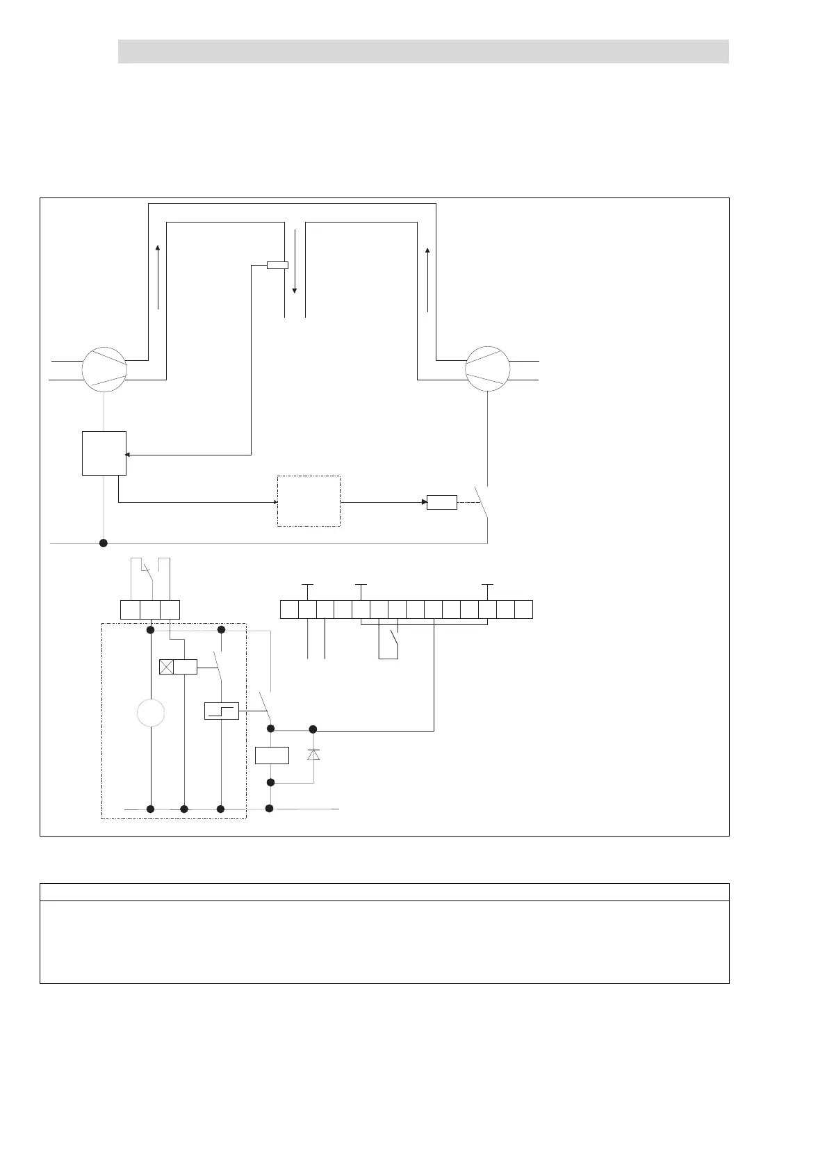
Sequential circuit
15
Application examples
15.7
L
15.7-2
EDS82EV903-1.0-11/2002
P r e s s u r e s e n s o r
R e l a y K 1
E x t e r n a l
c i r c u i t
8 2 0 0
M a i n s
C o m p r e s s o r 1
C o m p r e s s o r 2
K 1 1
K 1 2
K 1 4
A c t . p r e s s u r e v a l u e 0 . . . 1 0 V
K 1
X 1
X 3
6 2 7
8
9
7 2 0
2 8
E 1
E 2 E 3 E 4 A 13 9
5 9
S t a n d a r d I / O
G N D 1
G N D 1 G N D 2
A c t . p r e s s u r e v a l u e
0 . . . 1 0 V
S t a r t / s t o p
2 4 V
e x t e r n a l
+
K 3
K 3
K 1 T
K 2
Fig. 15.7-1 Principle of sequential circuits
8200 8200 motec or 8200 vector
Function description for Fig. 15.7-1
1. Activate the threshold 45 Hz K1 in PAR1.
2. If K1 remains picked up, K 2 is conne cted.
3. Compressor 2 is connect ed via K3. At the same time the parameter set is changed via X3/E2 (process controller is not affected)-
4. K1 picks up when the minimum frequency is reached (depending on load). After time K1T is over, K2 picks up again.
5. Compressor 2 is switched off. The parameter set is changed backed to PAR1.
K1T debounces the switching point of compressor 2 (adapt delay time to process).

Table of Contents

Other manuals for Lenze 8200 vector

Related product manuals