EasyManua.ls Logo

LST BC06 Series - Connection; Connection of Special Detectors; Flame Detector Series 16000; Settings

Default Icon
200 pages
Print Icon
To Next Page IconTo Next Page
To Next Page IconTo Next Page
To Previous Page IconTo Previous Page
To Previous Page IconTo Previous Page
Loading...
,) &)J& &
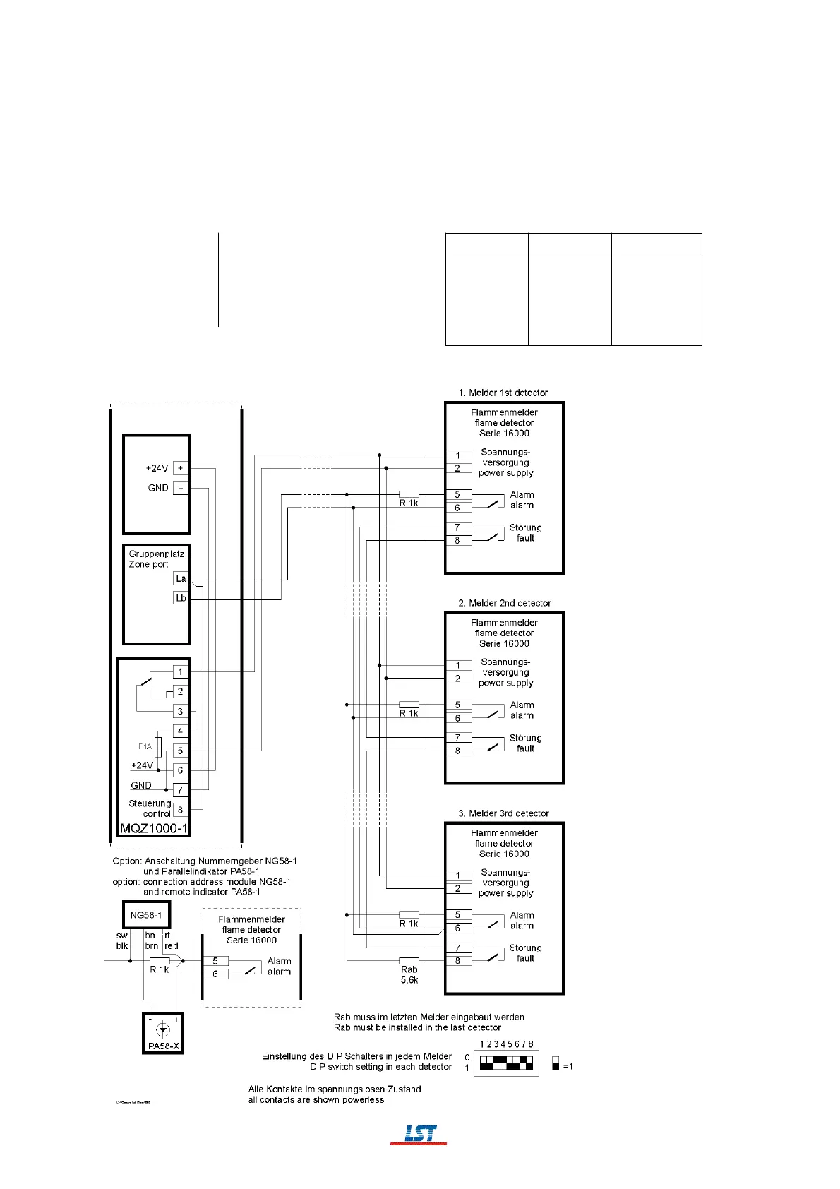
2.9 Connection of special detectors
2.9.1 Flame Detector Series 16000
)9(( 
":*4"
:*436
" 5%0,(7&( !3 !6 <
(301( *<) 7 7 1
(3019 *<' ( 7 ,
(309( ?/*<) 7 ( )
( ( (
)9() &
&"/)779/%9(3()91
)77/,)
42

Table of Contents

Related product manuals