EasyManua.ls Logo

Magmaweld RD 500 E - Annex 2 - Electrical Diagram; Machine Electrical Diagram

Magmaweld RD 500 E
44 pages
Print Icon
To Next Page IconTo Next Page
To Next Page IconTo Next Page
To Previous Page IconTo Previous Page
To Previous Page IconTo Previous Page
Loading...
RD 500 E
EN
www.magmaweld.com
22
USER MANUAL | KULLANIM KILAVUZU
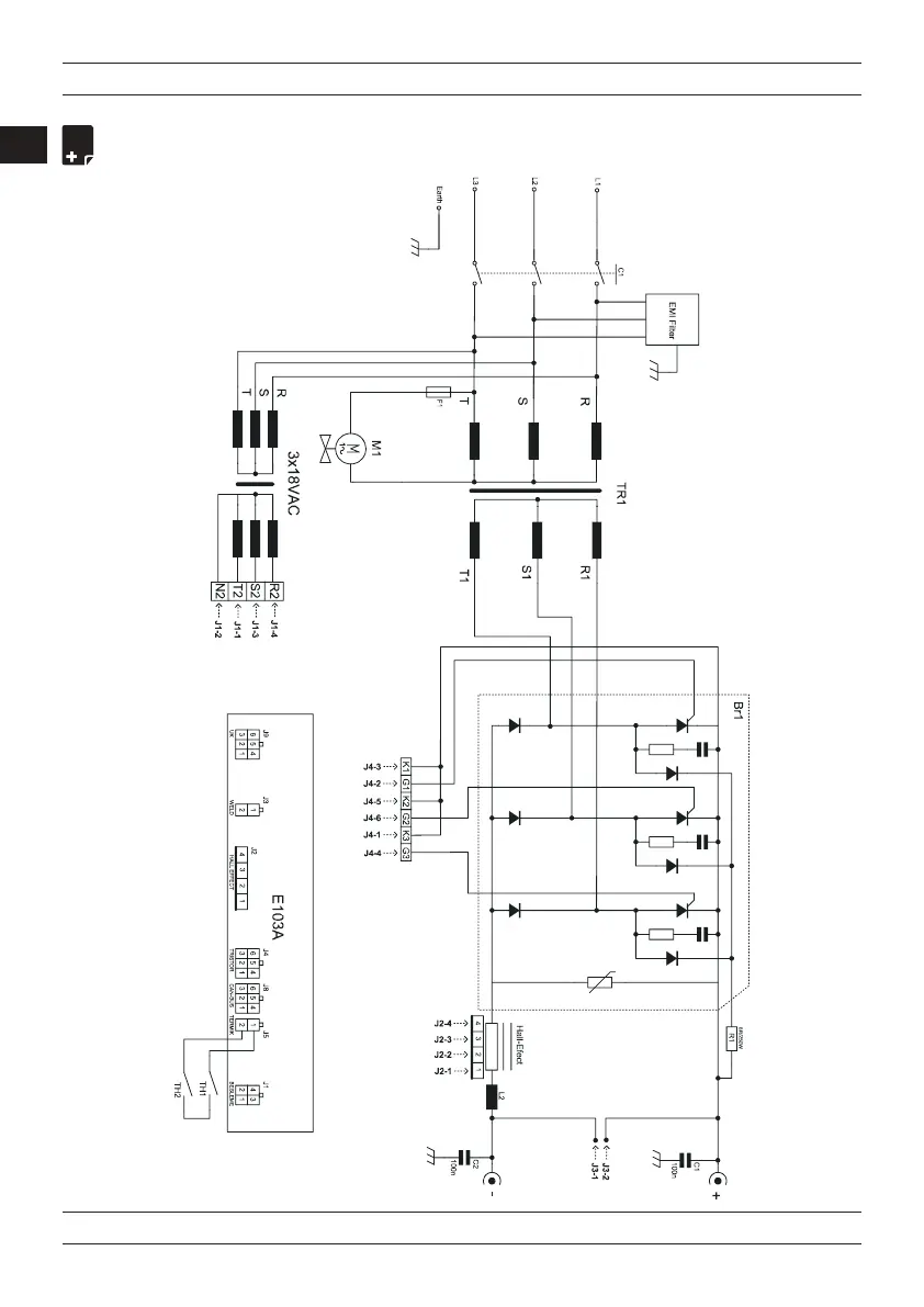
ANNEX 2 - ELECTRICAL DIAGRAM
Annex 2 - Electrical Diagram

Related product manuals