EasyManua.ls Logo

Magmaweld RD 500 E - 6 Ek 2 - Devre Şemasi

Magmaweld RD 500 E
44 pages
Print Icon
To Next Page IconTo Next Page
To Next Page IconTo Next Page
To Previous Page IconTo Previous Page
To Previous Page IconTo Previous Page
Loading...
TR
42
www.magmaweld.comUSER MANUAL | KULLANIM KILAVUZU
RD 500 E
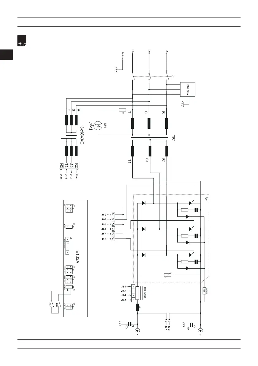
EK 2 - DEVRE EMASI
Ek 2 - Devre Şeması

Related product manuals