EasyManua.ls Logo

Marantz SR 8015 - Page 35

Marantz SR 8015
220 pages
Print Icon
To Next Page IconTo Next Page
To Next Page IconTo Next Page
To Previous Page IconTo Previous Page
To Previous Page IconTo Previous Page
Loading...
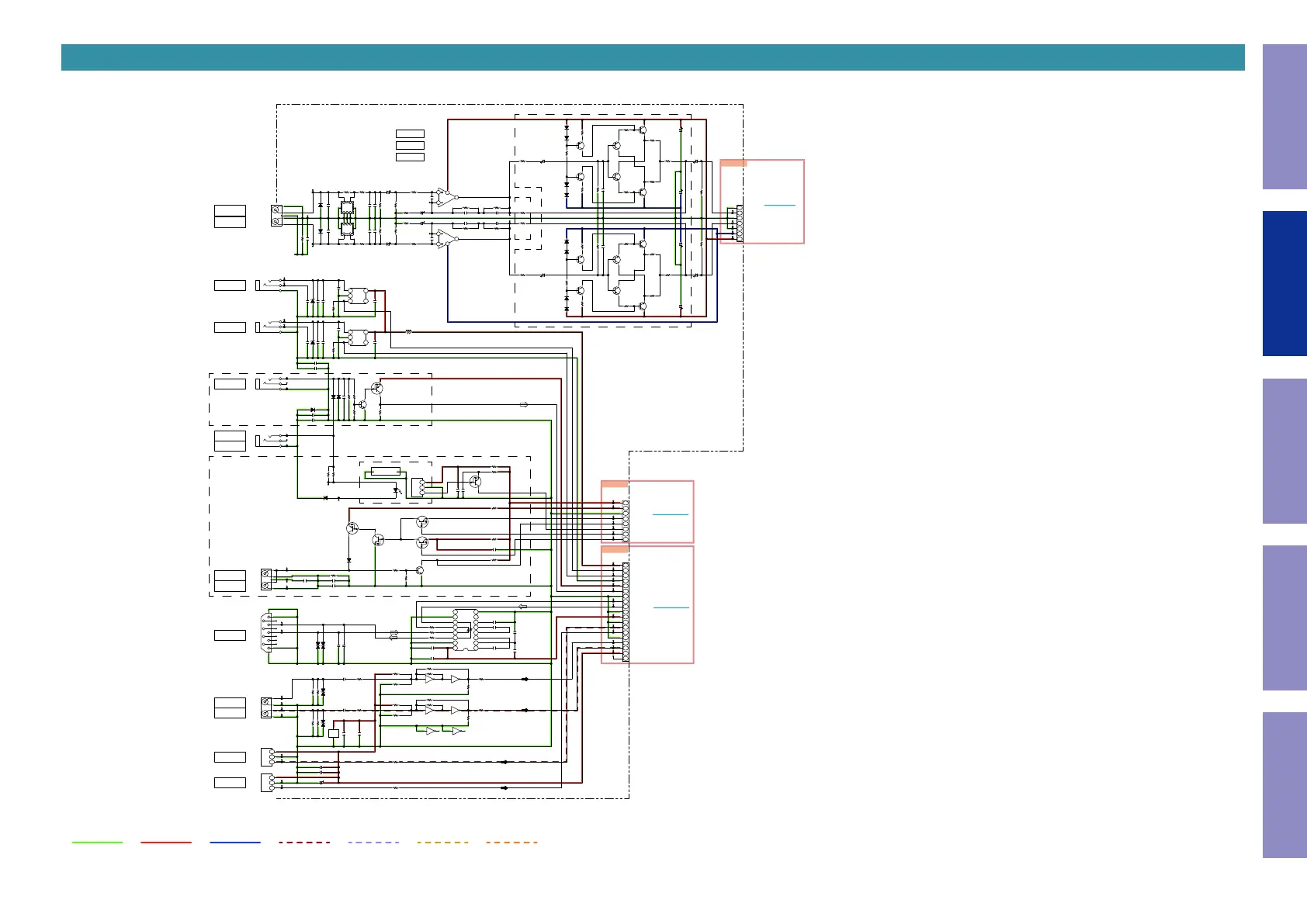
SCH21 AV REAR INPUT
All Ref.No. has been described in the parts list are four digits.
But there are less than four digits of printed Ref.No. on the PCB, and they have become four digits after the header by adding "0" in the parts list.
DIGITAL VIDEOANALOG VIDEO
AUDIO SIGNAL
TMDS SIGNAL
GND LINE
POWER- LINE
POWER+ LINE
RCA206B02
K706
KRA102S
Q704
KDS160
D709
KRC102S
Q705
C704
0.1
R729
47K
C753
4.7uF
KRA102S
Q703
R751
100
R750
100
R713
47
R752
33K
KRA102S
Q707
KTC3875S
Q706
R730
18K
C720
0.1
C721
OPEN
To_8U-310239(N6002)
DIGITAL_UNIT(1/17)
8P-PHs
N702
445310117000M
Z701
SHIELD-CASE
R712
1K
SIR-34ST3F
D714
KDS160
D708
4.7u
C752
R749
100
Q708
KRA102S
R748
100
4.7u
C751
R711
1K
R94EV1A
U705
R715 OPEN
R714
75
R743
0
C728
0.1
-
OPEN.
D712
SN74AHCU04D
U708
R716
470
SN74AHCU04D
U708
SN74AHCU04D
U708
OPEN.
D713
SN74AHCU04D
U708
R737
OPEN
R735
OPEN
R756
OPEN
R738 330K
R755
33
R740 330K
U701
JSR1165
R739
47K
R719 OPEN
R753
OPEN
R717
470
C724
0.1
R741
47K
R736
OPEN
C725
0.1
R734
OPEN
R742
0
-
C729
1000P
R718
75
2P-PIN-JACK(MSD-252V)
K707
SN74AHCU04D
U708
U702
JSR1165
-
R754
33
SN74AHCU04D
U708
U708
SN74AHCU04D
-
OPEN
Z703
STYLE-PIN
Z702
8U-210250-3
PHONO/232C UNIT
STYLE-PIN
Z704
47/50
C730
1000P
C726
1000P
C727
220PC708
C733 OPEN
NJM8068G-TE2
U707
C734 OPEN
D702 OPEN
R804 470K
220/6.3
C737
220/6.3
C736
1000P
C701
R802
220
R704
0
R724 150K
220PC707
R723 150K
R702
0
C764
220/25
R721
68K
C706 OPEN
390
R705
C768
10/63
L702
OPEN
C766
220/25
D703 OPEN
R726
270
C765
10/63
C767
220/25
L701
OPEN
R727
47
C732
100P
R758
47
R720
47
R725
270
2PIN-JACK(RCA-206BG-00-05)
K701
C705 OPEN
R722
68K
R796
220
OPENR701
C735
10/63
C731
10/63
390
R703
R803 470K
C738
100P
R766
47
NJM8068G-TE2
U707
C763
220/25
R763
OPEN
R762
OPEN
To_8U-310239(N6005)
DIGITAL_UNIT(1/17)
19P-FFC
N703
OPEN
C713
XC6701BC02PR-G
U704
0.047
C715
D704
UDZV16B
1uF
C740
MINI-JACK(PJ-308-02)
K703
MINI-JACK(PJ-308-02)
K702
1uF
C716
1000P
C712
0.047
C710
XC6701BC02PR-G
U703
1uF
C739
1000P
C703
1000P
C709
OPEN
C714
1uF
C711
D705
UDZV16B
1000P
C702
BLM21PG221
L703
C717
OPEN
C718 OPEN
R728
OPEN
OPEN
D706
OPEND707
OPEN
K704
R709
OPEN
C719 OPEN
MINI-JACK(PJ-308-02)
K705
OPEN
D701
Q702
OPEN
R708 OPEN
R710
OPEN
OPEN
Q701
0.1
C759
PESD0603-240
D710
0.1
C755
N701
9P_D-SUB
0.1
C760
C723
33P
0.1
C754
R732
1K
U706
ILX3232D
R731
33
PESD0603-240
D711
C741
4.7uF
0.1
C756
R733
1K
C742
0.1
C722
33P
KTC3875S
Q725
KTC3875S
Q720
R794
22
R784
22
R787
22
KTA1504S
Q719
R795
22
KTA1504S
Q726
R801
22
KTA1504S
Q727
KTC3875S
Q728
KTC3875S
Q722
R790
22
KTA1504S
Q724
R792
22
R799
22
C761 220P
R786
1M
C762 220P
R789
1M
R706
10K
R707
10K
KDS160
D716
KDS160
D715
KDS160
D717
KDS160
D718
R769
5.6K
R779
5.6K
R797
5.6K
R800
5.6K
R798
5.6K
R793
5.6K
KTA1504S
Q709
KTC3875S
Q710
KTC3875S
Q711
KTA1504S
Q712
KDS160
D719
KDS160
D720
KDS160
D721
KDS160
D722
10/63
C757
10/63
C758
0.022
C746
R745 150K
R747
12K
6800P
C750
R744 150K
0.022
C745
R746
12K
6800P
C749
to_8U-210250-7(N954)
CONNECT-4_UNIT
7P-SOCKET(C125Z2)
N704
8U-210250-3
REAR_INPUT_UNIT
2 3 4 51
1
2
3
4
5
6
7
8
1
Vout
2
GND
3
VCC
1 2
13 12
9 85 6
OUT
1
GND
2
VCC
3
3 4 1 2
GND
7
VCC
14
OUT
1
GND
2
VCC
3
11 10
3 4
1
8
2
3
1 2 3
45
1 2 3
45
3412 5
7
4
6
5
1
2
3
4
5
6
7
8
9
10
11
12
13
14
15
16
17
18
19
1
VOUT
2
VSS
3
CE
4
NC
5
VIN
1
1
2
2
3
3
1
1
2
2
3
3
1
VOUT
2
VSS
3
CE
4
NC
5
VIN
1
1
2
2
3
3
1
1
2
2
3
3
1
2
3
4
5
6
7
8
9
10
11
1
C1+
2
V+
3
C1-
4
C2+
5
C2-
6
V-
7
TOUT2
8
RIN2
9
ROUT2
10
TIN2
11
TIN1
12
ROUT1
13
RIN1
14
TOUT1
15
GND
16
VCC
1
2
3
4
5
6
7
in
DGND
RCIN_MI
D5V
FLASHERIN_MI
M3.3V
KILLIR_MO
FRONT_IRIN
RCOUT_MO
FLASHER
COAX2
COAX1
OPT1
OPT2
RC-5
PHONO_R
(2/2)
(1/2)
PHONO_L
out
RC-5
IR
DA3.3V
REMOTE3.3V
COAX2
DGND
TRIG12V
DGND
232C_Rx
COAX1
DGND
TRIGGND
B/P_IRIN
TRIG2
NC
M3.3V
TRIG1
232C_Tx
OPT2
DGND
OPT1
TRIGGER
OUT2
TRIGGER
OUT1
REMOTE
IN
REMOTE
OUT
RS232C
PREGND
PHONOR
A+7V
PREGND
PHONOL
PREGND
A-7V
N703
TO N6005
N702
TO N6002
N704
TO N954
35
Before Servicing
This Unit
Electrical Mechanical Repair Information Updating

Related product manuals