EasyManua.ls Logo

Marantz SR6006/U1B - Page 38

Marantz SR6006/U1B
225 pages
Print Icon
To Next Page IconTo Next Page
To Next Page IconTo Next Page
To Previous Page IconTo Previous Page
To Previous Page IconTo Previous Page
Loading...
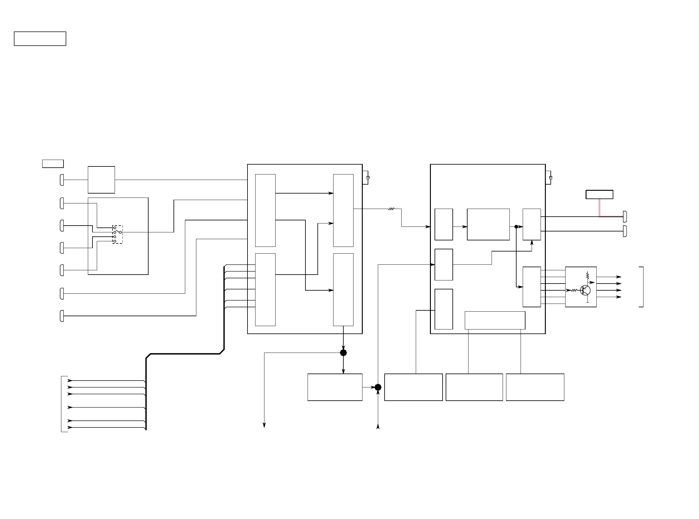
u-COM
HDMI IN
HDMI OUT1
HDMI FRONT IN
HDMI IN1
ADV7844
HDMI IN2
HDMI IN3
ADV3002
ADV8002-1
HDMI IN4
HDMI OUT2
AD8195
SR6006 HDMI VIDEO BLOCK
Buffer
TMDS INPUT
VIDEO SIGNAL OUT
VIDEO INPUT
AUDIO SIGNAL OUT
HDMI Tx
VIDEO
HDMI Rx
VIDEO
DEC_Y_IN
DEC_PB_IN
DEC_PR_IN
DEC_CVBS_IN
DEC_SY_IN
DEC_SC_IN
DEC_Y_IN
DEC_PB_IN
DEC_PR_IN
DEC_CVBS_IN
DEC_SY_IN
DEC_SC_IN
FROM VIDEO BLOCK
TO VIDEO BLOCK
VDO_Y
VDO_PB
VDO_PR
VDO_CVBS
DDR2 SDRAM
1G
DDR2 SDRAM
1G
DDR2 INTERFACE
CONTROL
S. FLASH
64M
ENCODER
PROCESSING
VIDEO
AUDIO
DATA
Port A
Port B
Port C
Port D
TR Buffer
HDMI IN6
HDMI IN5
SN74LVC244APWR
< TO / FROM AUDIO PLD >
P[0:35]
LLC
HD/CS
VS/FIELD
FIELD/DE
SFL
HD_P[0:35]
HD_PCLK
HD_HSYNC
HD_VSYNC
HD_DE
HD_SFL
ISA1530AC1
MX25L6406EM2I-12G
K4T1G164QF-BCF7 K4T1G164QF-BCF7
IC101
IC111
IC121
X1201
IC151
X1501
IC122 IC155 IC152 IC153
28.636MHz
27MHz
g.6
38

Table of Contents

Related product manuals