EasyManua.ls Logo

Marantz SR8300 - Advanced Connecting

Marantz SR8300
57 pages
Print Icon
To Next Page IconTo Next Page
To Next Page IconTo Next Page
To Previous Page IconTo Previous Page
To Previous Page IconTo Previous Page
Loading...
28
ENGLISH
ADVANCED CONNECTING
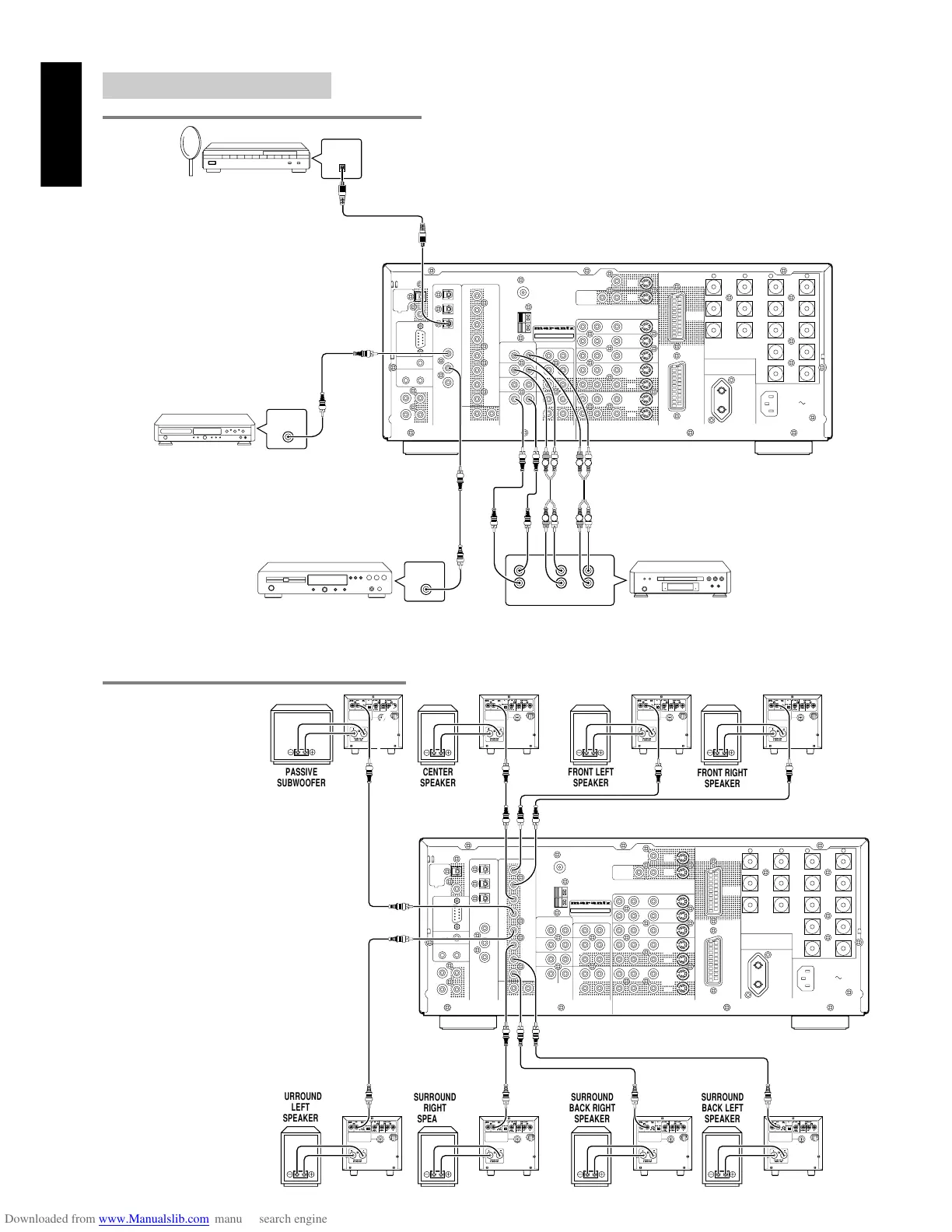
CONNECTING MULTI CHANNEL AUDIO SOURCE
The 7.1CH INPUT jacks are for multi channel audio source such as SACD multi channel player, DVD audio player or external decoder.
If you use these jacks, switch on 7.1CH INPUT and setup 7.1CH INPUT level by using MAIN SETUP MENU. See page 36.
CONNECTING EXTERNAL POWER AMPLIFIER
The PREOUT jacks are for
connecting external power
amplifiers , you can have
better sound quality.
Be sure to connect each
speaker to the corresponding
external power amplifier.
RC
MULTI
OUT
EXT. IR
OPT
COAX
DIGITAL-OUT
AC IN
OUTIN
SBR
DVD-R
VCR2/
SBL
1
ROOM
MULTI
ROOM
MULTI
RL
SW
LEFT
DC OUT 2
OUT
MULTI VIDEO
ANTENNA
BACK
SURR.
CENTER
C
SR
SL
R
L
OUT
MULTI
RS232C
DC OUT 1
RIGHT
LEFT
CENTER
BACK
SURR.
RIGHT
LEFT
FRONT
LEFT
+
SURR.
FRONT
SURR.
RIGHT
DIGITAL-IN
6
5
4
3
2
FRONT
SURR.
7.1CH-IN
R
AM
GND
OUT
OUT
S-VIDEOVIDEO
VCR1
AUDIO
IN
MONI.
1
L
/MD
CD-R
IN
OUT
CD
IN
DVD
L
TAPE
OUT
PRE OUT
IN
SUB.W
R
TV
MONI.
2
LR
DSS
+
RC-5
GND
MODEL NO.SR8300
100W
UNSWITCHED
AC OUTLETS
230V 50HZ
DVD IN
SCART/
OUT
MONITOR
6-8 OHMS
SPEAKER SYSTEMS
DIGITAL
OUTPUT
DIGITAL
OUTPUT
DIGITAL
OUTPUT
L
R
FRONTSURR.
SUB
WOOFER
CENTER
R L R L
R L R L
SATELLITE TUNER
DVD PLAYER
DVD PLAYER
CD PLAYER
RC
MULTI
OUT
EXT. IR
OPT
COAX
DIGITAL-OUT
AC IN
OUTIN
SBR
DVD-R
VCR2/
SBL
1
ROOM
MULTI
ROOM
MULTI
RL
SW
LEFT
DC OUT 2
OUT
MULTI VIDEO
ANTENNA
BACK
SURR.
CENTER
C
SR
SL
R
L
OUT
MULTI
RS232C
DC OUT 1
RIGHT
LEFT
CENTER
BACK
SURR.
RIGHT
LEFT
FRONT
LEFT
+
SURR.
FRONT
SURR.
RIGHT
DIGITAL-IN
6
5
4
3
2
FRONT
SURR.
7.1CH-IN
R
AM
GND
OUT
OUT
S-VIDEOVIDEO
VCR1
AUDIO
IN
MONI.
1
L
/MD
CD-R
IN
OUT
CD
IN
DVD
L
TAPE
OUT
PRE OUT
IN
SUB.W
R
TV
MONI.
2
LR
DSS
+
RC-5
GND
MODEL NO.SR8300
100W
UNSWITCHED
AC OUTLETS
230V 50HZ
DVD IN
SCART/
OUT
MONITOR
6-8 OHMS
SPEAKER SYSTEMS
INVERT
OUTPUT
INPUT
LEVEL
BTL REMOTECONT.EXT.CONT. IN
VIDEO/
+5~13VDC
SYSTEMOUT OUT
INPUT
MASTERSLAVE
MIN MAX
IN
F
U
S
E
SPEAKERSYSTEM
MINIMUM4 OHMS
INVERT
OUTPUT
INPUT
LEVEL
BTL REMOTECONT.EXT.CONT. IN
VIDEO/
+5~13VDC
SYSTEMOUT OUT
INPUT
MASTERSLAVE
MIN MAX
IN
F
U
S
E
SPEAKERSYSTEM
MINIMUM4 OHMS
INVERT
OUTPUT
INPUT
LEVEL
BTL REMOTECONT.EXT.CONT. IN
VIDEO/
+5~13VDC
SYSTEMOUT OUT
INPUT
MASTERSLAVE
MIN MAX
IN
F
U
S
E
SPEAKERSYSTEM
MINIMUM4 OHMS
INVERT
OUTPUT
INPUT
LEVEL
BTL REMOTECONT.EXT.CONT. IN
VIDEO/
+5~13VDC
SYSTEMOUT OUT
INPUT
MASTERSLAVE
MIN MAX
IN
F
U
S
E
SPEAKERSYSTEM
MINIMUM4 OHMS
INVERT
OUTPUT
INPUT
LEVEL
BTL REMOTECONT.EXT.CONT. IN
VIDEO/
+5~13VDC
SYSTEMOUT OUT
INPUT
MASTERSLAVE
MIN MAX
IN
F
U
S
E
SPEAKERSYSTEM
MINIMUM4 OHMS
INVERT
OUTPUT
INPUT
LEVEL
BTL REMOTECONT.EXT.CONT. IN
VIDEO/
+5~13VDC
SYSTEMOUT OUT
INPUT
MASTERSLAVE
MIN MAX
IN
F
U
S
E
SPEAKERSYSTEM
MINIMUM4 OHMS
INVERT
OUTPUT
INPUT
LEVEL
BTL REMOTECONT.EXT.CONT. IN
VIDEO/
+5~13VDC
SYSTEMOUT OUT
INPUT
MASTERSLAVE
MIN MAX
IN
F
U
S
E
SPEAKERSYSTEM
MINIMUM4 OHMS
INVERT
OUTPUT
INPUT
LEVEL
BTL REMOTECONT.EXT.CONT. IN
VIDEO/
+5~13VDC
SYSTEMOUT OUT
INPUT
MASTERSLAVE
MIN MAX
IN
F
U
S
E
SPEAKERSYSTEM
MINIMUM4 OHMS
FRONT RIGHT
SPEAKER
FRONT LEFT
SPEAKER
CENTER
SPEAKER
SURROUND
RIGHT
SPEAKER
SURROUND
LEFT
SPEAKER
SURROUND
BACK RIGHT
SPEAKER
SURROUND
BACK LEFT
SPEAKER
PASSIVE
SUBWOOFER

Table of Contents

Other manuals for Marantz SR8300

Related product manuals