EasyManua.ls Logo

Micro Motion CDM100P - Page 120

Micro Motion CDM100P
220 pages
Print Icon
To Next Page IconTo Next Page
To Next Page IconTo Next Page
To Previous Page IconTo Previous Page
To Previous Page IconTo Previous Page
Loading...
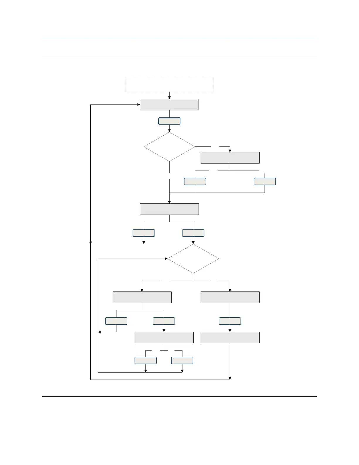
Using the display to view and acknowledge the status alertsFigure 8-2:
SEE ALARM
Yes
Scroll and Select simultaneously
for 4 seconds
ACK ALL
Yes
EXIT
Select
No
Alarm code
Scroll
ACK
Yes
Select
No
Active/
unacknowledged
alarms?
NoYes
Select
NO ALARM
EXIT
Scroll
Scroll
Select
Scroll
ScrollSelect
Is ACK ALL enabled?
Yes
No
Transmitter operation
114 Micro Motion
®
Compact Density Meters (CDM)

Table of Contents

Other manuals for Micro Motion CDM100P