EasyManua.ls Logo

Motorola CDM Series - Page 116

Motorola CDM Series
686 pages
To Next Page IconTo Next Page
To Next Page IconTo Next Page
To Previous Page IconTo Previous Page
To Previous Page IconTo Previous Page
Loading...
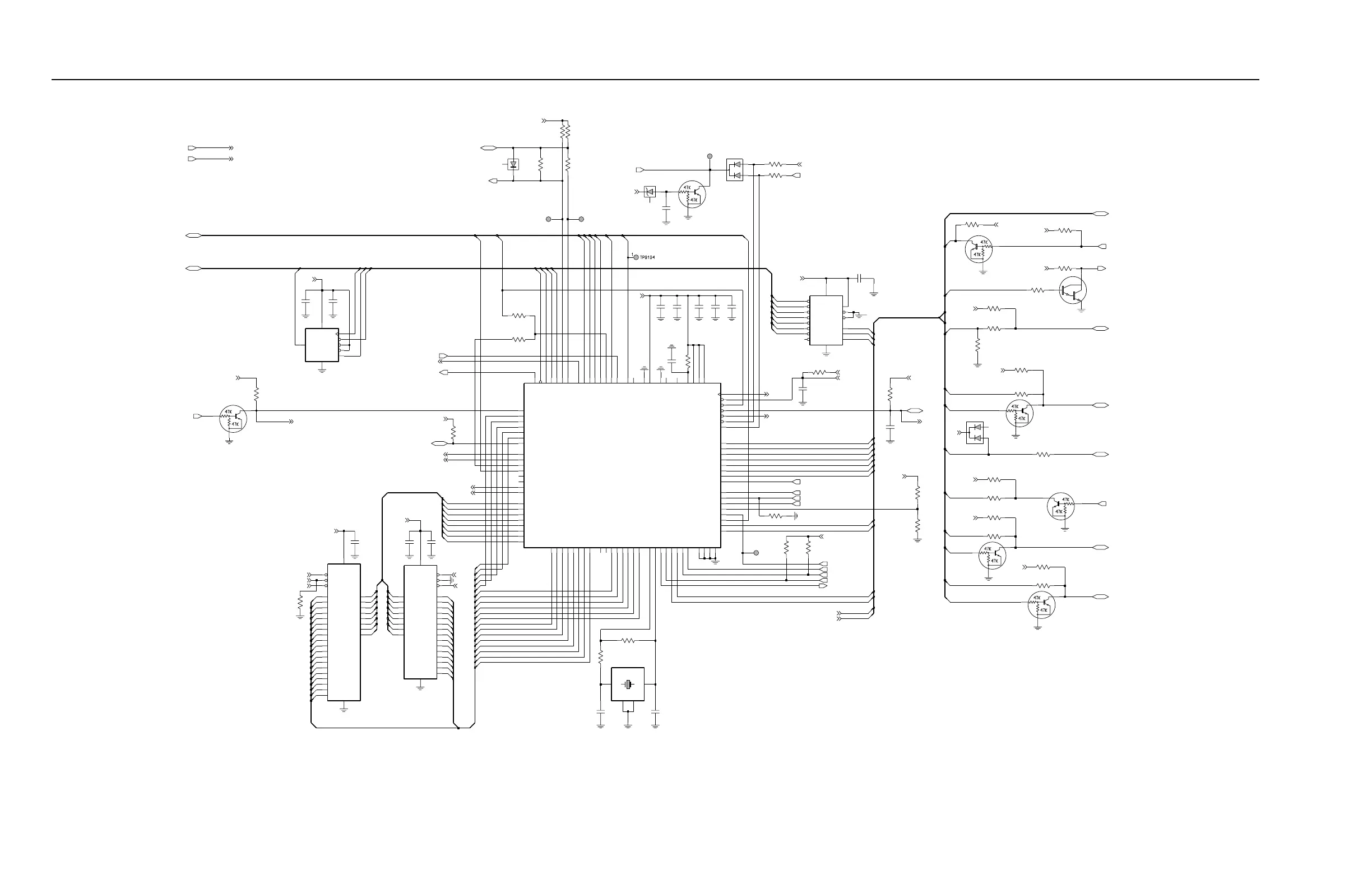
Section 3: 3-36 Controller T11 Schematics and Parts Lists
6881091C63-F
GP3_IN
GP8_IN
PE6
LVZIF_CS
ON_OFF_SENSE
GP5_IN
GP4_OUT
VS_CS
EXP1_CS
HC138_A 2
SYN
HC138_A1
GP2_OUT
LSIO
MICROPROCESSOR
CLK
GP5_IN
CSX
HC138_A 1
OPT_CS
32kx8bit
R0105 USED IN STANDARD ONLY
GP7_OUT
GP8_OUT
SQ_DET
HC138_A1
R0106 USED IN PRIME ONLY
FLASH ROM
NU
EE_CS
HSIO
GP8_IN
GP4_IN
EE_CS
HC138_A0
GP3_IN
512kx8bit
RAM
GP6_IN
GP6_IN
HSIO
GP4_OUT
GP7_OUT
DATA
EEPROM
HC138_A 0REF_CS
MISO
EXP2_CS
GP1_IN
DATA
MISO
F1200
GP4_IN
GP8_OUT
VOX
LSIO
GP7_IN
GP1_IN
CLK
GP7_IN
CHACT
16Kx8bit
GP4_OUT
GP7_OUT
(EXT_BD_PTT & DATA_PTT)
0
R0112
NU
4.7K
R0181
0
R0106
0.1uF
NU
8
10
C0108
NU
R0103
C0111
100pF
4.7K
R0102
100pF
NU
C0103
15
C0131
22pF
VR0151
14
9
7
Q0183
0
2
15
14
14
13
4
5
7
2
5
0.1uF
C0112
Q0171
100K
R0121
0
3
47K
Q0177
10
R0186
R0176
6
13
4
5
0
30K
0
6
1
13
2
NC
3
NC1
4
OUT
1
IN
9
XTAL
Y0131
38.40KHz
Q0110
R0182
47K
NU
4
3
18
R0110
10K
16
5
R0105
100K
R0178
47K
4
2
R0131
10MEG
C0105
100pF
NU
4.7K
4
R0171
D0101
16
5
R0117
3.9K
R0183
5
2
1
4.7K
C0123
100pF
NU
11
R0113
10K
Q0151
IO 6
28
IO 7
29
8
VCC
2
8
EN_WE
7
24
GND
21
IO 0
IO 1
22
IO 2
23
IO 3
25
IO 4
26
IO 5
27
A4
16
15
A5
14
A6
A7
13
A8
3
A9
2
EN_CE
30
EN_OE
32
4
A13
A14
5
11
A15
A16
10
A17
6
A18
9
A2
18
A3
17
A0
20
A1
19
A10
31
A11
1
A12
12
2
3
3
U0121
AT49F040
6
17
9
D0179
10K
5
7
R0101
3
8
TP0101
47K
NU
2.2K
6
R0107
R0108
R0177
4.7K
1
4
1
17
7
7
10
9
9
8
C0122
0.1uF
TP0103
3
11
1
10
3
2
1
0
CS
1
HOLD
7
SCK
6
SI
5
SO
2
VCC
8
VSS
4
WP
3
3
U0111
X25128-2.7
12
13
0
24K
R0151
12
0
13
4
D0151
4.7K
12
3
R0173
1
2
6
8
4
2
3
6
10
6
65
1
8
7
TP0151
C0121
C0102
NU
0.1uF
100pF 100pF
C0104
NU
47K
18
R0184
R0174
10K
22pF
Q0185
C0132
R0179
47K
7
4
C0151
.01uF
Q0173
C0106
NU
1
7
0
100pF
12
Y4
11
Y5
10
Y6
9
Y7
7
12
3
6
EN_CS2
4
EN_CS3
5
GND
8
VCC
16
Y0
15
Y1
14
Y2
13
Y3
A0
1
A1
2
A2
3
EN_CS1
6
5
12
U0141
MC74HC138
A
10
TP0102
4.7K
R0185
6
80
C0107
1000pF
12
IO 2
13
IO 3
15
IO 4
16
IO 5
17
IO 6
18
IO 7
19
IO 8
28
VCC
3
A7
25
A8
24
A9
20
EN_CS
22
EN_OE
27
EN_WE
GND
14
11
IO 1
2
A12
26
A13
1
A14
8
A2
7
A3
6
A4
A5
5
4
A6
63A21
U0122
10
A0
9
A1
A10
21
23
A11
11
10K
R0114
Q0181
9
R0104
10K
13
VSS
40
VSSL
87
VSSR
XFC
93
48
XIRQ
91
XTAL
PJ6
78
PJ7
94
RESET
12
VDD
39
VDDL
88
VDDR
92
VDDSYN
69
VRH
68
VRL
PI 6
49
PI 7
71
PJ0_CSGP3
72
PJ1_CSGP4
73
PJ2
74
PJ3
75
PJ4
76
PJ5
77
PH6_CSGP2
38
PH7_CSPROG
56
PI 0
55
PI 1
54
PI 2
53
PI 3
52
PI 4
51
PI 5
50
4
PG7_R_W
47
PH0_PW1
46
PH1_PW2
45
PH2_PW3
44
PH3_PW4
43
PH4_CSIO
42
PH5_CSGP1
41
PF7_ADDR7
29
PFO_ADDR0
6
PG0_XA13
16
PG1_XA14
20
PG2_XA15
19
PG3_XA16
17
PG4_XA17
18
PG5_XA18
5
PG6_AS
PE7_AN7
60
28
PF1_ADDR1
27
PF2_ADDR2
26
PF3_ADDR3
25
PF4_ADDR4
24
PF5_ADDR5
23
PF6_ADDR6
22
PD5_SS
PD6_LVIN
3
PE0_AN0
67
PE1_AN1
66
PE2_AN2
65
PE3_AN3
64
PE4_AN4
63
PE5_AN5
62
PE6_AN6
61
36
PC6_DATA6
37
PC7_DATA7
97
PD0_RXD
98
PD1_TXD
99
PD2_MISO
100
PD3_MOSI
1
PD4_SCK
2
PB6_ADDR14
7
PB7_ADDR15
14
PBO_ADDR8
30
PC0_DATA0
31
PC1_DATA1
32
PC2_DATA2
33
PC3_DATA3
34
PC4_DATA4
35
PC5_DATA5
85
PA6_OC2_OC1
86
PA7_PA1_OC1
10
PB1_ADDR9
11
PB2_ADDR10
9
PB3_ADDR11
21
PB4_ADDR12
15
PB5_ADDR13
8
95
58
MODA_LIR
57
MODB_VSTBY
79
PA0_IC3
80
PA1_IC2
81
PA2_IC1
82
PA3_IC4_OC5_OC1
83
PA4_OC4_OC1
84
PA5_OC3_OC1
59
AVDD
70
AVSS
89
ECLK
90
EXTAL
96
IRO
LVOUT
U0101
MC68HC11FL0
11
R0170
10K
0
4
10
5
NU
R0116
0
C0141
0.1uF
24K
R0152
330K
R0132
6
2
R0172
10K
R0175
10K
7
R0115
10K
R0111
0
7
10
1
C0101
100pF
RAM_CS
BUS+
CNTLVLTG
5VD
SCI_TX
GP1_IN_ACC3
GP6_IN_ACC10
GP2_OUT_ACC4
R_W
FLASH_CE
FLASH_OE
5VD
IRQ
IRQ
ADDR_BUS(0:18 )
DATA_BUS(0:7)
5VD
9
FROM_U0101_47
VS_RAC
5VD
VS_INT
GP4_IN_OUT_ACC8
5VD
BOOT_CNTRL
GP3_IN_ACC6
ON_OFF_CONTROL
R_W
5VD
5VD
5VD
RESET
RESET
5VD
OPT_PTT
5VD
GP5_IN_ACC9
5VD
SPI(0:10)
SPI(0:10) SPI(0:10) SPI(0:10) SPI(0:10)
GPIO(0:13)
GPIO(0:13)
CNTLR_AUDIO(0:7) CNTLR_AUDIO(0:7)CNTLR_AUDIO(0:7)
C
NTLR_AUDIO(0:7)
FROM_U0101_47
FROM_U0101_46
FROM_U0101_46
5VD
5VD
FLT_A+
TEMPSENSE
RAM_CS
5VD
VS_GAINSEL
EXT_BD_REQ
RSSI
5VD
RX_ADAPT
5VD
5VD5VD
FLT_A+ FLT_A+
FLASH_OE
NC_XTAL
ECLK
NC
NC
LOCK
RDY
ON_OFF_CONTROL
NC
GP7_IN_OUT_ACC12
GP8_IN_OUT_ACC14
5VD
5VD
5VD
5VD
FLASH_CE
R_W
VSTBY
5VD
BATTERY_VOLTAGE
ZWG0131049-O
Controller T11 Schematic Diagram – Microprocessor

Table of Contents

Other manuals for Motorola CDM Series

Related product manuals