EasyManua.ls Logo

Motorola CDM Series - 3.0 VHF (136-174 MHz) 1-25 W Transmitter Power Amplifier (PA) 25 W

Motorola CDM Series
686 pages
To Next Page IconTo Next Page
To Next Page IconTo Next Page
To Previous Page IconTo Previous Page
To Previous Page IconTo Previous Page
Loading...
VHF (136–174 MHz) 1–25W Transmitter Power Amplifier (PA) 25W Section 4: 2-3
6881091C63-F
for 20/25 kHz channel spacing or FL3111, FL3113/F3115 for 12.5 kHz channel spacing. These pairs
are selectable via BWSELECT. The filtered output from the ceramic filters is applied to the limiter
input pin of the IF IC (pin 14).
The IF IC contains a quadrature detector using a ceramic phase-shift element (Y3102) to provide
audio detection. Internal amplification provides an audio output level of 120 mVrms (at 60%
deviation) from U3101 pin 8 (DISCAUDIO) which is fed to the ASFIC_CMP (U0221) pin 2 (part of
the Controller circuitry).
A Receive Signal Strength Indicator (RSSI) signal is available at U3101 pin 5, having a dynamic
range of 70 dB. The RSSI signal is interpreted by the µP (U0101 pin 63) and in addition is available
at accessory connector J0501-15.
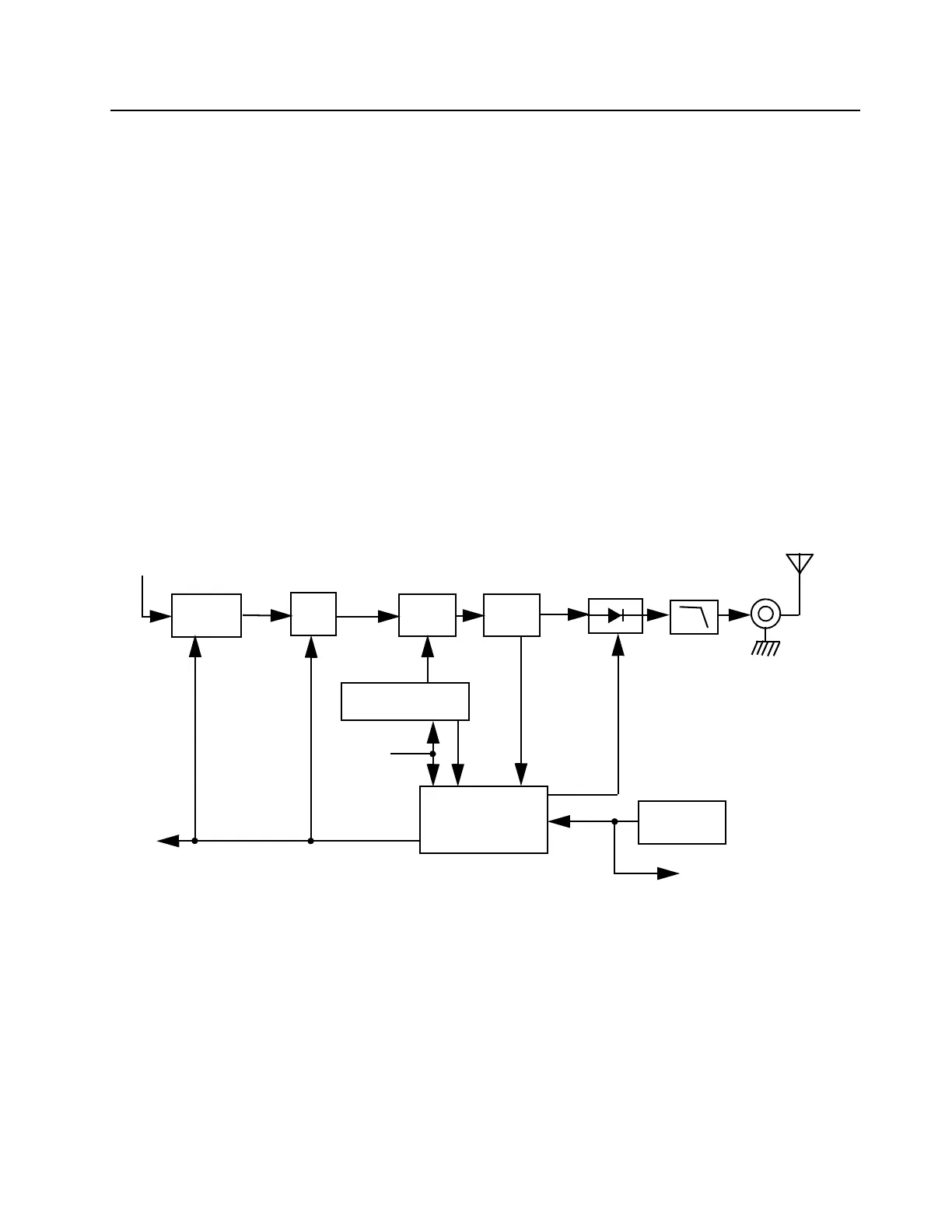
3.0 VHF (136–174 MHz) 1–25W Transmitter Power Amplifier (PA)
25W
The radio’s 25W PA is a three-stage amplifier used to amplify the output from the VCOBIC to the
radio transmit level. All three stages utilize LDMOS technology. The gain of the first stage (U3401)
and the second stage (Q3421) is adjustable, controlled by pin 4 of PCIC (U3501) via U3402-1 and
U3402-2. It is followed by an LDMOS final stage (Q3441).
Figure 4-2 VHF Transmitter Block Diagram
Devices U3401, Q3421 and Q3441 are surface mounted. A pressure pad between the board and
the radio's cover provides good thermal contact between the devices and the chassis.
3.1 First Power Controlled Stage
The first stage (U3401) is a 20dB gain integrated circuit containing two LDMOS FET amplifier
stages. It amplifies the RF signal from the VCO (TXINJ). The output power of stage U3401 is
controlled by a DC voltage applied to pin 1 from the op-amp U3402-1, pin 1. The control voltage
simultaneously varies the bias of two FET stages within U3401. This biasing point determines the
overall gain of U3401 and therefore its output drive level to Q3421, which in turn controls the output
power of the PA.
PCIC
Pin Diode
Antenna
Switch
RF Jack
Antenna
Harmonic
Filter
Power
Sense
PA-Final
Stage
From VCO
Controlled
Stage
Control voltage
Bias 2
To Microprocessor
Temperature
Sense
SPI BUS
ASFIC_CMP
PA
PWR
SET
To Microprocessor
PA
Driver

Table of Contents

Other manuals for Motorola CDM Series

Related product manuals