EasyManua.ls Logo

Motorola CDM Series - 4.0 Troubleshooting Flow Chart for VCO

Motorola CDM Series
686 pages
To Next Page IconTo Next Page
To Next Page IconTo Next Page
To Previous Page IconTo Previous Page
To Previous Page IconTo Previous Page
Loading...
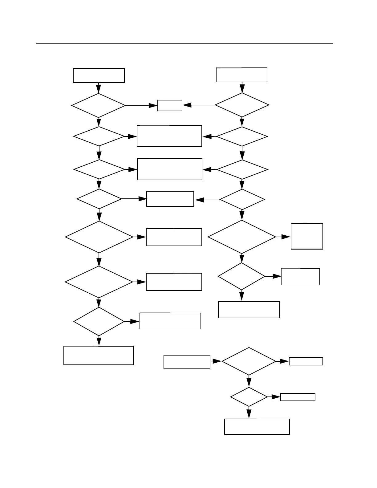
Section 8: 3-6 Troubleshooting Flow Chart for VCO
6881091C63-F
4.0 Troubleshooting Flow Chart for VCO
Are Q3301
Base at 0.7V
Collector at 4.5V
Emitter at 110mV
Are Q3304
Base at 2.4V
Collector at 4.5V
Emitter at 1.7V
Are U3301 Pins
13 at 4.4V
15 at 1.1V
10 at 4.5V
16 at 1.9V
Low or no RF Signal
at TP3001
Visual check
of board
OK?
35mV DC at
U3301 Pin 19
NO
YES
at base of Q3301
NO
NO
NO
NO
NO
YES
YES
YES
YES
YES
Low or no RF Signal
at input to PA
5V DC at U3301
Pin 14 & 18 OK?
4.8V DC at
U3301 Pin 19
Is RF available
at TP3401
YES
YES
YES
YES
YES
NO
NO
NO
NO
NO
Audio =180mVrms
at “-” side of
D3362
2.5VDC
at D3362
If C3362 and R3363 are OK,
then replace D3362
Replace R3363
Replace R3364
NO
NO
YES
YES
If R3402 and
C3315 are OK,
replace U3301
TX VCO
RX VCO
Correct
Problem
Visual check
of board
OK?
Make sure U3211 is working
correctly and runner
between U3211 Pin 1 and
U3301 Pin 14 & 18 is OK
Check runner
between U3201 Pin 2
and U3301 Pin 19
Is RF available
If all parts from U3301 Pin 8
to Base of Q3301 are OK,
replace U3301
If all parts associated
with the pins are OK,
replace Q3301
Check parts between
T3001 and Q3301
Power OK but
no modulation
If all parts from TP3401 of
U3401 Pin 16 are OK,
replace U3401
If all parts
associated
with the pins
are OK,
replace U3301
4.5V DC at
U3301 Pin 3 OK?
YES
NO
4.5V DC at
U3301 Pin 3 OK?
YES
NO
Make sure Synthesizer is
working correctly and runner
between U3201 Pin 28 and
U4301 Pin 3 is OK
5V DC at U3301
Pin 14 & 18 OK?
OK?
OK?
If all parts associated
with the pins are OK,
replace Q3301

Table of Contents

Other manuals for Motorola CDM Series

Related product manuals