EasyManua.ls Logo

Motorola CDM Series - Page 137

Motorola CDM Series
686 pages
To Next Page IconTo Next Page
To Next Page IconTo Next Page
To Previous Page IconTo Previous Page
To Previous Page IconTo Previous Page
Loading...
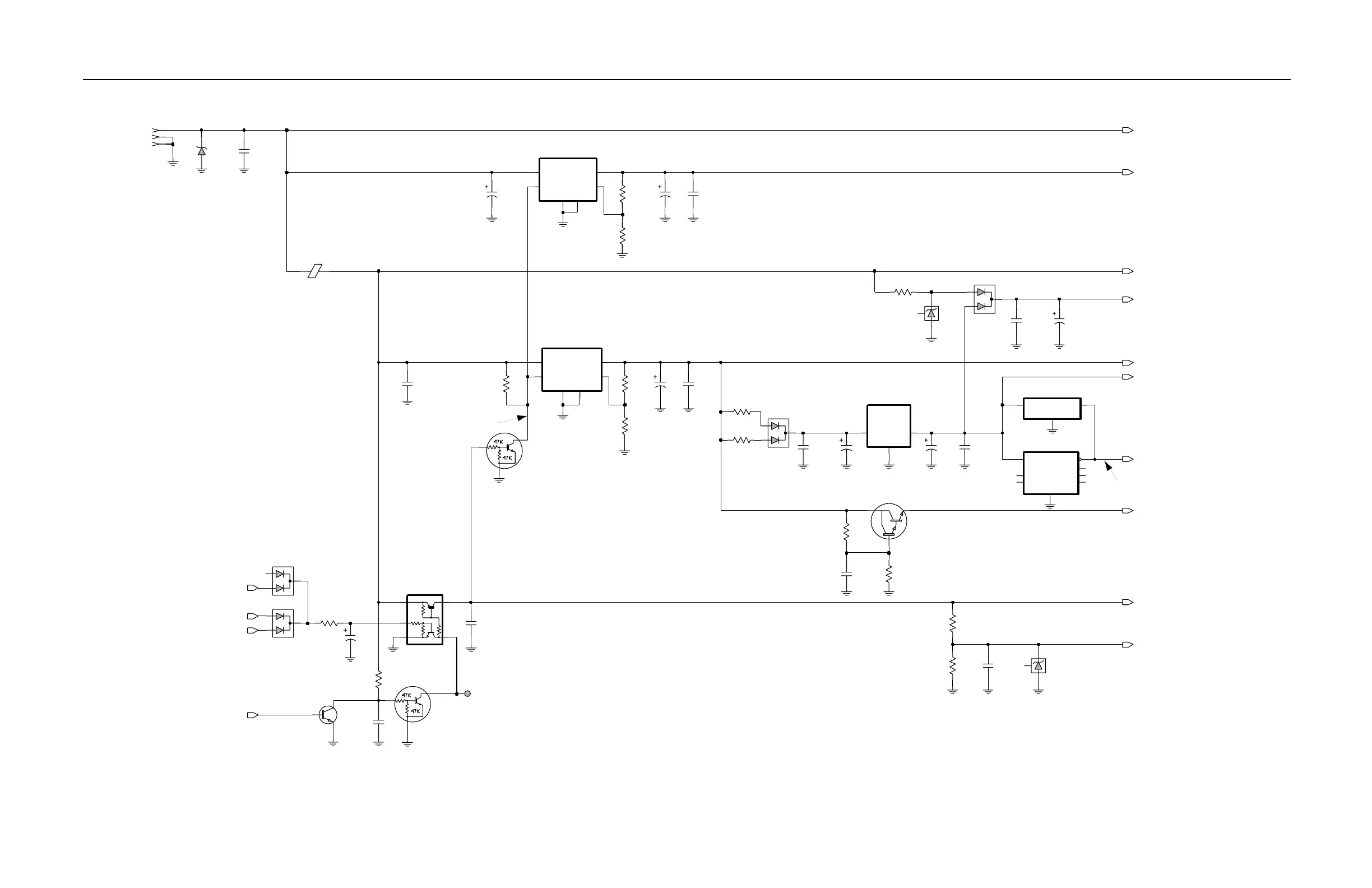
Controller T6/T7 Schematics and Parts Lists (8471235L06)) Section 3: 3-57
6881091C63-F
C0621
NU
2
GND
1
IN OUT
3
TP0661
NU
0.1uF
NU
NU
J
0601-3
Q0663
D0621
C0603
10uF
R0661
1K
VR0621
5.6V
2
NC1
3
NC2
5
NC3
6
NC4
7
8
NC5
RESET
1
U0652
MC33064
GND
4
INPUT
MC78M05
U0651
0.1uF
C0663
R0643
0.1uF
1.2K
C0651
C0655
0.1uF
C0645
24V
470pF
VR0601
ON_OFF
2
4
VIN
5
VOUT
47uF
C0622
U0641
LM2941
1
ADJ
GND1
3
GND2
6
Q0661
R0611
56K
VR0671
5.6V
68K
Q0681
R0682
R0681
18K
57R01
E0631
22uF
C0611
R0651
10
C0652
33uF
R0612
4.7K
D0661
Q0662
R0671
30K
R0671
30K
10K
6
2
ON_OFF
VIN
4
VOUT
5
R0672
LM2941
U0611
ADJ
1
GND1
3
GND2
0.1uF
10K
C0671
R0641
C0662
J
0601-1
.01uF
R0662
150K
D0660
R0652
R0621
10
24K
2
INPUT
1
RESET_
Q0641
MC33464N-45ATR
U0653
3
GND
C0654
10uF
470pF
C0601
C0661
47uF
R0642
7.5K
470pF
C0641
33uF
C0644
D0651
C0681
0.1uF
J
0601-2
0.1uF
C0612
9V3
FLT_A+
IN_5V_RF_REG
RESET
5VD
DC_POWER_ON
IGNITION_CONTROL
EMERGENCY_CONTROL
BATTERY_VOLTAGE
ON_OFF_CONTROL
EXT_SWB+
INT_SWB+
PASUPVLTG
VSTBY
0V (13,8VDC when radio off)
6VDC
5VDC
5VDC (0VDC during reset)
5VDC
Controller T6/T7 Schematic Diagram – Supply Voltage

Table of Contents

Other manuals for Motorola CDM Series

Related product manuals