EasyManua.ls Logo

Motorola CDM Series - Page 158

Motorola CDM Series
686 pages
To Next Page IconTo Next Page
To Next Page IconTo Next Page
To Previous Page IconTo Previous Page
To Previous Page IconTo Previous Page
Loading...
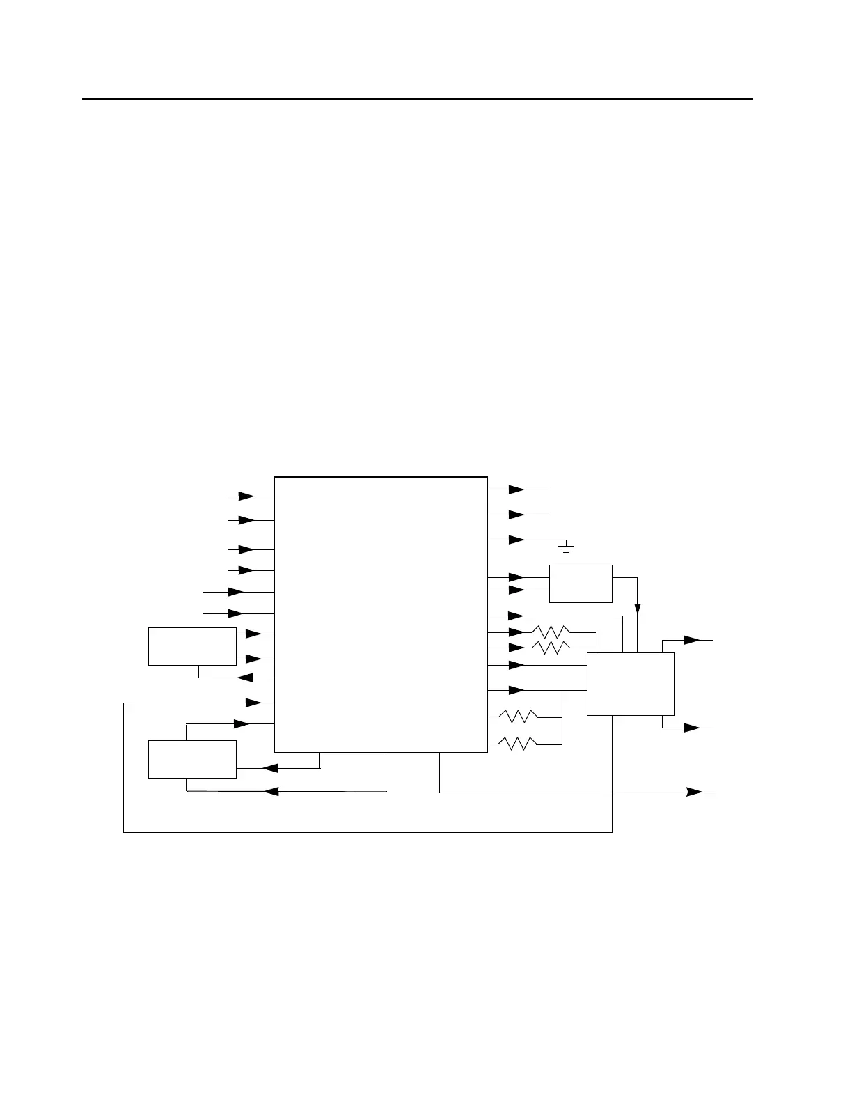
Section 4: 2-6 VHF (136–174 MHz) 1–25W Frequency Synthesis
6881091C63-F
4.1 Reference Oscillator
The reference oscillator (Y3263) contains a temperature compensated crystal oscillator with a
frequency of 16.8 MHz. An analog-to-digital (A/D) converter internal to U3201 (LVFRAC-N) and
controlled by the µP via serial interface (SRL) sets the voltage at the warp output of U3201 (pin 25)
to set the frequency of the oscillator. The output of the oscillator (U3263 pin 3) is applied to pin 23
(XTAL1) of U3201 via R3263 and C3235.
In applications where less frequency stability is required, the oscillator inside U3201 is used along
with an external crystal Y3261, varactor diode D3261, C3261, C3262 and R3262. In this case,
Y3263, R3263, C3235 and C3251 are not used. When Y3263 is used, Y3261, D3261, C3261,
C3262 and R3262 are not used, and C3263 is increased to 0.1 uF.
4.2 Fractional-N Synthesizer
The LVFRAC-N synthesizer IC (U3201) consists of a pre-scaler, a programmable loop divider,
control divider logic, a phase detector, a charge pump, an A/D converter for low frequency digital
modulation, a balance attenuator to balance high frequency analog modulation and low frequency
digital modulation, a 13V positive voltage multiplier, a serial interface for control, and finally a super
filter for the regulated 5 volts.
Figure 4-3 VHF Synthesizer Block Diagram
A voltage of 5V applied to the super filter input (U3201 pin 30) supplies an output voltage of 4.5 VDC
(VSF) at pin 28. It supplies the VCO, VCO modulation bias circuit (via R3363) and the synthesizer
charge pump resistor network (R3251, R3252). The synthesizer supply voltage is provided by the
5V regulator U3211.
In order to generate a high voltage to supply the phase detector (charge pump) output stage at
pin 47 VCP (U3201-47), a voltage of 13 VDC is being generated by the positive voltage multiplier
DATA
CLK
CEX
MODIN
VCC, DC5V
XTAL1
XTAL2
WARP
PREIN
VCP
REFERENCE
OSCILLATOR
VOLTAGE
MULTIPLIER
DATA (U0101 PIN 100)
CLOCK (U0101 PIN 1)
CSX (U0101 PIN 2)
MOD IN (U0221 PIN 40)
+5V (U3211 PIN 1)
7
8
9
10
13, 30
23
24
25
32
47
VMULT2 VMULT1
BIAS1
SFOUT
AUX3
AUX4
IADAPT
IOUT
GND
FREFOUT
LOCK
4
19
6, 22, 33, 44
43
45
3
2
28
14
15
40
FILTERED 5V
STEERING
LOCK (U0101 PIN 56)
PRESCALER IN
FREF (U0221 PIN 34)
39
BIAS2
41
48
5, 20, 34, 36
+5V (U3211 PIN 1)
AUX1
VDD, DC5V
MODOUT
U3201
LOW VOLTAGE
FRACTIONAL-N
SYNTHESIZER
AUX2
BW SELECT
TX RF INJECTION
(1ST STAGE OF PA)
LO RF INJECTION
VOLTAGE
CONTROLLED
OSCILLATOR
LINE
2-POLE
LOOP
FILTER
1
TRB
TO IF SECTION

Table of Contents

Other manuals for Motorola CDM Series

Related product manuals