EasyManua.ls Logo

Motorola CDM Series - Page 184

Motorola CDM Series
686 pages
To Next Page IconTo Next Page
To Next Page IconTo Next Page
To Previous Page IconTo Previous Page
To Previous Page IconTo Previous Page
Loading...
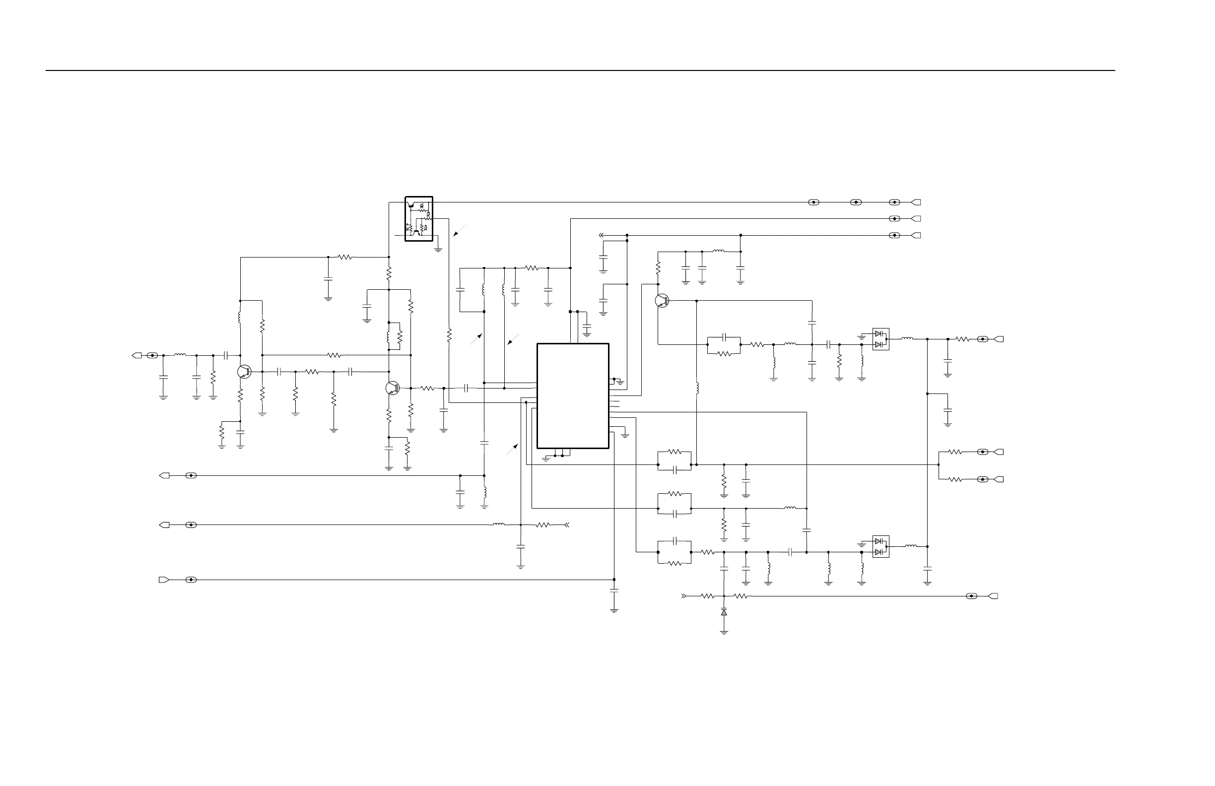
Section 4: 4-16 VHF (136–174 MHz) 1–25 W PCB 8486172B04, Schematics, and Parts Lists
6881091C63-F
C3364
18pF
L3341
8nH
TXINJ_VHF_VCO_1
5.6pF
C3318
1uH
C3342
3pF
L3344
VSF
D3362
1000pF
2.2K
C3365
R3314
R3364
NU
10
C3335
.01uF
R3341
220
5.1pF
C3306
C3301
15pF
NU
PRESC_VHF_VCO_1
VCOBIAS_1
VCTRL_VHF_VCO_1
R3353
100K
35.5nH
.01uF
C3324
C3341
L3346
1000pF
C3337
0.1uF
R3307
220
NU
D3341
UMC5N
2
4
1
3
Q3303
C3346
.01uF
15K
R3336
68nH
L3331
L3362
68nH
C3331
10pF
NU
100nH
.022uF
L3318
C3311
L3351
1uH
.022uF
C3352
9V3_VHF_VCO_2
33
R3335
C3316
3.3pF
56nH
L3361
0
R3308
VCOBIAS_1_VHF_VCO_1
1K
.01uF
R3323
VCOMOD
VCTRL
C3347
R3362
PRESC
47
330pF
NU
C3304
.01uF
C3315
C3303
15pF
5.6pF
C3362
R
XINJ_VHF_VCO_1
L3332
100nH
100nH
R3303
L3302
VCOBIAS_2
2.2K
20pF
C3345
R3354
VCOMOD_VHF_VCO_1
150K
68pF
RXINJ
C3363
R3301
75
C3302
39K
6.8pF
R3355
R3363
20K
VDDA
9V3
9V3_VHF_VCO_1
5.6pF
NU
C3305
100
R3343
R3356
12K
1uH
L3333
VCOBIAS_2_VHF_VCO_1
D3361
C3334
.022uF
.01uF
C3355
39
R3342
NU
Q3302
C3314
TXINJ
6.8pF
22
NU
R3316
R3306
0
L3301
18nH
1.8pF
20K
C3344
R3351
47K
NU
BFQ67W
Q3304
R3319
C3333
L3363
56nH
0.1uF
C3332
0.1uF
100
NU
R3312
C3312
0.1uF
NU
100nH
NU
15
TX_EMITTER
1
TX_IADJ
10
TX_OUT
13
TX_SW
14
VCC_BUFFERS
18
VCC_LOGIC
L3311
5
RX_BASE
6
RX_EMITTER
2
RX_IADJ
8
RX_OUT
7
RX_SW
3
SUPER_FLTR
TRB_IN
19
16
TX_BASE
4
COLL_RFIN
20
FLIP_IN
11
GND_BUFFERS
9
GND_FLAG
GND_LOGIC
17
12
PRESC_OUT
U3301
VCO IC
1K
R3304
L3343
180nH
R3302
NU
100
R3305
220
R3311
100
10K
NU
R3317
22
R3315
220
NU
R3318
.022uF
9V3_VHF_VCO_3
C3361
C3356
1000pF
220
R3361
VDDA_VHF_VCO_1
Q3301
10K
NU
1K
R3321
R3313
.01uF
C3336
C3348
L3345
1uH
.01uF
VSF_VHF_VCO_1
TRB
C3313
330pF
NU
47
1000pF
R3331
C3319
33nH
L3317C3317
C3357
33pF
1uH
7.5pF
TRB_VHF_VCO_1
L3364
C3351
R3352
.01uF
VSF
12K
VSF
VSF
5
7.44VDC (R)
0VDC (T)
9.14VDC (R)
0VDC (T)
3.83VDC (R)
0VDC (T)
9.12VDC
2.18VDC (R)
0VDC (T)
1.49VDC (R)
0VDC (T)
0VDC (R)
4.91VDC (T)
0VDC (R)
4.52VDC (T)
4.52VDC (R)
0VDC (T)
0VDC (R)
1.92VDC (T)
4.52VDC (R)
2.62VDC (T)
2.5 - 11VDC
4.54VDC
4.97VDC
4.40VDC
1.53VDC (R)
0VDC (T)
0.92VDC (R)
0VDC (T)
4.78VDC (R)
4.22VDC (T)
4.78VDC (R)
4.27VDC (T)
2.56VDC (R)
2.66VDC (T)
0 - 5dBm (T)
- 2 to 7dBm (T)
0VDC (T)
1.42VDC (R)
VHF (136174 MHz) 125 W Voltage Controlled Oscillator
ZWG0130394-P4

Table of Contents

Other manuals for Motorola CDM Series

Related product manuals