EasyManua.ls Logo

Motorola CDM Series - Page 262

Motorola CDM Series
686 pages
To Next Page IconTo Next Page
To Next Page IconTo Next Page
To Previous Page IconTo Previous Page
To Previous Page IconTo Previous Page
Loading...
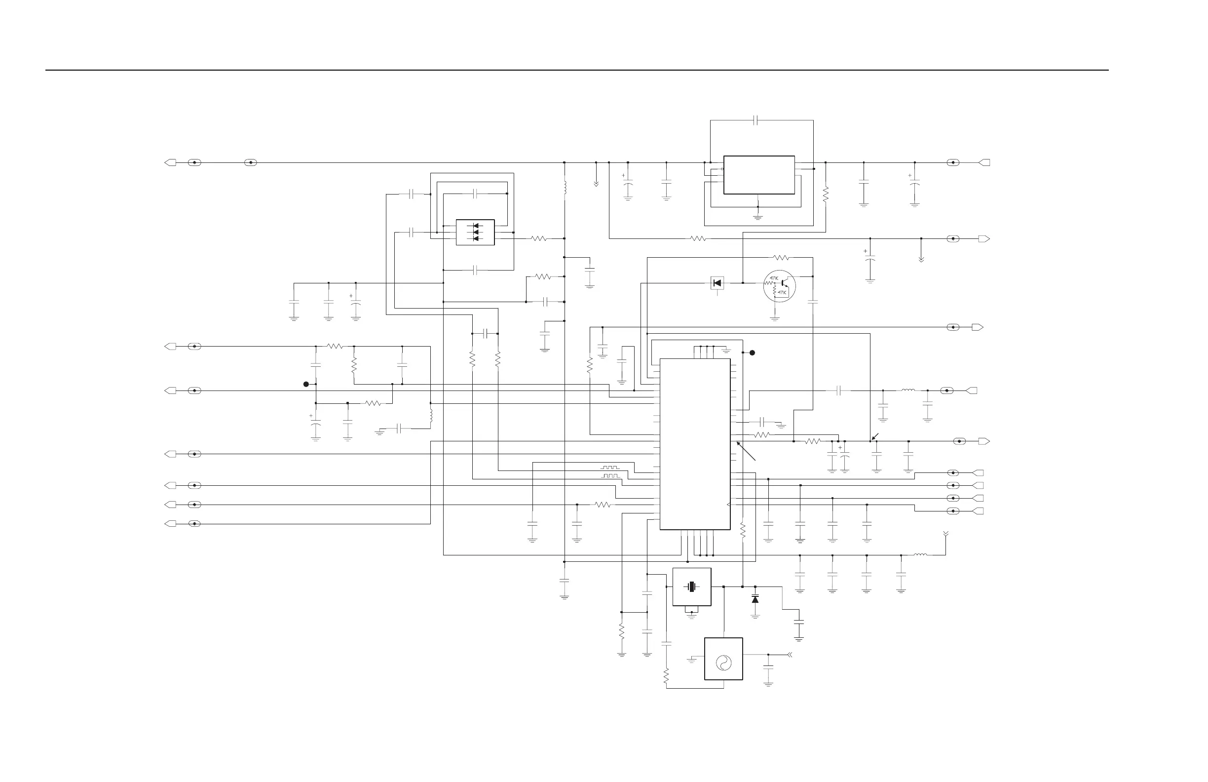
Section 5: 4-12 UHF Band 1 (403–470 MHz) 1–25 W PCB 8485670Z02, Schematics, and Parts Lists
6881091C63-F
NU
0 VDC (RX)
NU
NU
3.43 VDC
3.05 VDC (RX)
NU
4.97 VDC
2.48 VDC
NU
NU
4.58 VDC
3.79 VDC
2.48 VDC
4.97 VDC (25KHZ Chan. Spacing)
1.78 VDC (Rx)
4.97 VDC (TX)
5 VDC (Locked)
10.87 VDC
1.28 VDC
NU
NU
NU
0 VDC (Unlocked)
2.63 VDC (TX)
VDC
4.97 VDC
NU
0 VDC (12.5KHZ Chan. Spacing)
2.52 VDC
2.5 to 11 VDC
1.76 VDC (Tx)
30mV - 80mV RMS
12.7 VDC
0 VDC
4.97 VDC
NU
1.8pF
(SOURCE)
NU
3.48
6.68 VDC
TP4201
C4204
100pF
R4204
47
2.2uF
C4214
INPUT
8
OUTPUT
1
SENSE
2
SHUTDOWN
3
U4211
LP2951
5V_TAP
6
ERROR
5
FEEDBACK
7
GND
4
TRB_UHF_FN_1
D4201
A1
6
A2
5
A3
4
1
K1
2
K2
3
K3
16.8MHz
GND
2
OUT
3
4
VCC
1
VCNTL
C4211
Y4262
C4228
0.1uF
.01uF
C4205
VCTRL
47
R4203
C4216
5V
C4224
1uF
DATA
C4236
.047uF
VCOMOD_UHF_FN_1
IN_5V_RF_REG
0.1uF
C4208
C4233
2.2uF
R4228
47K
10uF
C4206
C4254
0.1uF
VCOBIAS_2_UHF_FN_1
C4226
C4209
0.1uF
47K
R4261
.01uF
C4203
VCTRL_UHF_FN_1
C4210
2.2uF
100
R4263
39K
R4251
510
R4222
C4201
100pF
R4252
30K
16_8MHz
C4232
.01uF
R4224
47K
C4223
R4262
100pF
C4245
2.2uH
C4229
L4231
R4201
150
C4262
CLK_UHF_FN_1
150
PRESC
R4221
16_8MHz_UHF_FN_1
100pF
VCOBIAS_2
VSF
C4244
D4261
.01uF
C4231
PRESC_UHF_FN_1
.018uF
C4212
390nH
L4201
C4242
100pF
4.7uF
C4253
BWSELECT_UHF_FN_1
MODINVCOMOD
.01uF
C4221
0
C4222
0.1uF
R4211
2.2uF
C4215
C4207
12uH
L4221
0.1uF
C4251
100pF
C4241
C4243
1000pF
VSF_UHF_FN_1
C4252
.01uF
C4235
LOCK
2.2uF
C4213
C4261
MODIN_UHF_FN_1
XTAL1
23
24
XTAL2
5V_UHF_FN_1
VBPASS
21
VCP
47
15
VMULT1
VMULT2
14
VMULT3
12
VMULT4
11
13
VRO
WARP
25
PVREF
35
REFSEL
18
SFBASE
27
SFCAP
26
SFIN
30
SFOUT
28
TEST1
37
TEST2
38
NC1
17
NC2
29
NC3
31
PD_GND
44
5
PD_VDD
32
PREIN
PRE_GND
33
PRE_VDD
34
DGND
DVDD
36
FREFOUT
19
IADAPT
45
INDMULT
16
IOUT
43
4
LOCK
MODIN
10
MODOUT
41
AVDD
20
BIAS1
40
BIAS2
39
CCOMP
42
CEX
9
CLK
8
DATA
7
6
ADAPTSW
46
AGND
22
AUX1
48
AUX2
1
AUX3
2
AUX4
3
U4201
63A27
R4206
VDDA_UHF_FN_1
5V_UHF_FN_2
R4225
47K
100pF
C4246
C4225
510pF
LOCK_UHF_FN_1
D4221
.01uF
C4202
L4225
15nH
IN_5V_RF_REG_UHF_FN_1
2.2uF
C4230
100pF
C4255
CSX
R4223
68
CSX_UHF_FN_1
DATA_UHF_FN_1
OUT
3
IN
6
VDDA
Y4261
75Z04
16.8MHz
1
GND
4
GND1
0.1uF
C4263
TRB
CLK
R4241
220
C4234
.01uF
C4227
8.2pF
C4288
TP4202
BWSELECT
Q4221
C4287
100pF
C4289
5V
5V
0.1uF
VDDA
VDDA
In case Y3261 is used instead of Y3263,
replacement of the following parts requires
new temperature compensation of the frequency:
Y3261, U3201, R3261, R3262, C3262, D3261
UHF Band 1 (403–470 MHz) 1–25 W FRACN Synthesizer
ZWG0130521-B

Table of Contents

Other manuals for Motorola CDM Series

Related product manuals