EasyManua.ls Logo

Motorola CDM Series - Page 272

Motorola CDM Series
686 pages
To Next Page IconTo Next Page
To Next Page IconTo Next Page
To Previous Page IconTo Previous Page
To Previous Page IconTo Previous Page
Loading...
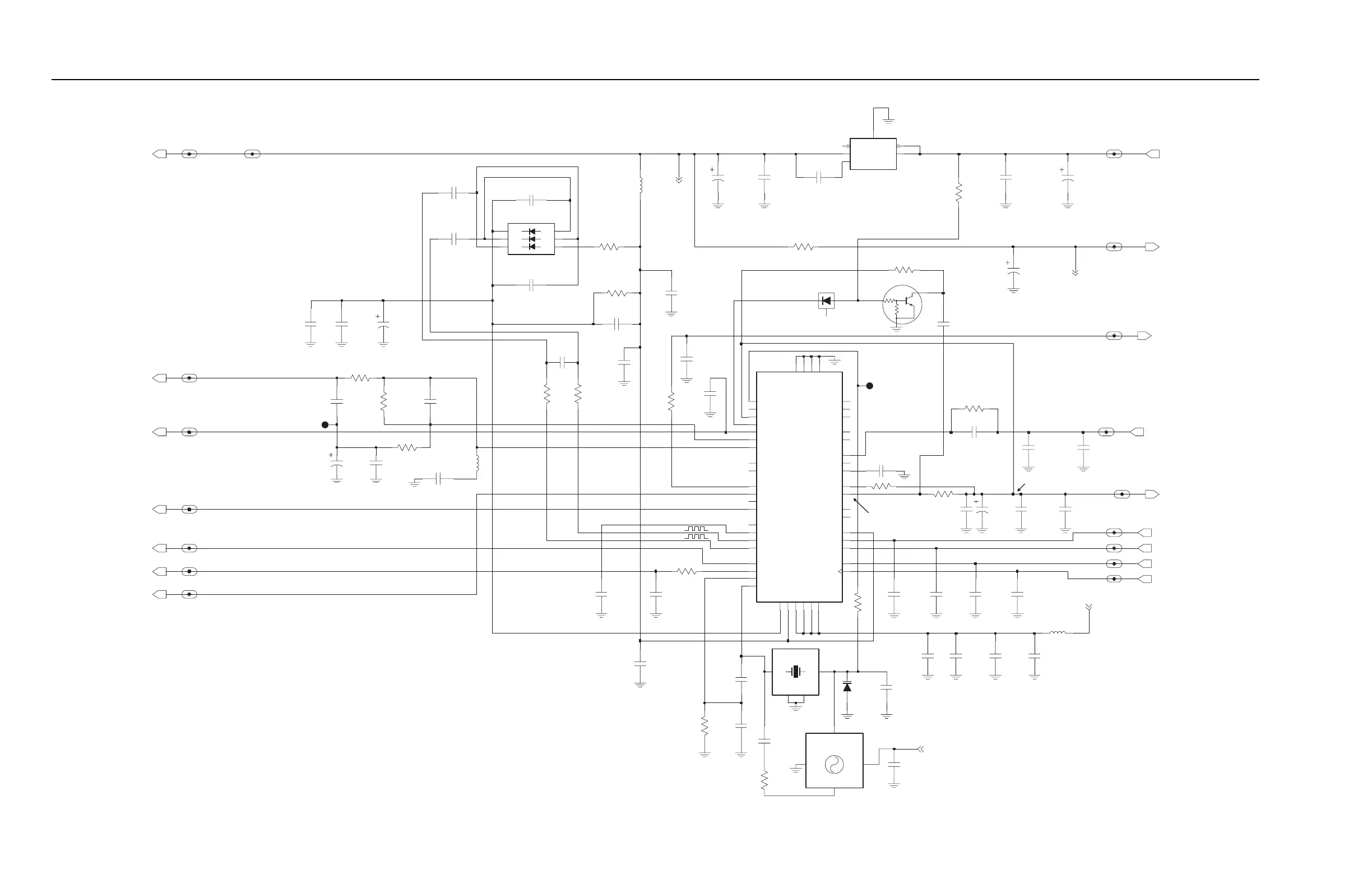
Section 5: 4-22 UHF Band 1 (403–470 MHz) 1–25 W PCB 8485670Z03, Schematics, and Parts Lists
6881091C63-F
ZWG0130622-O
47K
47K
2.63 VDC (TX)
4.97 VDC (TX)
4.97 VDC (25KHZ Chan. Spacing)
4.97 VDC
0 VDC (12.5KHZ Chan. Spacing)
4.97 VDC
0 VDC (Unlocked)
(SOURCE)
2.48 VDC
0 VDC
4.97 VDC
3.48
5 VDC (Locked)
10.87 VDC
1.28 VDC
12.7 VDC
2.5 to 11 VDC
1.76 VDC (Tx)
3.05 VDC (RX)
6.68 VDC
VDC
1.78 VDC (Rx)
4.58 VDC
2.52 VDC
2.48 VDC
0 VDC (RX)
NU
NU
TRB
CLK
220
R4241
.01uF
C4234
TP4202
10pF
C4227
NU
0.1uF
C4288
Q4221
100pF
C4287
BWSELECT
C4289
0.1uF
C4251
0.1uF
VCOBIAS_2_UHF_FN_1
C4255
100pF
CSX_UHF_FN_1
0.1uF
C4209
VCTRL_UHF_FN_1
R4261
47K
R4263
100
39K
R4251
R4222
510
100pF
C4201
16_8MHz
30K
R4252
C4232
47K
R4224
.01uF
R4262
NU
C4223
100pF
NU
6.2K
C4229
C4245
NU
2pF
2.2uH
L4231
100pF
C4204
100pF
C4243
C4214
2.2uF
TRB_UHF_FN_1
DATA_UHF_FN_1
C4211
0.1uF
VDDA
C4228
0.1uF
Y4261
GND
1
GND1
4
3
OUT
6
IN
NU
0.1uF
NU
16.8MHz
75Z04
VCTRL
C4263
C4205
.01uF
5V
47
R4203
C4216
.01uF
1uF
C4224
.047uF
C4236
VCOMOD_UHF_FN_1
IN_5V_RF_REG
DATA
C4208
0.1uF
2.2uF
C4233
R4228
10K
CLK_UHF_FN_1
C4206
10uF
150
R4221
C4226
2.4pF
C4262
330pF
C4203
NU
100pF
C4244
.01uF
C4210
VSF
2.2uF
NU
D4261
PRESC_UHF_FN_1
.01uF
C4231
150
R4201
L4201
390nH
C4242
C4253
4.7uF
100pF
MODINVCOMOD
BWSELECT_UHF_FN_1
C4221
.01uF
0
R4211
0.1uF
C4222
2.2uF
C4215
NU
C4207
100pF
L4221
12uH
?X
ERR
?X
GND
?X
IN
?X
NR
?X
OUT
?X
SD
TP4201
ADP3300
U4211
R4204
PRESC
47
C4252
VSF_UHF_FN_1
6
A1
5
A2
4
A3
K1
1
K2
2
K3
3
1000pF
VCNTL
1
D4201
16.8MHz
Y4262
TTS05V
2
GND
3
OUT
VCC
4
C4235
.01uF
2.2uF
C4213
C4261
33pF
XTAL2
24
5V_UHF_FN_1
NU
47
VCP
VMULT1
15
14
VMULT2
12
VMULT3
11
VMULT4
VRO
13
25
WARP
23
XTAL1
18
REFSEL
27
SFBASE
26
SFCAP
30
SFIN
28
SFOUT
37
TEST1
38
TEST2
21
VBPASS
29
NC2
31
NC3
44
PD_GND
PD_VDD
5
PREIN
32
33
PRE_GND
34
PRE_VDD
35
PVREF
19
FREFOUT
45
IADAPT
16
INDMULT
43
IOUT
LOCK
4
10
MODIN
41
MODOUT
17
NC1
40
BIAS1
39
BIAS2
42
CCOMP
9
CEX
8
CLK
7
DATA
DGND
6
36
DVDD
46
ADAPTSW
22
AGND
48
AUX1
1
AUX2
2
AUX3
3
AUX4
20
AVDD
63A27
U4201
VDDA_UHF_FN_1
33K
R4206
5V_UHF_FN_2
47K
R4225
C4246
100pF
LOCK_UHF_FN_1
510pF
C4225
D4221
C4202
.01uF
100pF
IN_5V_RF_REG_UHF_FN_1
NU
C4241
C4230
CSX
2.2uF
0.1uF
C4254
68
R4223
.01uF
C4217
100K
R4227
VCOBIAS_2
LOCK
16_8MHz_UHF_FN_1
5V
MODIN_UHF_FN_1
5V
VDDA
VDDA
UHF Band 1 (403–470 MHz) 1–25 W FRACN Synthesizer

Table of Contents

Other manuals for Motorola CDM Series

Related product manuals