EasyManua.ls Logo

Motorola CDM Series - Page 429

Motorola CDM Series
686 pages
To Next Page IconTo Next Page
To Next Page IconTo Next Page
To Previous Page IconTo Previous Page
To Previous Page IconTo Previous Page
Loading...
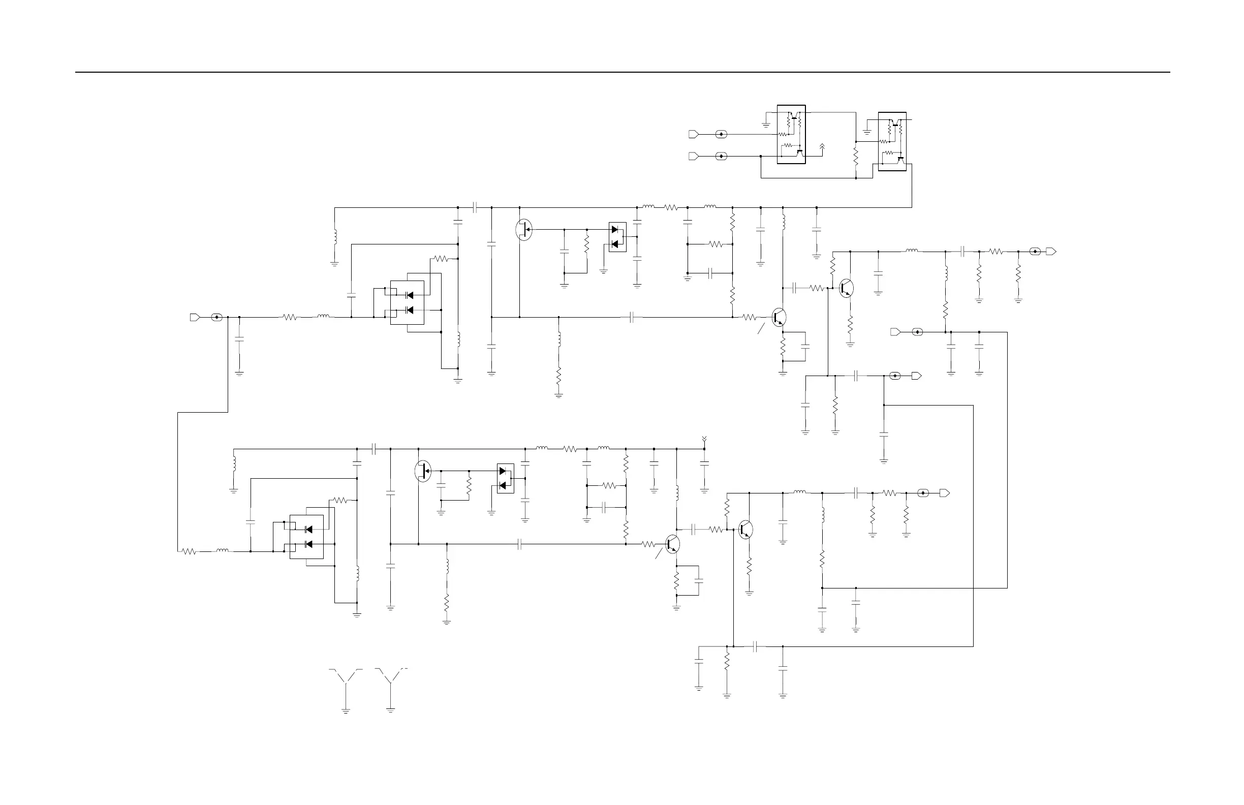
Low Band Range 3 (42–50 MHz) PCBs, Schematics, and Parts Lists Section 7: 4-77
6881091C63-F
3.4VDC (R)
8.5VDC (R)
0VDC (T)
0VDC (R)
4.7VDC (T)
4.8VDC (R)
0.45VDC (R)
0.68VDC (R)
4VDC (R)
+14 dBm (R)
+3 dBm (T)
0.54VDC (T)
0.65VDC (T)
3.5VDC (T)
4.25VDC (T)
8.2VDC (T)
-2.6VDC (T)
2.8VDC (T)
2.5 - 11 VDC
8.2VDC (R)
-2.4VDC (R)
1.5VDC (R)
3.7VDC (T)
L1302
491nH
L1313
491nH
RXINJ_VCO_1
R1335
820
R1307
56
L1303
18uH
C1311
C1316
3.3pF
C1315
.01uF
.01uF
13pF
13pF
FN0:NP
C1337
C1305
FN0:NP
C1314
3
6
48
.01uF
CR1310
1
5
2
7
L1307
18uH
C1307
13pF
R1342
100
FN0:NP
.01uF
C1304
C1344
.01uF
10
R1319
R1343
150
9V3
470
R1318
3.9pF
C1354
V
CTRL
C1345
0.1uF
FN0:NP
.01uF
D
S
PRE_IN
C1338
TXINJ_VCO_1
Q1306
PRE_IN_VCO_1
R1341
100
.01uF
C1339
RXIN
J
TRB_VCO_1
C1346
.01uF
.01uF
C1319
R1314
330
VSF_VCO_1
Q1304
R1334
36pF
3.3K
2
4
1
3
C1334
18uH
U1378
R1340
1K
L1305
56
R1308
R1312
1.2K
C1308
4.7pF
.01uF
C1340
TRB
.01uF
C1318
C1313
.01uF
.01uF
C1312
U1377
2
4
47K
10K
47K
10K
47K
4.7K
47K
4.7K
1
3
36pF
56
R1326
C1341
C1333
R1311
10K
22pF
R1313
Q1305
1.2K
CR1314
2
3
1
C1335
4.7pF
L1316
27uH
L1322
27uH
L1314
27uH
10K
R1330
1K
R1344
120
R1338
C1352
.01uF
C1350
15pF
2
3
1
L1321
270nH
CR1306
L1324
27uH
820nH
L1315
3
6
48
C1351
.01uF
CR1302
1
5
2
7
22
R1336
.01uF
C1347
Q1308
C1342
36pF
C1356
C1360
FN0:NP
3.9pF
FN0:NP
3.9pF
VSF
FN0:NP
3.9pF
C1361
R1332
1.2K
L1318
27uH
R1376
4.7K
3.3pF
C1343
330
R1333
0.1uF
C1317
0.1uF
C1349
0
R1325
L1309
18uH
.01uF
C1325
27uH
C1326
.01uF
18uH
L1317
9V3_VCO_1
L1306
C1362
4.7pF
C1323
13pF
FN0:NP
VCTRL_VCO_1
C1336
0.1uF
.01uF
Q1307
R1328
470
C1320
16pF
390nH
C1306
100
L1310
C1348
R1346
R1331
3.9pF
0
1.2K
3.3K
TXINJ
R1306
22
R1315
R1317
R1339
75
R1337
75
680
C1321
3.9pF
R1316
150
L1304
820nH
FN0:NP
R1347
SH1302
SHIELD
SH1301
SHIELD
18uH
L1311
100
R1345
R1327
56
Q1303
D
S
R1309
470
470
R1320
C1309
TX_8.5V
TX_8.5V
FN0:NP
4.7pF
FL0830694O
Low Band Range 3 (42–50 MHz) Voltage Controlled Oscillator

Table of Contents

Other manuals for Motorola CDM Series

Related product manuals