EasyManua.ls Logo

Motorola CDM Series - Page 587

Motorola CDM Series
686 pages
To Next Page IconTo Next Page
To Next Page IconTo Next Page
To Previous Page IconTo Previous Page
To Previous Page IconTo Previous Page
Loading...
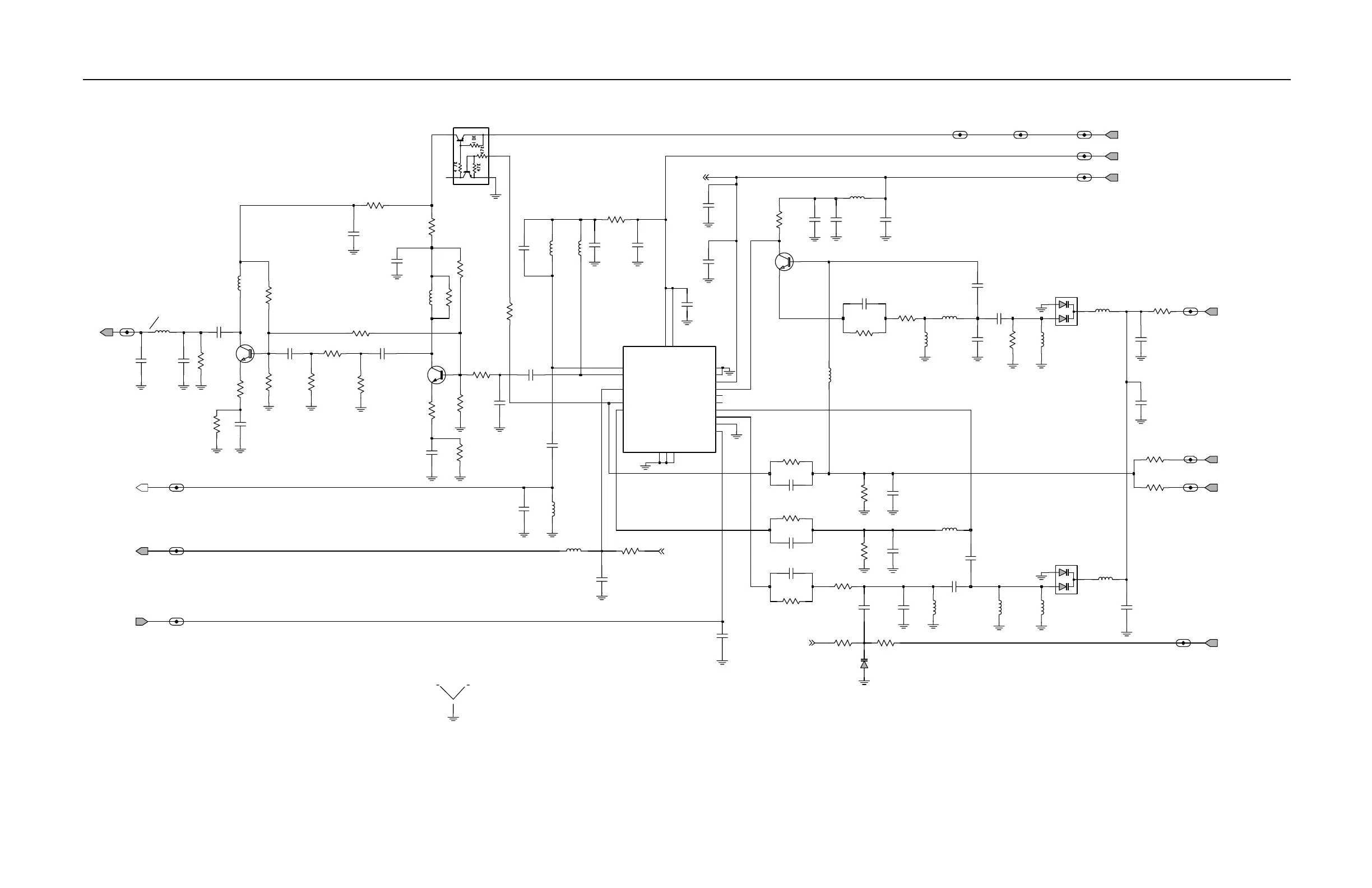
VHF (136–174 MHz) 25–45 W LDMOS PCB 8486140B15, Schematics, and Parts Lists Section 11: 4-7
6881091C63-F
G
G
G
G
G
G
G
G
G
G
G
0.92VDC (R)
0VDC (T)
0VDC (R)
0-5dBm (T)
7.44VDC (R)
9.14VDC (R)
0VDC (T)
0VDC (T)
4.78VDC (R)
4.27VDC (T)
-2 to 7dBm
2.18VDC (R)
0VDC (T)
1.49VDC (R)
2.56VDC (R)
0VDC (R)
2.5-11VDC
4.54VDC
4.78VDC (R)
2.66VDC (T)
4.52VDC (T)
0VDC (T)
4.91VDC (T)
9.21VDC
4.22VDC (T)
0VDC (R)
1.92VDC (T)
4.52VDC (R)
2.62VDC (T)
3.83VDC (R)
11-14dBm (R)
0VDC (T)
4.52VDC (R)
0VDC (T)
1.42VDC (R)
0VDC (T)
4.97VDC
4.40VDC
1.53VDC (R)
0VDC (T)
5.1pF
C3306
NU
C3301
15pF
R3342
39
TXINJ
NU
Q3302
TXINJ_VHF_VCO_1
C3318
5.6pF
C3352
.022uF
1K
L3343
R3304
R3302
100
180nH
R3305
1000pF
C3365
NU
220
47K
R3364
NU
R3314
10
.01uF
C3335
R3363
220
R3341
NU
39K
20K
R3355
TRB
9V3
9V3_VHF_VCO_1
VSF_VHF_VCO_1
.01uF
C3348
L3345
1uH
VSF
3pF
C3342
1
D3362
SH3301
SHIELD
3
VCTRL_VHF_VCO_1
PRESC_VHF_VCO_1
Q3303
2
4
1
UMC5N
C3346
.01uF
C3341
1000pF
L3364
1uH
TRB_VHF_VCO_1
12K
.01uF
C3351
75
R3301
R3352
C3302
6.8pF
1K
R3323
VCOBIAS_1_VHF_VCO_1
.01uF
C3347
VCTRL
47
NU
C3313
330pF
C3319
R3331
R
XINJ_VHF_VCO_1
1000pF
R3353
100K
VCOBIAS_1
.01uF
C3324
220
9V3_VHF_VCO_3
NU
R3315
.022uF
C3356
C3361
1000pF
68nH
L3362
C3364
15pF
L3341
8nH
0.1uF
C3333
L3363
56nH
C3332
0.1uF
NU
100
R3312
R3311
100
NU
R3317
10K
R3318
22
5.6pF
VDDA
R3343
100
NU
C3305
R3335
9V3_VHF_VCO_2
33
C3334
.022uF
C3355
.01uF
C3314
6.8pF
R3313
1K
.01uF
C3336
NU
R3351
20K
BFQ67W
Q3304
47K
3.3pF
NU
R3319
L3361
56nH
C3316
0
C3312
R3308
L3311
NU
0.1uF
TX_IADJ
1
TX_OUT
10
TX_SWITCH
13
VCC_BUFFERS
14
VCC_LOGIC
18
NU
100nH
RX_EMITTER
6
RX_IADJ
2
RX_OUT
8
RX_SWITCH
7
SUPER_FLTR
3
19
TRB_IN
TX_BASE
16
TX_EMITTER
15
U3301
COLL_RFIN
4
FLIP_IN
20
GND_BUFFERS
11
GND_FLAG
9
17
GND_LOGIC
PRESC_OUT
12
RX_BASE
5
VCOMOD
50U54
R3354
PRESC
RXINJ
VCOMOD_VHF_VCO_1
150K
68pF
C3363
1uH
L3344
5.6pF
C3362
L3332
100nH
R3306
22
R3316
0
NU
L3301
18nH
1.8pF
C3344
100nH
L3302
VCOBIAS_2
R3303
2.2K
20pF
C3345
33nH
L3317
C3317
33pF
7.5pF
C3357
L3351
1uH
Q3301
100nH
L3318
C3311
12K
R3356
.022uF
L3333
1uH
VCOBIAS_2_VHF_VCO_1
D3361
15pF
C3303
.01uF
C3315
R3361
220
10pF
VDDA_VHF_VCO_1
R3321
NU
C3331
L3346
10K
R3336
35.5nH
15K
C3337
68nH
L3331
R3307
0.1uF
NU
220
D3341
47
R3362
VSF
NU
C3304
330pF
VSF
VSF
NC
NC
NC
ZWG0131059-O
ZWG0131059-O
VHF (136–174 MHz) 25–45 W LDMOS Voltage Controlled Oscillator

Table of Contents

Other manuals for Motorola CDM Series

Related product manuals