EasyManua.ls Logo

Motorola CDM Series - Page 632

Motorola CDM Series
686 pages
To Next Page IconTo Next Page
To Next Page IconTo Next Page
To Previous Page IconTo Previous Page
To Previous Page IconTo Previous Page
Loading...
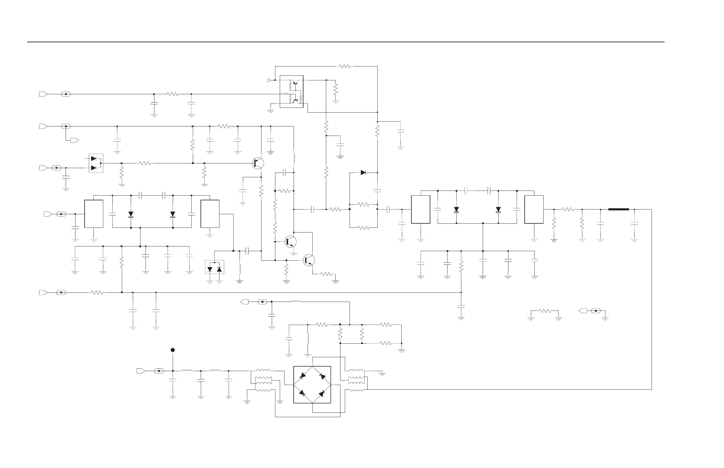
Section 12: 4-8 UHF Band 1 (403–470 MHz) 25–40 W LDMOS PCB 8486127Z01, Schematics, and Parts Lists
6881091C63-F
R4066
C4069
R4070
.01uF
C4068
100pF
C4065
390
C4064
0.1uF
0
100pF
390
R4064
R4062
1.5K
R4063
R4072
10K
R4071
10K
C4062
0.1uF
R4061
10K
C4061
330pF
R4069
1K
R4068
C4066
1.5K
C4067
3300pF
R4054
R4055
R4053
R4052
0
C4060
R4060
330K
L4008
470nH
R4022
L4006
0
R4020
C4051
15nH
10pF
L4054
C4031
13pF
15nH
L4053
27nH
C4055
6.2pF
NU
C4054
16pF
C4053
R4051
16pF
C4052
51
L4051
82pF
150nH
L4005
L4001
L4002
L4004
C4010
1.8pF
330pF
C4029
C4027
C4030
1.8pF
1.8pF
1.8pF
C4026
R4013
R4015
270
C4016
1pF
C4019
R4019
12pF
C4003
36pF
C4025
R4017
3.3K
R4016
R4018
C4028
.01uF
C4020
33pF
3.3K
C4004
33pF
C4005
1.8pF 33pF
C4001 C4002
C4006
33pF
C4007
FECTRL_1_UHF_FE
30pF
100K
R4001
C4009
10pF
R4003
3.9K
R4004
2.7K
D4007
10K
IF_UHF_FE
R4005
C4014
100pF
470nH
K9V1_UHF_FE
L4003
R4007
100
RXIN_UHF_FE
330pF 3300pF
C4012
C4013
100pF
C4015
GND_UHF_FE
C4011
3300pF
330
RXINJ_UHF_FE
R4002
Q4004
33pF
C4021
T4052
C4017
D4051
1.8pF
12pF
Q4003
Q4001
C4018
C4022
33pF
T4051
TP4003
12pF
100K
C4023
D4005
10
R4012
R4014
C4008
1000pF
1000pF
D4001
C4024
33pF
NU
NU
NU
NU
NU
3 to 6.5 VDC
NU
NU
NU
NU
NU
NU
0.7 VDC
4.6 VDC
NU
NU
Q4002
D4006
D4004
9V3_UHF_FE
D4003
D4002
FECTRL_2_UHF_FE
10
10
0
820
820
10
0
0
20pF
2.2pF
1pF
IN
NEG
POS
IN
NEG
POS
IN
NEG
POS
IN
NEG
POS
UHF Band 1 (403–470 MHz) 25–40 W LDMOS Receiver Front-End
ZWG0130524-B

Table of Contents

Other manuals for Motorola CDM Series

Related product manuals