EasyManua.ls Logo

Motorola CDM Series - Page 644

Motorola CDM Series
686 pages
To Next Page IconTo Next Page
To Next Page IconTo Next Page
To Previous Page IconTo Previous Page
To Previous Page IconTo Previous Page
Loading...
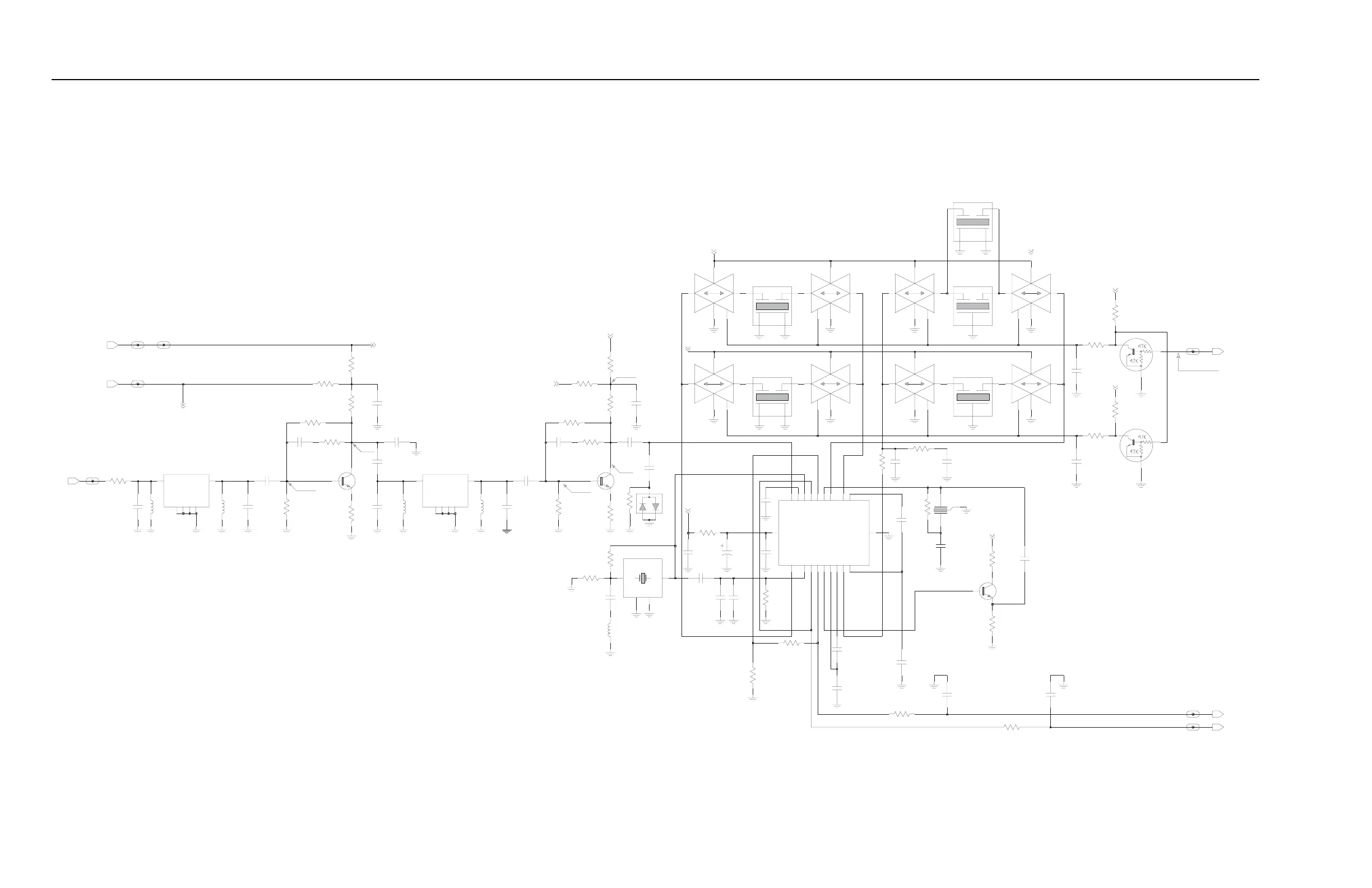
Section 12: 4-20 UHF Band 1 (403–470 MHz) 25–40 W LDMOS PCB 8471223L02, Schematics, and Parts Lists
6881091C63-F
12.5kHz 0VDC
20/25kHz 5VDC
9180469V03
3VDC
9180469V06
9180469V04
3VDC
0.75VDC
3.9VDC
0.75VDC
9180468v04
9180468V06
IF
10
R3112
C3152
.01uF
DISCAUDIO_VHF_IF_1
BWSELECT_VHF_IF_1
43
41
VDD
7
VSS
2.4K
R3144
U3115-2
MC74HC4066
5
CNTL
0.1uF
C3144
FL3111
CFWC455G
3
1DNG
2DNG
4
1
IN
2
OUT
10K
R3151
0.1uF
C3139
0.1uF
27K
C3132
12K
R3101
R3117
5V_VHF_IF_1
Q3151
R3102
10
R3154
10K
C3110
27pF
C3140
0.1uF
620nHL3111
330
C3112
R3116
Q3152
82pF
3
IN
6
OUT
R3133
8.2K
FL3101
12R16
1
1
D
NG
2DNG
2
3DNG
4
5
4
D
NG
12K
0.1uF
R3111
455KHz
3
12
C3134
R3142
45B02
Y3102
1.8K
R3115
390
R3118
6.8K
15K
R3132
R3104
NU
100
VSS
7
27K
R3106
MC74HC4066
U3111-1
CNTL
31
12
VDD
41
0
C3143
R3148
120pF
22pF
C3115
Q3141
C3122
.039uF
Q3102
.039uF
C3123
9V3_VHF_IF_2
R3135
1.2K
R3130
51
4700pF
C3146
390
R3141
C3113
9.1pF
1pF
C3131
NU
C3142
DISCAUDIO
NU
L3100
0.1uF
R3108
NU
620nH
620
6
VCC
6.8K
R3107
02
TUOXIM
4
NICSO
3
TUOCSO
01
NIDAUQ
1
NIFR
2
CED_NIFR
5
TUOISSR
9
DEEF_ISSR
15
81
NIPMAFI
61
TUOPMAFI
91
1CED_PMAFI
71
2CED_PMAFI
41
NIMIL
11
TUOMIL
31
1CED_MIL
21
2CED_MIL
SA616
U3101
8
TUOOIDUA
7
DEEF_OIDUA
GND
680
R3146
CNTL
31
12
VDD
41
VSS
7
MC74HC4066
U3115-1
620nH
L3101
C3133
10uF
IFIN_VHF_IF_1
C3141
0.1uF
100
R3105
9V3
NU
R3114
100
1uH
L3124
33pF
NU
C3103
R3152
C3147
0.1uF
10K
0.1uF
C3111
20pF
C3101
FL3113
CFUCJ455F
3
DNG
1
IN
2
OUT
C3136
30pF
R3147
12K
VDD
7
VSS
NU
220pF
C3148
U3111-2
MC74HC4066
5
CNTL
43
41
FL3114
CFUCJ455D
3
DNG
1
IN
2
OUT
CNTL
21
11 10
VDD
41
VSS
7
MC74HC4066
U3111-4
C3137
.039uF
820
R3124
RSSI
18pF
NU
C3104
0.1uF
C3114
0.1uF
C3121
R3134
10K
L3112
620nH
1DNG
3
4
2DNG
IN
1
OUT
2
NU
CFWC455F
FL3115
BWSELECT
33pF
D3101
C3135
U3111-3
MC74HC4066
6
CNTL
89
41
VDD
7
VSS
RSSI_VHF_IF_1
CNTL
89
41
VDD
7
VSS
U3115-3
MC74HC4066
6
NU
33pF
C3124
3.3K
R3145
10K
R3153
Q3101
4D
NG
5
IN
3
OUT
6
12R16
FL3102
1D
N
G
1
2
2
D
NG
4
3DNG
0.1uF
C3116
CNTL
21
11 10
VDD
41
VSS
7
3
1DNG
2DNG
4
1
IN
2
OUT
MC74HC4066
U3115-4
5V
FL3112
CFWC455D
0
R3123
330
R3113
15pF
C3102
.01uF
C3151
9V3_VHF_IF_1
44.395MHz
06B09
Y3101
2
DNG
4
1DNG
3
OUT
1
IN
C3145
5V
0.1uF
5V
9V3
9V3
9V39V3
9V3
5V
9V3
5V
9V3
UHF (403–470 MHz) IF

Table of Contents

Other manuals for Motorola CDM Series

Related product manuals