EasyManua.ls Logo

Motorola CDM Series - Page 97

Motorola CDM Series
686 pages
To Next Page IconTo Next Page
To Next Page IconTo Next Page
To Previous Page IconTo Previous Page
To Previous Page IconTo Previous Page
Loading...
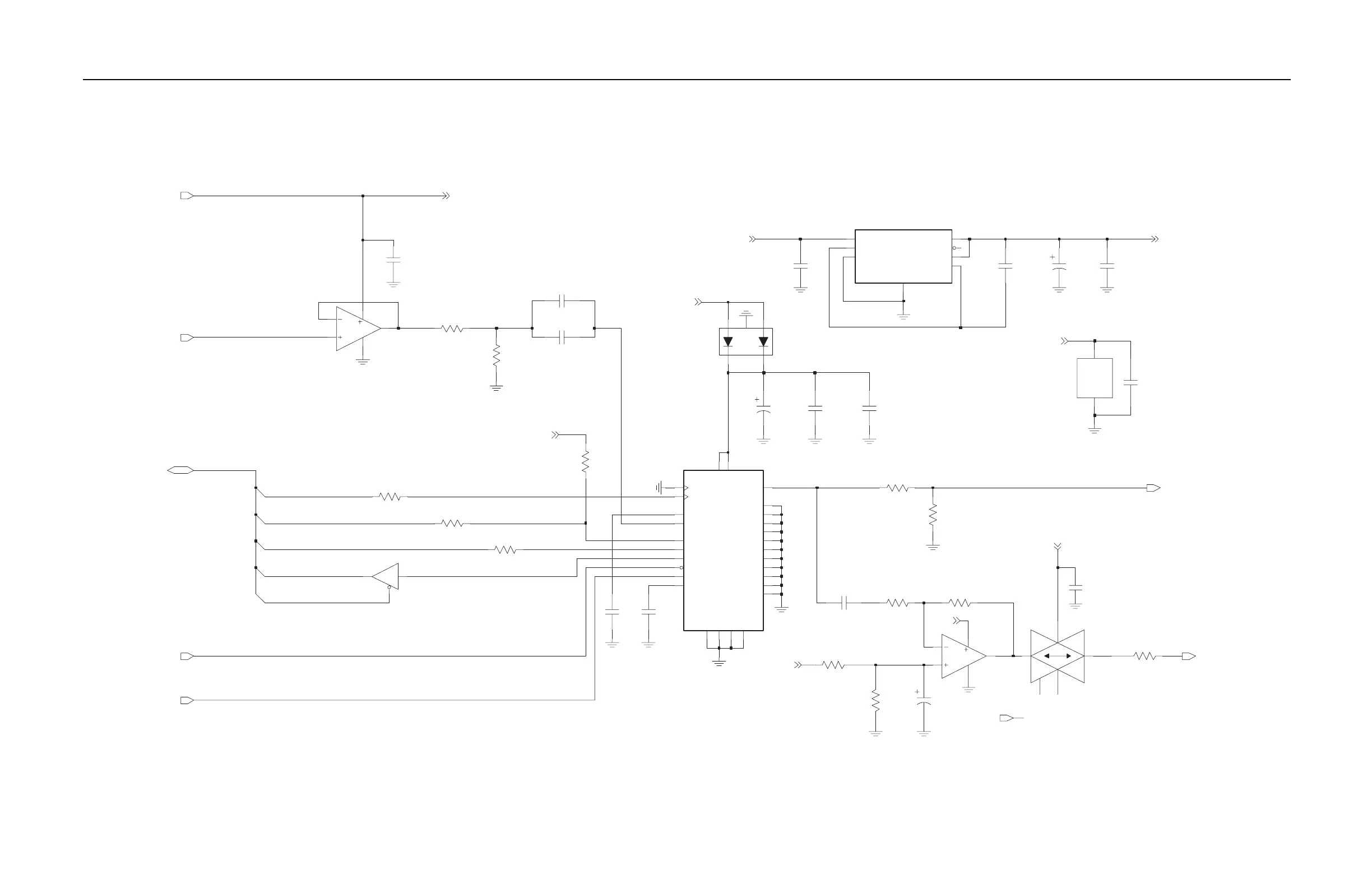
Controller T5 Schematics and Parts Lists Section 3: 3-17
6881091C63-F
5109152M01
VS_CS
MISO
VS_CS
DATA
CLK
0
R0343
0.1uF
10
INPUT
1
OUTPUT
2
SENSE
3
SHUTDOWN
6
VTAP
C0302
LP2951ACMM-3.3
U0351
5
ERROR
7
FEEDBACK
4
GND
8
0.1uF
0.1uF
2
C0351
C0305
R0347
47K
C0341
1uF
R0323
18K
C0304
0.1uF
100pF
C0303
5.1K
1
VSSA1
17
VSSA2
18
VSSA3
12
VSSD
6
XCLK
R0345
19
NC7
21
NC8
23
NC9
2
RAC
8
SCLK
9
SS
26
VCCA
7
VCCD
3
NC1
27
NC10
28
NC11
4
NC2
13
NC3
14
NC4
15
NC5
16
NC6
AMCAP
22
24
ANA_NEG
25
ANA_POS
20
AUDOUT
INT
5
11
MISO
10
MOSI
U0301
U0342
CNTL
4
1
2
VDD
5
VSS
3
U0341-1
LM2904
2
3
1
8
4
TC4S66F
R0346
47K
0.1uF
C0344
10K
6
5
7
8
4
R0331
LM2904
U0341-2
5
3
1
2
4
R0342
1.8K
D0301
R0324
18K
8
C0342
0.1uF
C0343
0.1uF
R0344
56K
10K
1uF
C0301
R0333
C0325
9
0.1uF
C0353
33uF
C0352
.022uF
150K
R0335
0.1uF
C0354
U0331-1
74AHCT1G125
A
2
OE
1
Y
4
PWR_GND
U0331-2
GND
3
VCC
5
2
0.1uF
C0331
R0332
10K
0.1uF
C0324
RX_AUD_RTN
5VD
FLAT_RX_SND
3V3
SPI(0:10)
R0341
10K
VS_MIC
VS_RAC
3V3
3V3
5VD
5VD5VD
VS_INT
5VD
5VD
VS_AUDSEL
5VD
Controller T5 Schematic Diagram – Voice Storage
ZWG0130505-O

Table of Contents

Other manuals for Motorola CDM Series

Related product manuals