EasyManua.ls Logo

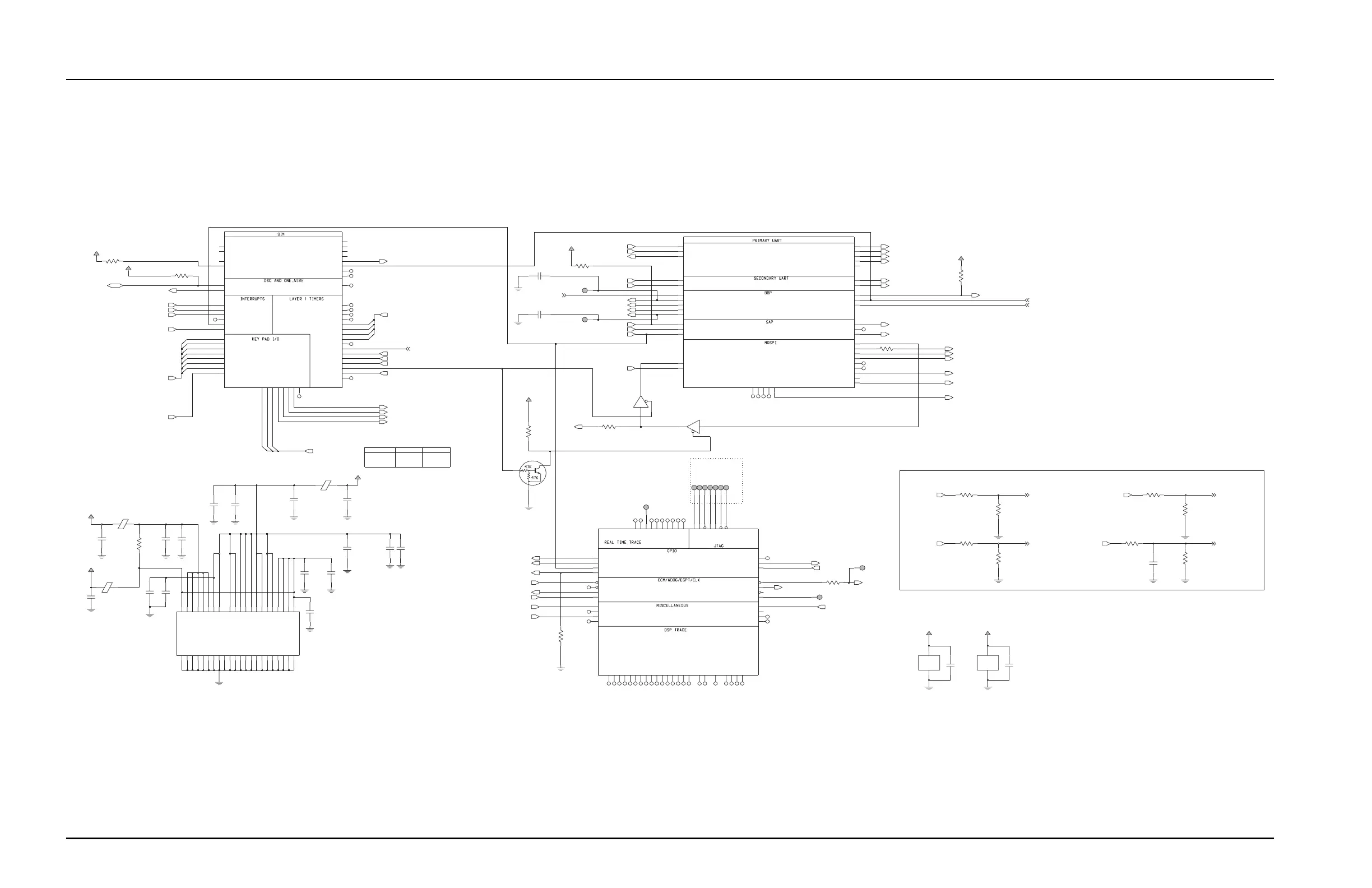
Motorola XTS 2000 - Figure 9.1-7. PMLD4303 A; PMLD4303 D; PMLD4264 B; PMLD4264 E Patriot Bravo (U800)

Motorola XTS 2000
914 pages
To Next Page IconTo Next Page
To Next Page IconTo Next Page
To Previous Page IconTo Previous Page
To Previous Page IconTo Previous Page
Loading...
9.1-8 VHF Schematics, Board Overlays, and Parts Lists
February 14, 2012 6816985H01-F
Figure 9.1-7. PMLD4303A/ PMLD4303D/ PMLD4264B/ PMLD4264E Patriot Bravo (U800) Schematic
)V0.3(
I
PS
Q ,remit
1
reya
L
3V to 2.85V Translation From RF to Patriot
MISOA_SEL
MOTOROLA INTERNAL USE ONLY
(DAC_IN)
39 pF
(CODEC _TX)
)V0.3( P
PG
dapyeK/tpuretnI txE
DO NOT CONNECT TO THIS PIN
SSI_FSYNC
2113743N50
SSI_TO_SEC
Place all caps close to patriot supply pins
UHF
pmA klC
DNP
DNP
BAND
)V0.3( MIS ,TRAU
JTAG/ONCE Port Access
(SSI_CLK)
Outputs of Dividers are Inputs To Patriot
DISPLAY_DATA
(CODEC_RX)
Nets Continue On This Page (Look at Inputs to Patriot)
BAND SPECIFIC CAPACITOR VALUES
SSI_CLK(SEC)
)V8.1(eroC
t
oirtaP
470 pF
)V0.3( IPSQ ,remit 1 reyaL
(GCAP_CS)
SSI_TO_DSP
PART #
SPICS6 - SPICS9 RESERVED FOR DMAC DATA PINS
PLACE THESE CLOSE TO PATRIOT
8 KHz Int
NP For Patriot
NP For Bravo
100 pF
)V0.3
(
O
I
PG ,TRA
U
CAP VALUE
)V8.1(MIE
)V0.3( .nnoC
mottoB ,PA
S
,
miS
VHF
DNP
700/800 MHz
2113743L09
DISPLAY_CLK
2113743N40
(Abacus_out)
C856
.011uF
8R
DD
V
4
Q
51G
DD
V5
Q
01C
DDV
6
QS
S
V6Q
9C
8T
SSV4Q
5
1H
SSV5Q
7A
ACCV
4A
DDV1I
2C
SSV1
I
1A
DD
V
2I
1C
SSV2
I
3H
S
S
V
1
Q
2H
DDV
2
_
1
Q
1K
S
S
V
2
Q
3K
DDV3Q
5
1
K
SSV1D
21C
DDV1E
9D
SSV1
E
5
A
ADNG
8D
DDV1H
8C
S
S
V
1H
7B
DDV2H
5B
SSV2H
9G
DDV3B_DDV2B
4
1
F
SSV2B
ASSV2B
41G
51E
D
D
V
1C
31E
S
S
V
1C
61A
DD
V2C
S
S
V
2C
3
1B
01K
DDV1D
9T
DD
V3A
11P
S
S
V
3A
01N
D
D
V4A
11M
SSV4A
61R
DD
V
5A
51L
SSV5A
9H
DDV1B
61H
SSV1B
*U800-5*
3
P
D
D
V1A
6N
SSV1A
6
P
D
DV2A
8
P
S
S
V
2A
SMT
3
1C
T
SR
T
11E
WDOG
F9
CN
IC_PWR_GND
5
1M
0
Z
IS
51N
1ZIS
STBY_PD14
E16
51P
EB
ORTS
KC
T
21D
IDT
21E
ODT
4
1A
TEST
A13
61N
1
TATSP
41M
2TATSP
11L
3
TAT
S
P
PWM_PE13
H8
PWM_PE14
K5
L13
RAMBKUP
RESET_IN
K4
RESET_OUT
F16
5M
91DM
_
3FP_3DA
G
P
2
P
02DM_4FP_4DAGP
1P
12DM
_
5FP_5DA
G
P
1N
2
2DM
_6F
P
_6DAGP
4M
32DM_7FP_7DAGP
3M
42DM_8F
P
_8DAGP
2M
52D
M
_
9FP_9DA
G
P
21L
0TATSP
1M
62
DM
_
0
1
F
P
_
0
1
DAGP
4L
72
D
M_11
F
P_11DAGP
3
L
8
2
DM_2
1
FP_21DA
G
P
1L
92
DM
_
3
1
F
P
_
3
1
DAGP
2
L
03
D
M_41
F
P_41DAGP
2K
1
3
DM_5
1
FP_51DA
G
P
1R
71DM
_
1
F
P
_
1DA
G
P
3N
8
1DM
_
2
F
P
_
2DA
G
P
2R
1
E
GA
P
PC0_USB_EOP
K14
PC11_OC1_USBCLK
H14
PC12_STO
D5
PC1_USB_TXENB
K13
PC8_UTXD1_UTXD2
H13
PC9_URXD1_URXD2
H12
6M
61DM
_
0FP_0DA
G
P
ED_UCM
01F
41L
ACST_BLM
61M
DCST_BLM
MOD
J1
MUX_CTL
G13
OC3_PC13_FRAME_TICK
J2
PA2
K6
1T
0
E
GA
P
3
A
P_OKC
21M
CLKSEL_PD15
D11
2T
TA_PSD
ED_PSD
01E
5L
S
S
V
1K
2N
DDV3K
7K
DD
V
2_1VK
6L
S
SV3_2VK
*U800-3*
C4
ANALOG_TEST
CKIH
A6
CKIL
J7
CKOH_SCC_CLK
F15
CN
MISC_BLOCK
0.1uF
C806
CN
0.1uF
C807
6.8KR801
C800
1
CN
V2.9
NC
1uF
1
16out
TEST_POINT
CN
TSRT
VCC
5
0.1uF
C814
NC
CN
PWR_GND
U802-2
GND
3
3
2
CN
NC
U802-1
2
1
4
2
C857
.011uF
RESET
1
C
N
CN
1
C812
0.1uF
R840
510
1
CN
NC
CN
CN
OKC
NC
CN
NC
6
R805
10K
PWR_GND
U801-2
GND
3
VCC
5
ED_UCM
1
CN
CN
CN
CN
47K
R809
V2.9
1
C811
0.1uF
.011uF
0
0
NC
CN
C855
1
470pF
Band Specific
*C803*
R811
CN
510
CN
R829
0
0.1uF
C813
ODT
1
CN
1uF
C810
0.1uF
1
C815
3
CN
IDT
E801
510
NC
CN
0
R804
NC
E800
.016uF
CN
CN
V2.9
CN
C802
1
3
2
NC
V2.9
V1.875
NC
R807
Q801
1
10K
2
1
4
TEST_POINT
TSYNC
NC
CN
U801-1
R820
10K
10K
R839
R803
CN
47K
100
R808
R816
A3
TOUT6_PD2
B2
TOUT7_PD3
A2
TOUT8_PD4
TOUT9_PD12
D4
0
E8
TOUT12_PD8
F8
TOUT13_PD9
A8
TOUT14_PD10
E7
TOUT15_PD11
B8
TOUT2
A9
TOUT3
B4
TOUT4_PD0
B3
TOUT5_PD1
J12
SIM_RST0_PB6
F11
SIM_RST1_PB12_TIO0
J13
SIM_SVEN0_PB8
D13
SIM_SVEN1_PB14_TIO2_DSP_DBG_XDW
A10
TOUT0
B9
TOUT1
C3
TOUT10_PD13
G8
TOUT11_PD7
J16
SIM_CLK0_PB7
A15
SIM_CLK1_PB13_TIO1_DSP_DBG_YDW
H10
SIM_D0RX_PB5
H11
SIM_D0TX_PB4
SIM_D1RX_PB11
C14 B15
SIM_D1TX_PB10
J14
SIM_PD0_PB9
B14
SIM_PD1_PB15_DSP_DBG_PAW
F1
ROW0
H4
ROW1
H6
ROW2
G2
ROW3
G1
ROW4
G7
ROW5
H7
ROW6
H1
ROW7
DSC_TX_PD5
G6
J6
INT0_PE8
J5
INT1_PE9
J4
INT2_PC14
J3
INT3_PC15
INT4_PA6_IC1A
C16
INT5_PA7_IC1B
G11
F6
OWIRE_DAT_PC10
5
G
1
NMU
LOC
3F
2NMULOC
4G
3NMULOC
2F
B2CI_21EP_4NMULOC
1
E
5NMULOC
5H
6NMULOC
3G
7
NMU
LOC
E5
DSC_RX_PD6
SIM_INT_TOUT_BLOCK
*U800-4*
1D
0NMULOC
SMT
1
5
ED_PSD
1
CN
100
CN
R810
R802
V2.9
NC
NC
4
10K
R842
10K
CN
CN
470pF
Band Specific
*C801*
.016uF
V2.9
NC
C805
CN
NC
NC
E802
CN
2
CN
CN
NC
R841
10K
V1.55
NC
V2.9
V2.9
CN
0.1uF
C816
.016uF
C809
1uF
URTS1_PA13_USBXRXD_IPWR_RESET_IN_IC2A
L16
URTS2_PB3
D14
URXD1_PA15_USB_SE0_IRXD_TDI
K12
B16
URXD2_PB1
UTXD1_PA14_USB_VOUT_ITXD_TDO
K11
UTXD2_PB0
F12
C804
6E
3EP_9S
C
IPS
SRDA
J10
SRDB
B12
B10
SRDB2_PC4_OC2
STDA
J11
STDB
E9
UCTS1_PA12_USB_FSEN_IOE_MCU_DE
G12
UCTS2_PB2
C15
SPICS0_PE10
B1
SPICS2_PE4
E3
SPICS3_PE6
D2
SPICS4_PE11
E2
11EP_5SCIPS
6B
0EP_6SCIPS
5C
1EP_7SCIPS
6D
2EP_8SCIPS
7F
SC1A_PC6
G16
SC1B
A12
SC2A
K16
SC2B_PC3
B11
SCKA
J15
SCKB
C11
SCKB2_PC5_OC3
D10
SDI_D_C_PE5_SPICS1
F4
MISOB
D3
MOSIA
C6
MOSIB
F5
QSCKA
C7
QSCKB
E4
RIA_PA9_USBSUSP_IPMODEOTLO+TCK_DSCEN_SCKA
D15
G10
SC0A_PC7
SC0B_PC2
A11
SERIAL_PORTS_BLOCK
*U800-2*
DCDA_PA18_IPMODEOTHI_DSP_DE_SC2A
E14
DSRA_PA10_IRE_TRST_INT6_STDA
D16F13
DTRA_PA11_IPMODEIN_TMS_INT7_SRDA
MISOA
D7
C808
1
0.1uF
KCT
1
510
R806
TCLK
TEST_POINT
4.7uF
C840
RX_SSI_CLK_2_85RX_SSI_CLK
RX_SSI_FSYNC
RX_SSI_CLK_2_85
RX_SSI_FSYNC_2_85
SPI_MOSIB
SCKB
UCM_SS
ONE_WIRE_UP
ENC_RESET
SB1
OPT_SEL2_OUT
RTA(0:3)
KP_COL(0:2)
SPI_MOSIA
PATRIOT_1_55
CODEC_FSYNC
RX_SSI_DATA_2_85RX_SSI_DATA
LOCK_DET_2_85
LOCK_DET_2_85LOCK_DET
RX_SSI_FSYNC_2_85
TX_SSI_FSYNC
TX_SSI_CLK
RX_SSI_DATA_2_85
ADTRIG
RED_LED
GREEN_LED
USB_ENUM
SC_FILT_EN
KVL_USB_DET
SB3
KP_ROW(0:6)
USB_VPI
BL_FREQ
32K_SEL
USB_TXENAB
USB_VMO
ABACUS3_CS
BOOT_NORM*
RS232_USB*
PATRIOT_V2
PATRIOT_SW2
RESET
16.8MHz_OUT
16_8MHZ
GATED_32_KHZ
MOD
BL_EN
MAKO_RESET
UCM_SPARE2
UCTS_USB_SPEED
UTXD1_USB_VPO
SPI_CLK_A
MAKO_CE
UNIVERSAL_SPI_CS
CODEC_RX
TX_SSI_DATA
BSY_OUT_CTS
UTXD2
SPI_MISOB
CODEC_DCLK
CODEC_TX
URTS1_XRXD
BSY_IN_RTS
URXD1_USB_VMI
URXD2
SB2
HAB_MOD
PTT
MAKO_INT*
OPT_SEL1
OPT_SEL2_IN
UCM_SPARE1 BOOT*
WAKEUP

Table of Contents

Related product manuals