EasyManua.ls Logo

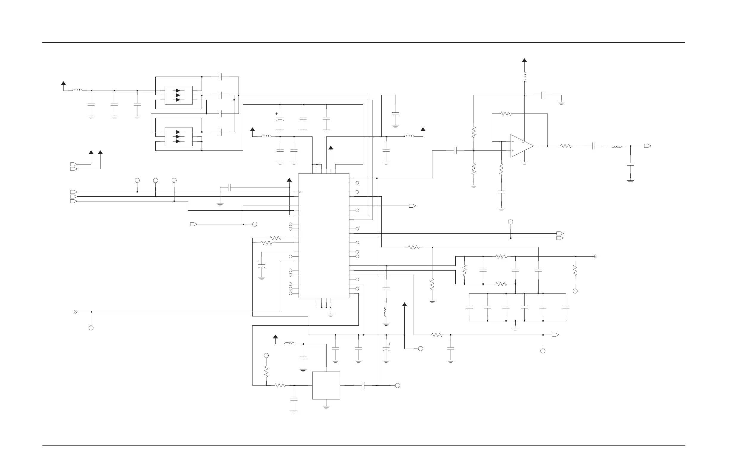
Motorola XTS 2000 - Figure 9.2-22. PMLE2537 G Frequency Generation Unit (FGU) Schematic - Sheet 1 of 4

Motorola XTS 2000
914 pages
To Next Page IconTo Next Page
To Next Page IconTo Next Page
To Previous Page IconTo Previous Page
To Previous Page IconTo Previous Page
Loading...
UHF1 Schematics, Board Overlays, and Parts Lists 9.2-23
6816985H01-F February 14, 2012
Figure 9.2-22. PMLE2537G Frequency Generation Unit (FGU) Schematic – Sheet 1 of 4
0.10uF
C230
100pF
C241
2.2uH
L202
ANA_3V
2.2uF
C246
D201
A1
4
A2
5
A3
6
3
K1
K2
2
K3
1
0.10uF
C207
C208
0.10uF
0.10uF
C206
0.10uF
C209
A2
5
A3
6
K1
3
K2
2
K3
1
D202
A1
4
F5V_IN
TP209
TEST_POINT
1
TEST_POINT
1
1
TP207
TP208
TEST_POINT
ANA_3V
F5V_IN
ANA_3V
SPI_CLK
SYN_SEL
MODIN
SPI_DATA
C244
0.1uF
39K
R205
1
NC
TP36
TEST_POINT
R204
56K
10uF
C219
NC
NC
F5V_IN
NC
E10
G6
G4
F10
F7
D10
B10
G5
G10
H10
H1
D7
A7
F1
G1
D6
F4
NC
NC
NC
NC
10uF
C210
100pF
C242
C232
0.10uF
ANA_3V
F5V_IN
C217
100pF
C218
0.10uF
2.2uH
L203
2.2uH
C233
L201
0.10uF
C234
100pF
ANA_3V
4.3K
R217
VMULT1
.047uF
C202
.047uF
C203
390
R203
6.8K
R218
1.2K
R202
C204
2000pF
0.1uF
C236
120
R201
C201
0.1uF
C238
0.1uF
C240
0.1uF
C239
0.1uF
0.1uF
C237
1
VC_TP
LK_TP
1
LOCK
1K
R214
AUX2
VCTRL
AUX3
NP
NP
33pF
C248
C247
1000pF
1
AUX3_TP
TEST_POINT
R208
33K
4
3
1
5
2
LMH6723
U201
R211
2K
270
R212
R210
33K
90.9
R216
F5V_IN
1uH
L205
2.2uH
L206
C249
1000pF
C243
0.10uF
C245
100pF
16.8MHz
R206
10K
L204
2.2uH
C215
100pF
1
WAP_TP
ANA_3V
1
VCON
Y200
TTS12VS-A3
16.8MHz
2
GND
3
OUT
4
VCC
R207
1K
0.10uF
C213
C214
1
.01uF
SF_TP
TEST_POINT
10uF
C222C221
100pF
168_TP
TEST_POINT
1
.01uF
C220
10K
R215
100pF
C235
4.6VSF_OUT
4700pF
C200
2
1
1uH
L200
XTAL2
VDD2
VDD3
VMULT1
VMULT2
VMULT3
VMULT4
VRO
WARP
XTAL1
SFOUT
TEST1
TEST2
VBYPASS
VCP
VDD
VDD1
NC2
NC3
PREIN
PVREF
REFSEL
SFBASE
SFCAP
SFIN
GND2
D5
GND3
IADAPT
INDMULT
IOUT
LOCK
MODIN
MODOUT
NC1
CLK_CLK
CPB1
CPB2
DATA
EN_CEX
FREFOUT
E4
GND
K8
GND1
E7
U202
35U92
ADAPTSW
AUX1
AUX2
AUX3
AUX4
CCOMP
A10
K2
A2
D4
K7
C10
NC
NC
K9
K10
K4
K3
K1
J1
J10
G7
A9
A8
A4
K5
A5
E1
A6
K6
A3
A1
B1
C1
D1
NC
NC
NC
NC
NC
NC
NC
TP23
TEST_POINT
1
PRES_IN

Table of Contents

Related product manuals