EasyManua.ls Logo

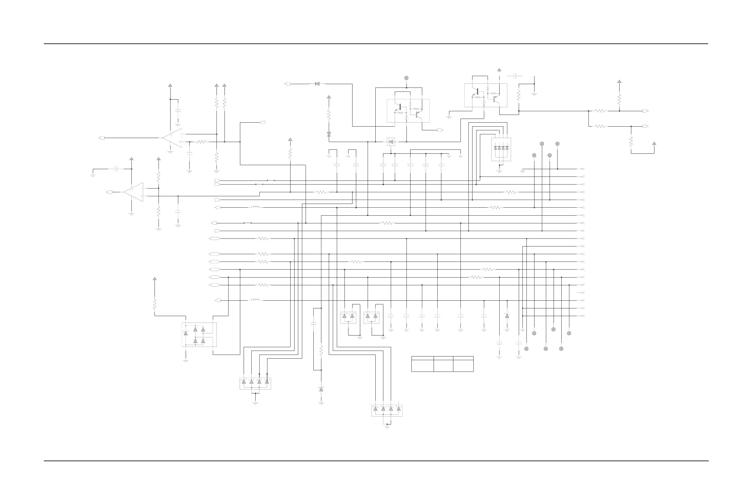
Motorola XTS 2000 - Figure 9.2-10. PMLE2537 A; PMLE2537 D; PMLE2537 F Side Connector Schematic

Motorola XTS 2000
914 pages
To Next Page IconTo Next Page
To Next Page IconTo Next Page
To Previous Page IconTo Previous Page
To Previous Page IconTo Previous Page
Loading...
UHF1 Schematics, Board Overlays, and Parts Lists 9.2-11
6816985H01-F February 14, 2012
Figure 9.2-10. PMLE2537A/ PMLE2537D/ PMLE2537F Side Connector Schematic
OPT_SEL2
EXT_MIC
INT_SPK+
OPT_SEL1
RS232_RX_USB-
CTS
INT_SPKR-
NP
DNP
DNP
GND
J650
GND
LH_DATA_KEYFAIL
OPT_B+_VPP
INT_MIC
NP
20 PIN CONN
RS232_TX_USB+
NP
RTS_USB_PWR
EXT_SPK+
GND
SPKR_COM
LH_BUSY
NC
GND
R675 560
1
EXTSP+
1
BUSY
VR657
6.8V
12
Q698
5
2
3
6
4
1
1
V2.9
U601
LM7301
4
3
1
2
5
USB_D
1
R837
33
1
USB_D+
EXT_SP
470pF
C674
GND
1
390R671
.01uF
J650-2
C866
J650-10
100pF
J650-3
V2.9
*C658*
Band Specific
100pF
20K
*C654*
Band Specific
R613
12
J650-4
D603
1
100
R697
EXTMIC
J650-9
J650-16
1
3
2
4
J650-6
V2.9
VR678
.01uF
C868
0
R635
C671
33pF
C672
100pF
R636
10K
R656
10K
J650-11
10K
R672
10K
R633
J650-7
BUS
1
C638
0.1uF
1
100K
R615
Q804
5
2
3
6
4
25
1346
5.6V
VR662
R673
10K
J650-12
100pF
C620
*C657*
Band Specific
V2.9 0.1uF
1
.01uF
C867
CTS1
1
C621
0.10uF
VPP
R669 100
0
R634
J650-1
J650-13
R678 100
R677
10K
*C652*
Band Specific
100pF
C614
330pF
6
J650-20
25
134
R674
100
5.6V
VR659
V2.9
5.6V
R654
10K
1
2
VR652
V2.9
13V
VR658
33pF
C673
*C656*
Band Specific
100pF
R838
33
0.10uF
33pF
C607
1K
2K
3K
4K
C680
12.6V
VR650
1A
2A
J650-5
SW_B+
J650-14
R666 510
RTS1
1
100pF
V2.9
*C675*
Band Specific
150K
R658
100
R608
VCC5
68
R668
390R667
2
3
1
R670
9.1V
VR663
V2.9
100
J650-19
J650-17
VR651
D662
2
1
5.6V
100pF
U602
4
3
1
2
5
*C653*
Band Specific
J650-8
LM7301
V2.9
J650-18
Band Specific
100pF
J650-15
*C655*
20K
R614
270nH
L652
270nHL651
RS232_DI_USB-
OPT_SEL2_OUT
OPT_SEL2_IN
OPT_SEL1
MOD
HAB_MOD
SPKR-
SPKR+
EXT_SPKR-
ONE_WIRE_OPT
RS232_DO_USB+
VPP_EN
INT_MIC
CTS
RTS
OPT_B+_VPP
LHDATA_KEYFAIL
LH_BUSY
EXT_MIC
EXT_SPKR+
10K
10K
10K
10K
10K
10K
10K
10K
700/800 MHz
2113945A58
PART #BAND
2113944A32
2113944A40
100 pF
CAP VALUE
UHF
39 pF
910 pF
BAND SPECIFIC CAPACITOR VALUES
VHF

Table of Contents

Related product manuals