EasyManua.ls Logo

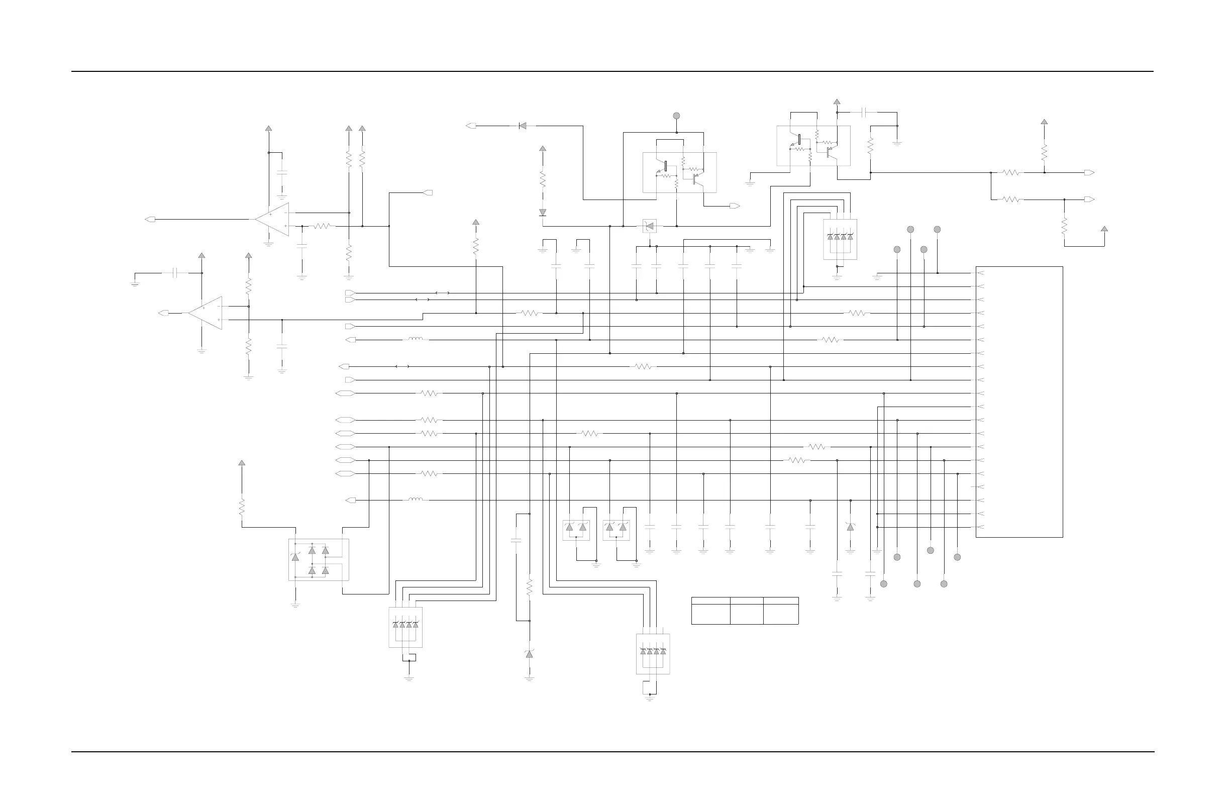
Motorola XTS 2000 - Figure 9.5-4. PMLF4036 A Side Connector Schematic

Motorola XTS 2000
914 pages
To Next Page IconTo Next Page
To Next Page IconTo Next Page
To Previous Page IconTo Previous Page
To Previous Page IconTo Previous Page
Loading...
900MHz Schematics, Board Overlays, and Parts Lists 9.5-5
6816985H01-F February 14, 2012
Figure 9.5-4. PMLF4036A Side Connector Schematic
INT_MIC
BAND SPECIFIC CAPACITOR VALUES
UHF
GND
2113944A40
NP
INT_SPKR-
2113945A58
INT_SPK+
PART #
39 pF
J650
910 pF
EXT_MIC
VHF
LH_BUSY
GND
LH_DATA_KEYFAIL
CTS
EXT_SPK+
CAP VALUE
100 pF
20 PIN CONN
RS232_TX_USB+
OPT_B+_VPP
BAND
NC
GND
2113944A32
RTS_USB_PWR
OPT_SEL1
SPKR_COM
GND
RS232_RX_USB-
700/800 MHz
OPT_SEL2
NP
VPP
1
J650-2
100
*C658*
Band Specific
39pF
J650-3
R669
R613
20K
12
J650-4
D603
V2.9
100
R697
R673
10K
J650-9
39pF
J650-6
*C657*
Band Specific
.011uF
C868
V2.9
CTS1
1
33pF
C673C671
33pF
R636
10K
10K
R672
33pF
C680
1
J650-5
BUS
R615
C638
0.1uF
2
3
6
4
1
100K
Q804
5
100
R608
39pF
*C656*
Band Specific
EXTMIC
1
68
R668
2
3
1
100R670
9.1V
VR663
1
J650-17
GND
*C672*
39pF
R656
10K
J650-11
V2.9
39pF
R633
*C654*
Band Specific
J650-7
10K
1
470pF
C674
1
EXTSP+
12
BUSY
1
VR657
6.8V
Q698
5
2
3
6
4
USB_D
1
J650-12
R654
10K
C620
4
K
6
V2.9
0.1uF
1
A
2
2
A
5
1K
1
2K
3
3K
4
2A
5
1K
1
2K
3
3K
4
4K
6
V6
.
5
956RV
V6.5
266RV
1A
2
0
R635
33
V2.9
R838
*C655*
Band Specific
39pF
C607
0.10uF
2K
3K
4K
20K
R614
VR650
1A
2A
1K
270nH
12.6V
J650-14
L651
220
SW_B+
1
R666
RTS1
*C675*
Band Specific
39pF
150K
R658
V2.9
U601
LM7301
4
3
1
2
5
V2.9
5.6V
VCC5
VR652
1
2
R837
33
1
13V
VR658
EXT_SP
R675 560
390R671
.01uF
J650-19
D662
21
C866
J650-10
LM7301
U602
4
3
1
2
5
J650-18
J650-15
L652
270nH
J650-1
J650-13
R678 100
R677
10K
39pF
330pF
*C652*
Band Specific
C614
R667
J650-20
R674
100
390
J650-16
V2.9
0
R634
VR678
1
3
2
4
USB_D+
1
V2.9
5.6V
VR651
*C653*
Band Specific
39pF
.011uF
C867
J650-8
EXT_SPKR-
OPT_SEL2_OUT
C621
0.10uF
HAB_MOD
SPKR-
SPKR+
RS232_DI_USB-
OPT_SEL2_IN
OPT_SEL1
MOD
EXT_SPKR+
ONE_WIRE_OPT
RS232_DO_USB+
VPP_EN
INT_MIC
CTS
RTS
OPT_B+_VPP
LHDATA_KEYFAIL
LH_BUSY
EXT_MIC
10K
10K
10K
10K
10K
10K
10K
10K

Table of Contents

Related product manuals