EasyManua.ls Logo

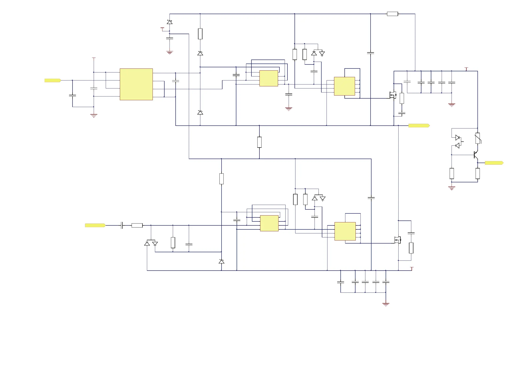
NAD c390dd - Output Stage

NAD c390dd
88 pages
Print Icon
To Next Page IconTo Next Page
To Next Page IconTo Next Page
To Previous Page IconTo Previous Page
To Previous Page IconTo Previous Page
Loading...
GND
10k NT C
TH300
CH_TEM P
Q30 4
FM MT 593TA
120k
R311
SN
1
GN
2
SP
3
GP
4
DP
5
DP
6
DN
7
DN
8
DN
9
DP
10
Q30 0
Z X M C3AM832TA
D30 1
BAV99-7 -F
33pF
C310
47k
R303
2R7
R302
IP1
1
OP3
2
IP2
3
GND
4
OP2
5
IP3
6
OP1
7
Vcc
8
U30 1
N C7NZ 17K8X
GND
1uF
C303
100nF
C302
4u7F
C301
68k
R300
27R
R301
2.2uF
C305
2.2uF
C306
2.2uF
C307
2.2uF
C308
GND
BZX84C3V3 -7- F
D30 2
BZX84C5V1 -7- F
D30 3
VDDO
8
GND
7
DATAOUT
6
GND
5
VDDI
1
DATAIN
2
VDDI
3
GND
4
U30 0
IC - ADUM1100
1uF
C304
GND
1uF
C309
33pF
C311
P5V25
D30 0
ES1D-13- F
1uF
C300
GND
SN
1
GN
2
SP
3
GP
4
DP
5
DP
6
DN
7
DN
8
DN
9
DP
10
Q30 2
Z X M C3AM832TA
D30 4
BAV99-7 -F
47k
R307
2R7
R306
IP1
1
OP3
2
IP2
3
GND
4
OP2
5
IP3
6
OP1
7
Vcc
8
U30 2
N C7NZ 17K8X
1uF
C315
100nF
C313
4u7F
C312
270R
R305
2.2uF
C317
2.2uF
C318
2.2uF
C319
2.2uF
C320
GND
BZX84C5V1 -7- F
D30 6
68k
R304
D30 5
BAT54S- 7 - F
47k
R309
33pF
C316
51R
R308
1nF
C314
Top drive
Botto m drive
4k3
R310
GG
DD
SS
No Fit
Q30 1
IR FB4020PB F
100nF
C321
GG
DD
SS
No Fit
Q30 3
IR FB4020PB F
Switchoutput
D30 7
BAV99-7 -F
PRV
NRV
NGD
Output Stag e
47P( NC)
C322
15R(NC)
R312
47P( NC)
C323
15R(NC)
R313
100nF
C324
AMP-5

Related product manuals