EasyManua.ls Logo

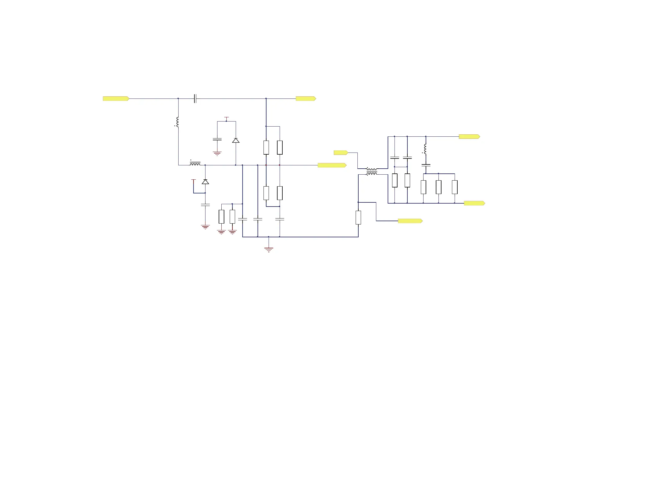
NAD c390dd - Output Filter

NAD c390dd
88 pages
Print Icon
To Next Page IconTo Next Page
To Next Page IconTo Next Page
To Previous Page IconTo Previous Page
To Previous Page IconTo Previous Page
Loading...
L13
12uH
S3DB-13-F
D12
S3DB-13-F
D11
220nF
C177
330nF
C176
4n7F
C175
22R
R141
GND
Output +
Feedback
100nF
C171
100nF
C174
GND
GND
22R
R140
4n7
C170
10K
R135
Switchinput
L4
72nH
Output -
4 3
21
L14
40uH
4n7F
C172
10R
R136
RL 2
RL1_VA MP
L10
3.5uH
10nF
C173
1R
R137
1R
R138
1R
R139
0.01R
R142
RSENS E
PRV
NRV
Output Filter
27k
R181
27k
R182
GND GND
4n7F
C204
10R
R110
10K
R114
AMP-6

Related product manuals