EasyManua.ls Logo

NAD c390dd - Power Supplies

NAD c390dd
88 pages
Print Icon
To Next Page IconTo Next Page
To Next Page IconTo Next Page
To Previous Page IconTo Previous Page
To Previous Page IconTo Previous Page
Loading...
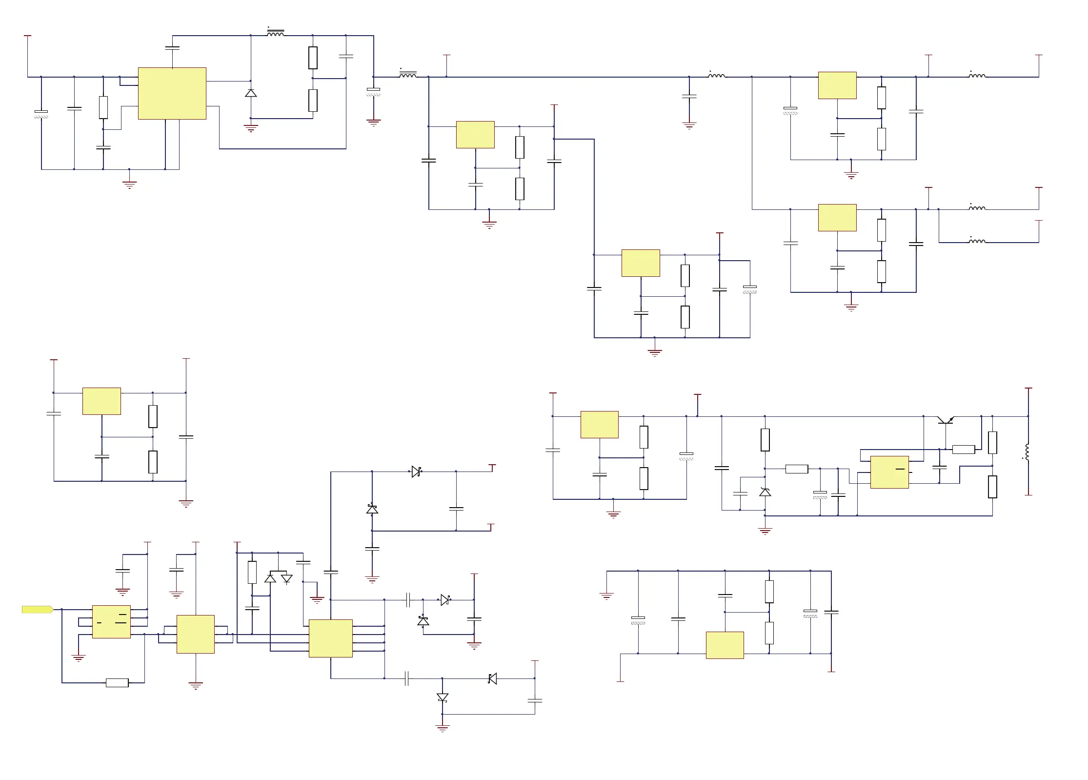
3V3
A5V
P12V5
C1V8
S1V8
S3V3C3V3
1V8
P5V25
R1V8
N5V
L7
BMB2A0600RS2
L8
BMB2A0600RS2
L6
BMB2A0600RS2
Vin
ADJ
Vou t
U 19 Z LD O1117GT A
150R
R58
240R
R60
1uF
C129
330uF
C126
GND
Vin
ADJ
Vou t
U 21 Z LD O1117GT A
220R
R63
100R
R64
1uF
C133
GND
4u7F
C132
Vin
ADJ
Vou t
U 22 Z LD O1117GT A
220R
R65
100R
R66
1uF
C135
GND
4u7F
C134
Vin
ADJ
Vou t
U 20 Z LDO 1117GT A
150R
R61
240R
R62
1uF
C131
GND
4u7F
C130
Vin
ADJ
Vou t
U 23 Z LD O1117GT A
240R
R67
750R
R74
GND
100nF
C137
330uF
C138
10uF
C147
A8V
GND
240R
R77
750R
R109
4u7F
C154
GND
100nF
C150
100uF
C151
Vin
ADJ
Vou t
U25
LM337
4u7F
C152
GND
100nF
C70
B540C-13-F
D3
L11
33uH
560R
R57
100k
R59
100nF
C124
100pF
C128
Power Supplies
4u7F
C125
GND
Supply
Description
5V25 High-curr e nt 5.25V supply fo r der iving logic supplies
3V3 3.3V Core logic and Ge ner a l I/O supply
1V8 1.8V Core logic supply
C3V3 3.3V Clock supply
S3V3 Filter ed from C3V 3 for STAMP s
C1V8 1.8V Clock supply
S1V8 Filter ed from C1V 8 for STAMP s
R1V8 Filtered from C1V 8 for References
A8V
8V supply for deriving analogue supplies
N8V -8V supply for deriving analogue supplies
A5V 5V A n a logue supply
N5V -5V Analogue supply
R3V
3 3.3V low-noise supply for references
L5
10uH
10uF
C167
4u7F
C44
4u7F
C46
4u7F
C43
4u7F
C45
100uF
C47
1000uF
C59
L12
10uH
GND
EN
1
GND
7
GND
8
VOUT
4
Vboost
3
VIN
6
VIN
5
FB
2
U2
AP5004SG-13
100nF
C37
GND
100R
R43
SN
1
GN
2
SP
3
GP
4
DP
5
DP
6
DN
7
DN
8
DN
9
DP
10
Q1
Z X M C3AM832TA
IP1
1
OP3
2
IP2
3
GND
4
OP2
5
IP3
6
OP1
7
Vcc
8
U5
N C7NZ 17K8X
844kHz
GND
P5V25
GND
GND
1uF
C168
10uF
C169
100uF
C55
A3V3 3.3V Analogue supply for start up
R3V3
OP
1
GND
2
IP+
3
IP-
4
DIS
5
PO S
6
U9
LT180 6
ZR285F01TA
RE F 1
B
C E
Q10
FZT493TA
1k
R72
47K
R54
GND
4u7F
C69
47uF
C67
150R
R70
4n7F
C65
62R
R69
160R
R73
100nF
No Fit
C68
4u7F
C66
L9
Fer rite bea
d
A3V3
A8V
N8V
CK
1
D
2
Q
3
GND
4
Q
5
CLR
6
PR
7
Vcc
8
U7
NC7SV74K 8 X
P5V25
GND
GND
0R
No Fit
R126
4u7F
C164
4u7F
C163
GND
P10V4
D7
BAV99-7 -F
100nF
C166
47k
R123
D9
Z H CS400TA
D10
Z H CS400TA
N8V
1uF
C165
D6
Z HCS2000TA
D4
Z HCS2000TA
10uF
C161
100nF
C162
GND
Vin
ADJ
Vou t
U8
ZLDO1117GTA
10uF
C155
10uF
C156
1uF
C160
GND
P12V5
150R
R121
1k1
R122
P10V4
NRV
NGD
330uF
C153
1uF
C201
D8
Z HCS2000TA
D15
Z HCS2000TA
P10V4 10.4V supply for NG D, NRV A8V and N8V
NGD Bias for gate dr ive: 10.4V w.r.t. NRV
P12V5 12.5V input voltage
10U/10V
C50
AMP-8

Related product manuals