EasyManua.ls Logo

NAD c390dd - Page 66

NAD c390dd
88 pages
Print Icon
To Next Page IconTo Next Page
To Next Page IconTo Next Page
To Previous Page IconTo Previous Page
To Previous Page IconTo Previous Page
Loading...
-
2
+
3
1
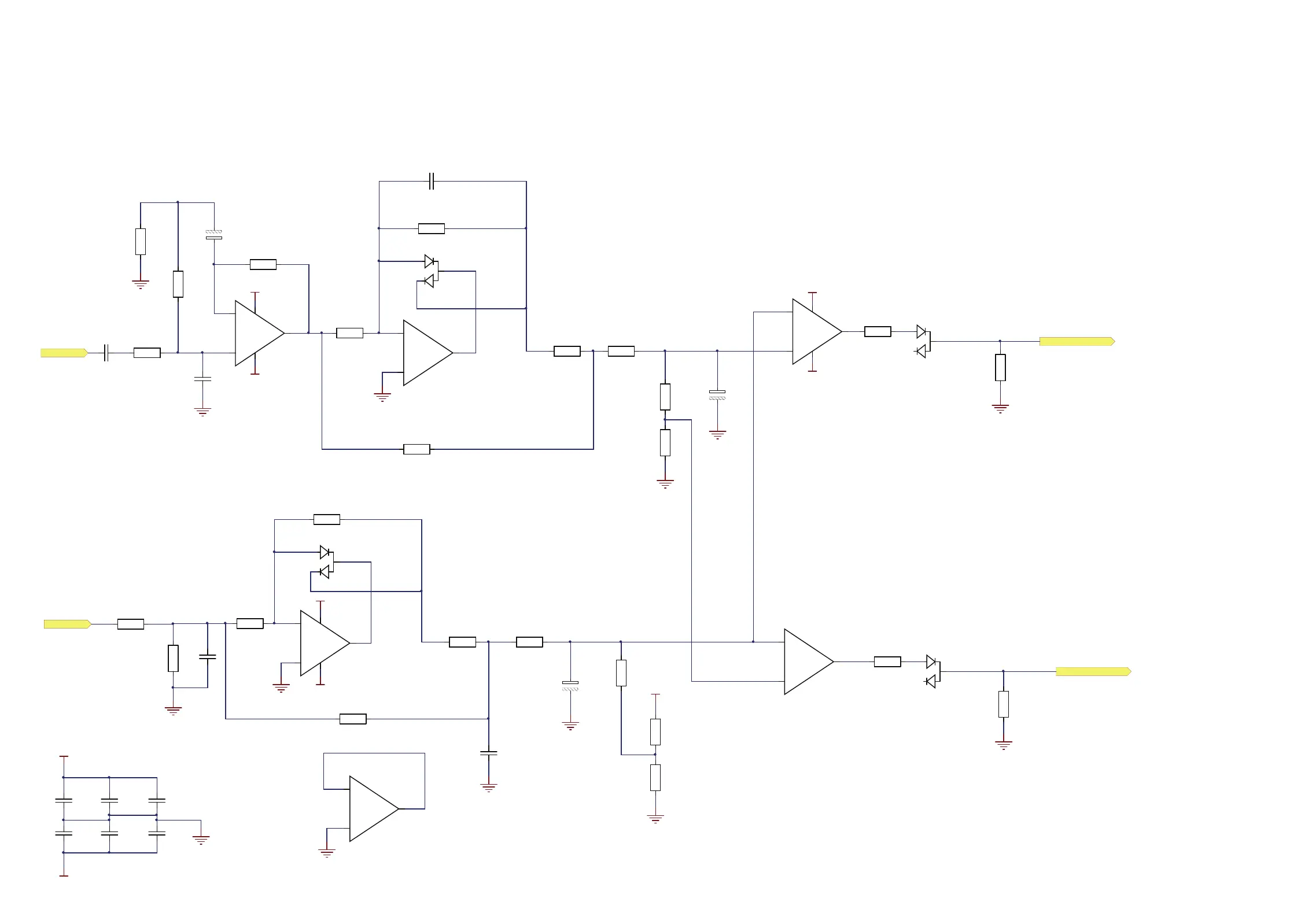
Vcc
8
Vss
4
U 500A
TL082SG-13
-
6
+
5
7
U500B
TL082SG-13
-
2
+
3
1
Vcc
8
Vss
4
U 501A
TL082SG-13
-
2
+
3
1
Vcc
8
Vss
4
U 502A
TL082SG-13
-
6
+
5
7
U502B
TL082SG-13
A5V
N5V
A5V
N5V
N5V
A5V
33.2k
R146
1k
R154
57.6k
R147
22uF
C179
2k43
R144
GND
4n7F
C181
GND
1uF
C180
RSENS E
4k99
R161
205R
R167
15nF
C183
GND
7k5
R162
VAMP
4k99
R151
GND
D17
BAT54S- 7 - F
10k
R159
4k99
R164
6k81
R171
1nF
C185
GND
100k
R165
47uF
C184
GND
1M
R169
10K
R172
68R
R173
A5V
GND
D13
BAT54S- 7 - F
10k
R143
4k99
R152
100pF
C178
6k49
R158
100k
R153
221k
R156
301k
R157
GND
47uF
C182
GND
D14
BAV99-7 -F
GND
SYS_P_SEN _5.5
SY S_P_SE N _2.5
100nF
C186
100nF
C189
100nF
C187
100nF
C190
100nF
C188
100nF
C191
GND
A5V
N5V
2k2
R150
100k
R155
D19
BAV99-7 -F
GND
2k2
R168
100k
R170
Power Sen se
GND
-
6
+
5
7
U501B
TL082SG-13
GND
AMP-7

Related product manuals