EasyManua.ls Logo

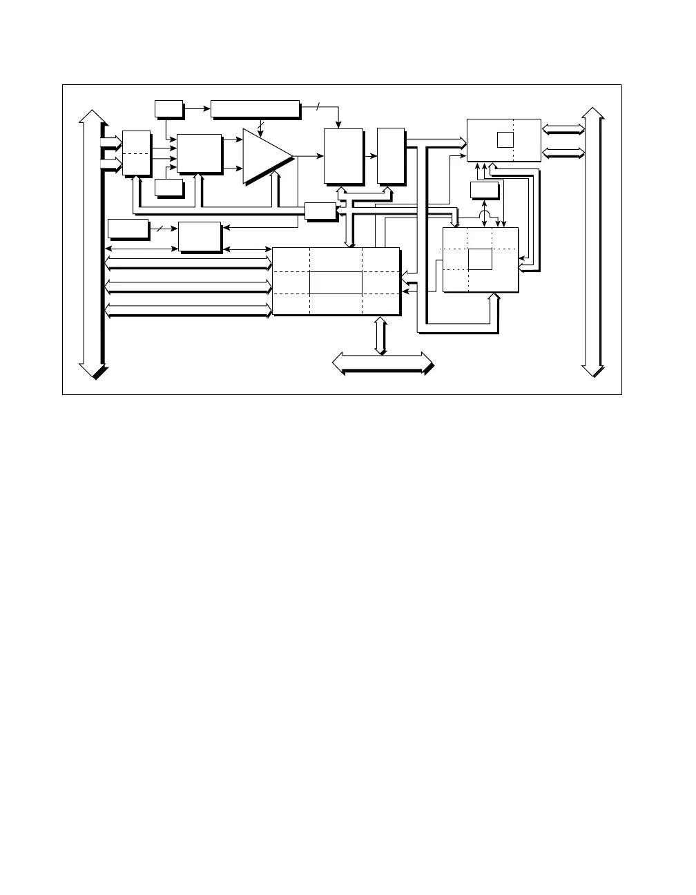
National Instruments PCI E Series - Figure 2-4. PCI-6032 E and PCI-6033 E Block Diagram

National Instruments PCI E Series
162 pages
Print Icon
To Next Page IconTo Next Page
To Next Page IconTo Next Page
To Previous Page IconTo Previous Page
To Previous Page IconTo Previous Page
Loading...
Chapter 2 Theory of Operation
PCI E Series RLPM 2-4
©
National Instruments Corporation
Figure 2-4. PCI-6032E and PCI-6033E Block Diagram
IRQ
DMA
PCI Bus
EEPROM
Address/Data
Control
Analog
Input
Control
EEPROM
Control
DMA
Interface
MIO
Interface
DAQ-STC
Bus
Interface
Analog
Output
Control
I/O
Bus
Interface
MITE
Generic
Bus
Interface
PCI
Bus
Interface
Address (5)
Timing
PFI / Trigger
I/O Connector
3
RTSI Bus
Digital I/O (8)
16-Bit
Sampling
A/D
Converter
Configuration
Memory
+
NI-PGIA
Gain
Amplifier
–
Calibration
Mux
Mux Mode
Selection
Switches
Analog
Muxes
Voltage
REF
Calibration
DACs
Trigger
Analog
Trigger
Circuitry
2
Trigger Level
DACs
DAQ - STC
Analog Input
Timing/Control
Analog Output
Timing/Control
Digital I/O
Trigger
Counter/
Timing I/O
RTSI Bus
Interface
DMA/
Interrupt
Request
Bus
Interface
(8)*
(8)*
AI Control
Data (16)
ADC
FIFO
* (32) for the PCI-6033E
2

Table of Contents

Related product manuals