EasyManua.ls Logo

NEC P502W - ❷ Making Connections; Connecting Your Computer

NEC P502W
154 pages
Print Icon
To Next Page IconTo Next Page
To Next Page IconTo Next Page
To Previous Page IconTo Previous Page
To Previous Page IconTo Previous Page
Loading...
75
5. Installation and Connections
Making Connections
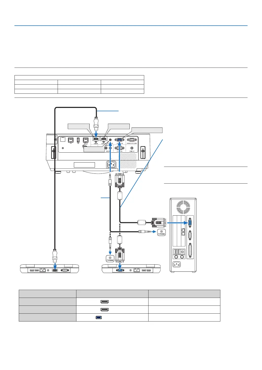
Connecting Your Computer
ComputercablesandHDMIcanbeusedtoconnecttoacomputer.TheHDMIcableisnotenclosedwiththeprojector.
Pleasegetreadyasuitablecablefortheconnection.
NOTE:SignalssupportedbyPlug&Play(DDC2)
INPUT
COMPUTERIN HDMI1IN HDMI2IN
analog digital digital
Ye s Ye s Ye s
HDMI 1 IN
HDMI 2 IN
COMPUTER IN
AUDIO IN
Computer cable (VGA) (supplied)
To mini D-Sub 15-pin terminal on the projector.
Itisrecommendedthatyouuseacommercial-
ly available distribution amplifier if connecting
a signal cable longer than the cable supplied.
NOTE:ForMac,useacommerciallyavailable
pinadapter(notsupplied)toconnecttoyour
Mac’svideoport.
Stereo mini-plug audio
cable (not supplied)
HDMIcable(notsupplied)
UseHighSpeedHDMI
®
Cable.
• Selectthesourcenameforitsappropriateinputterminalafterturningontheprojector.
Inputterminal
SOURCEbuttonontheprojectorcabinet
Buttonontheremotecontrol
HDMI1IN HDMI1 (HDMI1*)
HDMI2IN HDMI2 (HDMI2*)
COMPUTERIN COMPUTER (COMPUTER1)

Table of Contents

Other manuals for NEC P502W

Related product manuals