EasyManua.ls Logo

Nera Inmarsat-c - AP1.1.5 Network

Nera Inmarsat-c
228 pages
Print Icon
To Next Page IconTo Next Page
To Next Page IconTo Next Page
To Previous Page IconTo Previous Page
To Previous Page IconTo Previous Page
Loading...
AP1.1 System Overview
AP1-7
AP1.1.5 Network
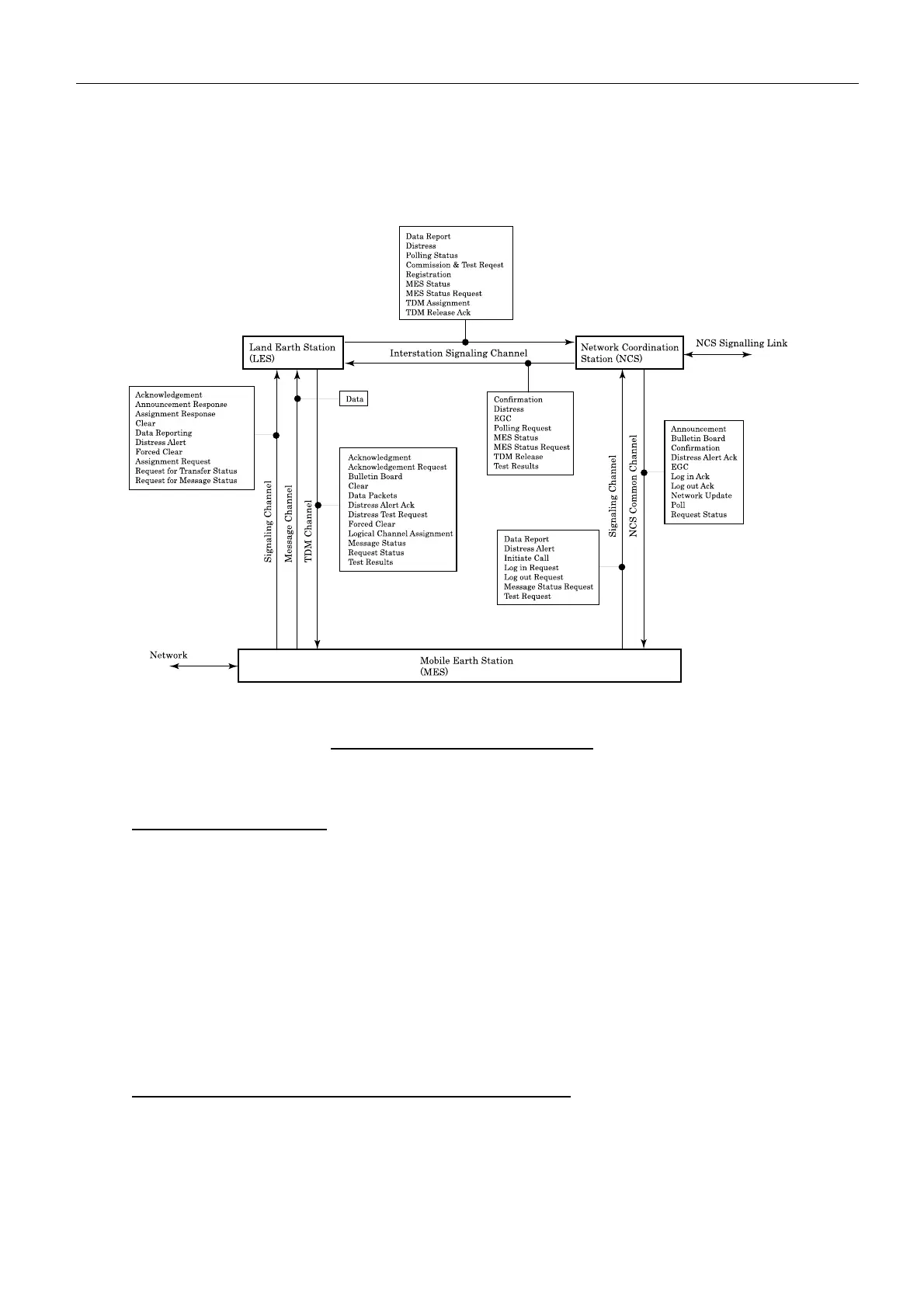
Fig.AP1.1.3 shows the Inmarsat C channels and signals.
Fig. AP1.1.3 Channels and signals
NCS Common Channel
This channel is transmitted continuously (24 hours/day) by the NCS. The MES is
received the NCS common channel when not engaged in message transfer. Its main
functions are;
a. informing that the message is sent from the shore to MES.
b. informing the confirmation when MES sends the message to the shore.
c. polling commands.
d. EGC message transmission.
e. sending the acknowledgement for inquiry of Login and logout from MES.
f. Network information transmission.
LES TDM Channel (Time Division Multiplex Channel)
This channel is used to control the lines when the message is sent from LES to MES.

Table of Contents