EasyManua.ls Logo

Nera Inmarsat-c - 1.2 Configuration

Nera Inmarsat-c
228 pages
Print Icon
To Next Page IconTo Next Page
To Next Page IconTo Next Page
To Previous Page IconTo Previous Page
To Previous Page IconTo Previous Page
Loading...
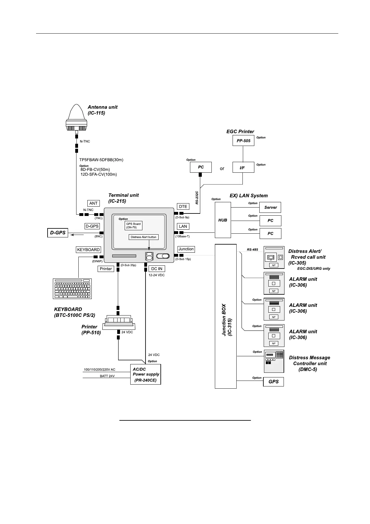
1.2 Configuration
1-2
1.2 Configuration
To use the cable other than TP5FBAW-5DFBB, optional N-TNC converting cable is
needed to both the antenna unit and the terminal unit.
Fig.1.2.1 Nera C system configuration

Table of Contents