EasyManua.ls Logo

Newtec AZ110 - Page 87

Newtec AZ110
111 pages
Print Icon
To Next Page IconTo Next Page
To Next Page IconTo Next Page
To Previous Page IconTo Previous Page
To Previous Page IconTo Previous Page
Loading...
Features
User Manual for AZ110 Broadcast Satellite Modulator with ASI interface
version 3.2
86
SHAPING THE FUTURE SATELLITE OF COMMUNICATIONS
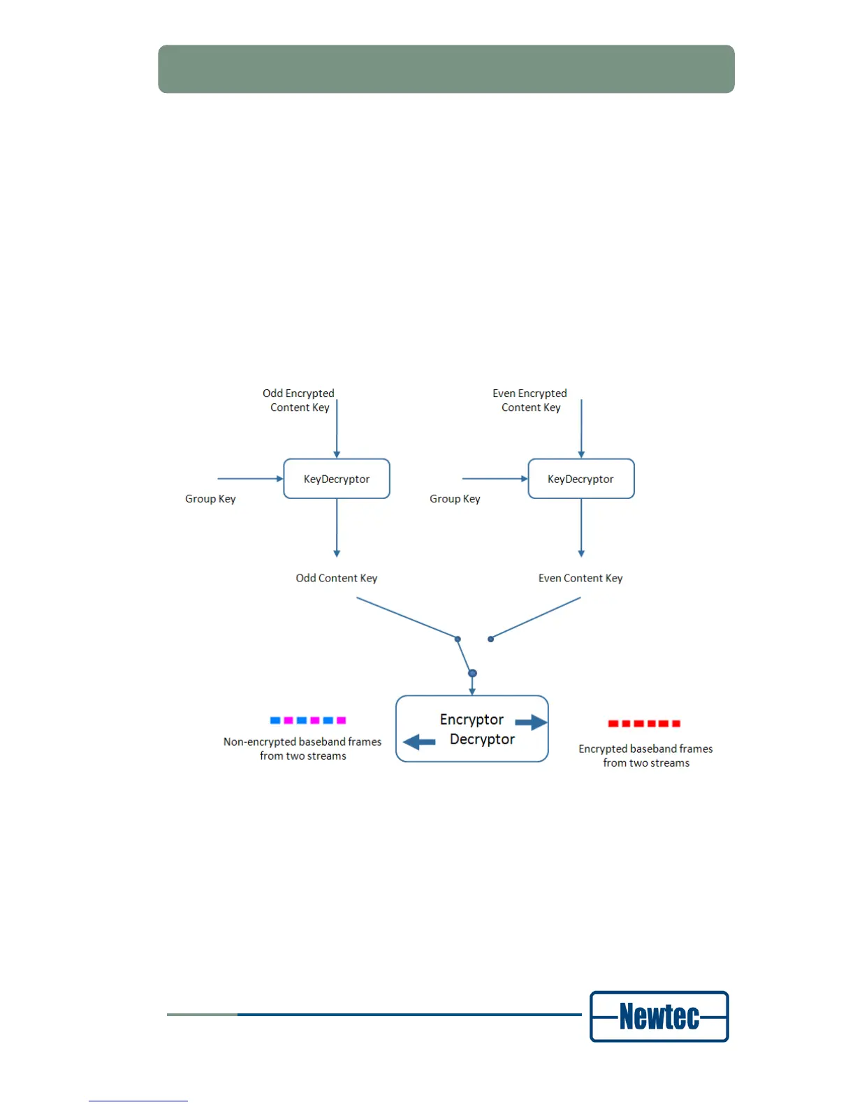
The encrypted format is used when the communication channel used to distribute
the keys to the device is not secure. In that case, the system uses a secret group
key stored in the device to guarantee that the encrypted content key can only be
used on that device (or devices with the same group key).
Each device can support two keys for each stream: the odd key or the even key.
One key is the active key, while the other one is the next key to use. This allows to
distribute keys to all devices, then to switch to the new key on all devices at the
same time.
8.3.2.2 Key Management System Structure
The following picture details the structure of the AES key management system that
is implemented on all devices.
Figure 47 - AES Key Management System

Table of Contents

Related product manuals