EasyManua.ls Logo

Nordic nRF52833 DK - Page 20

Nordic nRF52833 DK
45 pages
Print Icon
To Next Page IconTo Next Page
To Next Page IconTo Next Page
To Previous Page IconTo Previous Page
To Previous Page IconTo Previous Page
Loading...
Hardware description
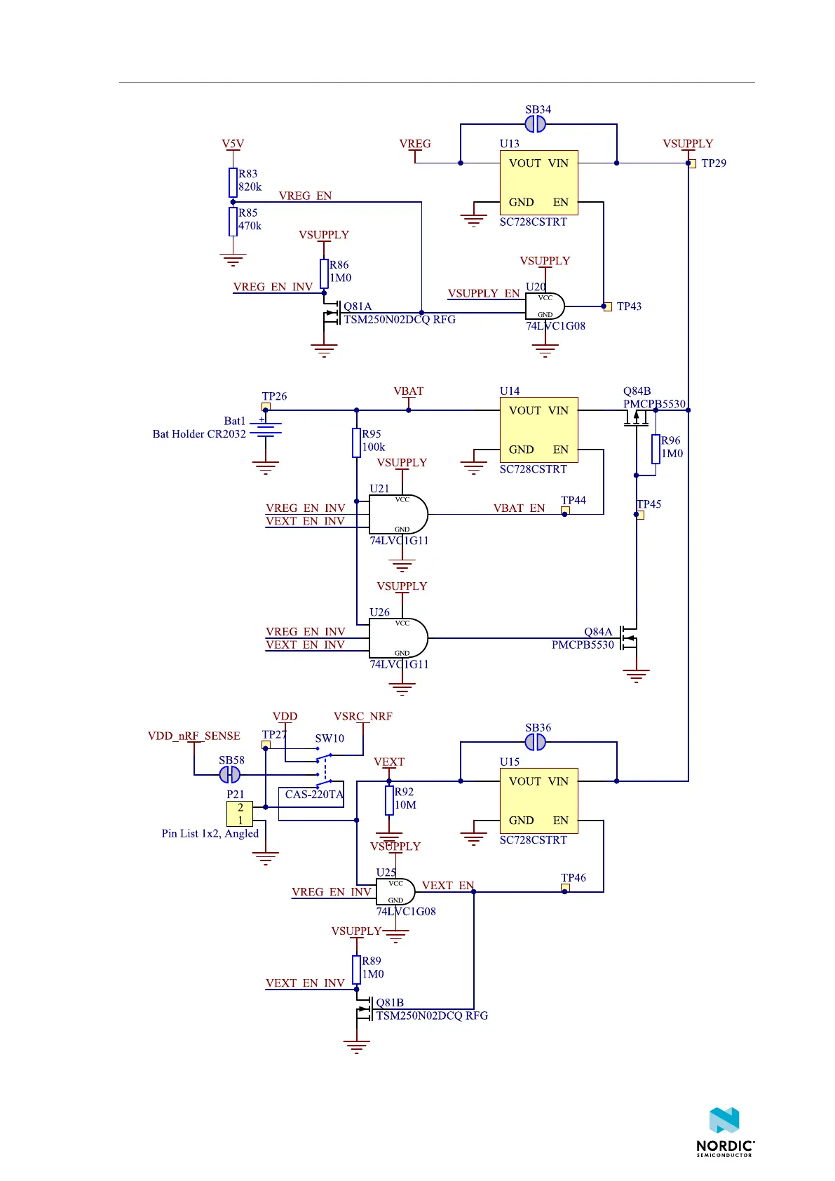
Figure 9: Power supply circuitry
4452_198 v1.0.1
20

Related product manuals