EasyManua.ls Logo

Omron 3G3RX2 Series - Operation Procedure

Omron 3G3RX2 Series
176 pages
To Next Page IconTo Next Page
To Next Page IconTo Next Page
To Previous Page IconTo Previous Page
To Previous Page IconTo Previous Page
Loading...
3 Operation Procedure for DriveProgramming
3 - 2
DriveProgramming User’s Manual (I622-E1)
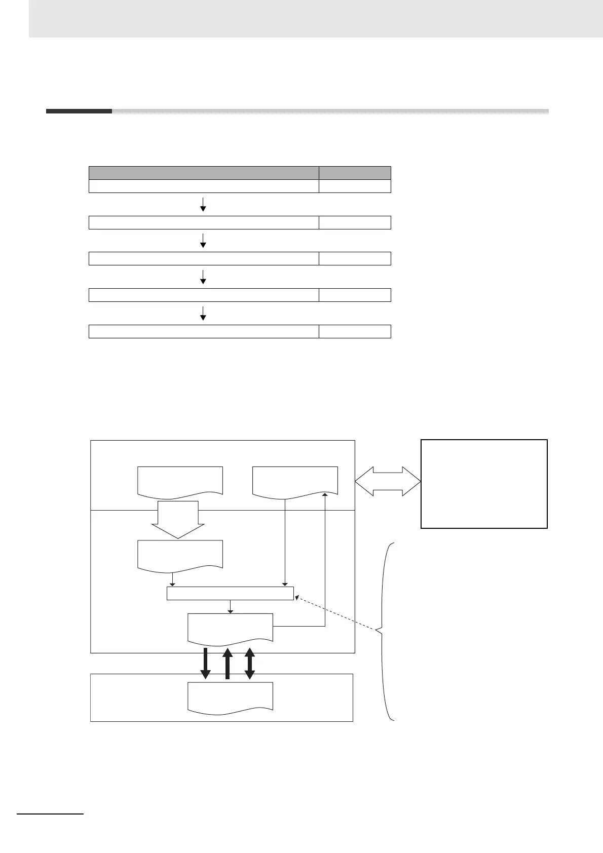
3-1 Operation Procedure
The following figure shows the flow of procedure from programming to executing programs with the
DriveProgramming.
Create DriveProgramming programs by the DriveProgramming Editor in the Inverter/Servo support tool,
CX-Drive.
The following figure shows the flow of procedure from programming to transferring (downloading) to the
inverter.
For details on operation and other information, refer to Section 4 DriveProgramming Editor.
Item Reference
Programming P. 3-3
Compiling Programs P. 3-3
Downloading Programs P. 3-4
Selecting Driveprogramming Functions P. 3-4
Starting Programs P. 3-4
Saving user programs
Saving as CX-Drive project
file
Saving as exported file
Note: Saved programs are the
same as that created with the
Editor.
The compiler performs following operations:
Converts flowchart programs to text
programs.
Converts label names automatically to
the following names: label 1, label 2....
Deletes comments.
Deletes alias definitions and converts
specified names to the same ones as
before definition.
Deletes region definitions and con-
verts forms to the same ones as
before definition.
Deletes all spaces and blank lines.
Performs validity checks.
CX-Drive DriveProgramming Editor
CX-Drive
compilation
Save
Text language
method
Flowchart method
Text language
method
Compilation
Programs after
compilation
Upload
Transfer (download/upload) Program verification
Programs after
compilation
Programs
downloaded to
the inverter
Convert

Table of Contents

Other manuals for Omron 3G3RX2 Series

Related product manuals