EasyManua.ls Logo

Onkyo TX-SA706

Onkyo TX-SA706
120 pages
To Next Page IconTo Next Page
To Next Page IconTo Next Page
To Previous Page IconTo Previous Page
To Previous Page IconTo Previous Page
Loading...
25
Connecting the AV Receiver/AV Amplifier—Continued
See “Connecting Components with HDMI” on page 33 for HDMI connection information.
With connection , you can listen to and record audio from your TV and listen in Zone 2.
To enjoy Dolby Digital and DTS, use connection or . (To record or listen in Zone 2 as well, use and ,
or and .)
If your TV has no audio outputs, connect an audio output from your VCR or cable or satellite receiver
to the AV receiver/AV amplifier and use its tuner to listen to TV programs through the AV receiver/AV
amplifier (see pages 28 and 30).
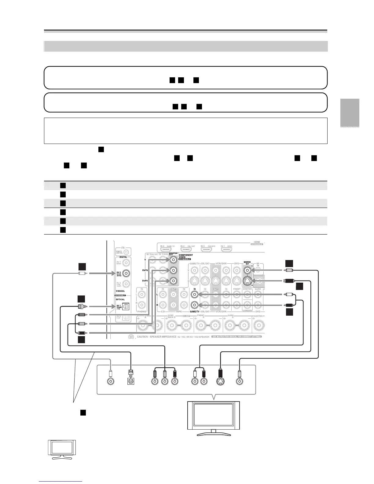
Connecting a TV or Projector
The onscreen setup menus appear only on a TV that is connected to the HDMI OUT. If your TV is connected to the
composite video or S-Video MONITOR OUT, or the COMPONENT VIDEO MONITOR OUT, use the AV
receiver/AV amplifier’s display when changing settings.
Connection AV receiver/AV amplifier Signal flow TV
COMPONENT VIDEO MONITOR OUT Component video input
MONITOR OUT S S-Video input
MONITOR OUT V Composite video input
GAME/TV IN L/R Analog audio L/R output
DIGITAL COAXIAL IN 2 (VCR/DVR) Digital coaxial output
DIGITAL OPTICAL IN 1 (GAME/TV) Digital optical output
Step 1: Video Connection
Choose a video connection that matches your TV ( , , or ), and then make the connection.
A B C
Step 2: Audio Connection
Choose an audio connection that matches your TV ( , , or ), and then make the connection.
a b c
a
b c a b
a c
A
B
C
a
b
c
YCOAXIAL
OUT
PB
COMPONENT VIDEO IN
P
R S VIDEO
IN
AUDIO
OUT
VIDEO
IN
LR
OPTICAL
OUT
b
c
A
B
C
B
a
C
TV, projector,
etc.
Connect one or the other
Connection must be assigned (see page 44)
b
Hint!

Table of Contents

Related product manuals