EasyManua.ls Logo

Onkyo TX-SR604E - Page 29

Onkyo TX-SR604E
112 pages
Print Icon
To Next Page IconTo Next Page
To Next Page IconTo Next Page
To Previous Page IconTo Previous Page
To Previous Page IconTo Previous Page
Loading...
TX-SR604/604E/8460
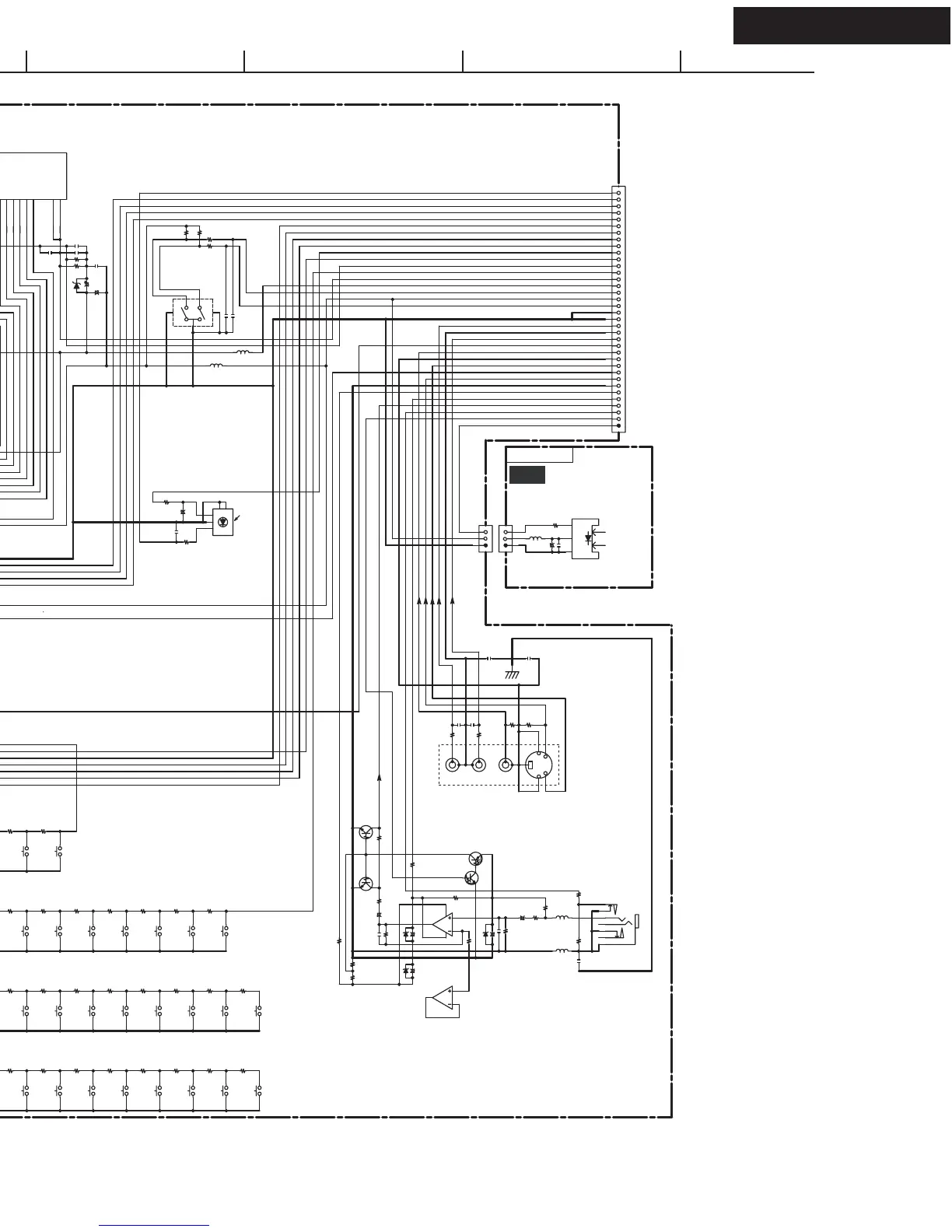
SCHEMATIC DIAGRAM-8(SD-8)
DISPLAY SECTION
A
1
2
3
4
5
BCDEFGH
KEY0
KEY2
KEY3
FLDSDO
FLDCLK
FLDCS
FLDRST
KEY1
FLDRST
FLDCS
FLDCLK
FLDSDO
REMIN
MICOUT
VOLB
GNDCPU
GNDV4
V4_L
V4_R
V4V
V4Y
V4C
GNDMIC
-12V
+12V
MICDET
OPTF
KEYINT1
KEYINT0
KEY3
KEY2
KEY1
KEY0
+5.6S
MICMUT
LEDSTBY
GNDV4V
+5VDIS
VOLA
FAC2
FAC1
LEDZONE2
-VP
KEY0_2
LEDZONE2
LEDSTBY
GNDLED
+BLED
LEDPURE
KEYINT0
KEY0_2
LEDZONE2
KEYINT0
+BLED
LEDPURE
GNDCPU
LEDSTBY
TUN UP
TUN DOWN
PRESET UP
PRESET
DOWN
ENTER
SETUP
RETURN
TUN MODE
CD
TUNER
TAPE
VIDEO4
VIDEO3
VIDEO2
VIDEO1
DVD
MULTIMEMORY
LIS MODE>
LIS MODE<
STEREO
TONE +
TONE -
DIGITAL IN
DISPLAY
TONE
NADIS-8785
VOLUME
NAETC-8789
NADIS-8786
ZONE 2 OFF
ZONE 2
ZONE2
STBY
PURE AUDIO
TO NAVD-8819
(SD-5:A1)
NAETC-8790
STBY
PURE AUDIO
EXCEPT
DD/DC
EXCEPT
DD/DC
DIMMER
TO NADG-8816 (SD-6:B1)
Q7003
M66005
49
SEG2
50
SEG1
51
SEG0
52
VCC2
53
DIG15/SEG39
54
DIG14/SEG38
55
DIG13/SEG37
56
DIG12/SEG36
57
DIG11
58
DIG10
59
DIG9
60
DIG8
61
DIG7
62
DIG6
63
DIG5
64
DIG4
1
DIG03
2
DIG02
3
DIG01
4
DIG00
5
_RESET
6
_CS
7
SCK
8
SDATA
9
P1
10
P0
11
VCC1
12
XOUT
13
XIN
14
VSS
15
SEG35
16
SEG34
17
SEG33
18
SEG32
19
SEG31
20
SEG30
21
SEG29
22
SEG28
23
SEG27
24
VP
25
SEG26
26
SEG25
27
SEG24
28
SEG23
29
SEG22
30
SEG21
31
SEG20
32
SEG19
33
SEG18
34
SEG17
35
SEG16
36
SEG15
37
SEG14
38
SEG13
39
SEG12
40
SEG11
41
SEG10
42
SEG9
43
SEG8
44
SEG7
45
SEG6
46
SEG5
47
SEG4
48
SEG3
C7008
100/6.3
+
S7002
4
2
5
3
1
S7104
S7106
S7132
S7134
S7136
S7138
S7140
S7142
S7144
S7146
S7148
S7150
S7152
S7154
S7156
S7158
S7160
S7162
S7164
S7166
P7301
E7301
L7401
022M
L7402
022M
C7403
47/16
+
S7102S7116
S7118
S7120
S7122
S7124
S7126
S7128
R7301
330
R7007
220
C7010
223Z
C7002
104J
C7003
101J
C7004
101J
C7005
101J
R7005
220
R7004
220
R7003
3.3K
R7002
3.3K
C7007
101J
R7006
27K
R7103
560
R7102
470
R7107
330
R7108
470
R7109
560
R7110
820
R7111
1.2K
R7112
2.2K
R7113
3.9K
R7122
12K
R7121
3.9K
R7120
2.2K
R7119
1.2K
R7118
820
R7117
560
R7130
12K
R7129
3.9K
R7128
2.2K
R7127
1.2K
R7126
820
R7125
560
R7124
470
R7123
330
R7115
330
R7116
470
R7402
47K
R7401
100
R7403
4.7K
R7404
220
C7401
10/16
+
R7405
47K
C7402
101J
R7412
470
C7301
471J
R7302
330
C7302
471J
C7303
104Z
C7304
104Z
R7304
75
R7303
75
R7001
100K
Q7004
2SC2458
R7408
33K
C7404
330J
D7412
MTZJ6.8C
C7412
47/16
+
D7411
MTZJ6.8B
C7411
47/16
+
C7421
102J
Q7002
16-BT-128GNYK
1
F21
2
F22
5
P35
6
P34
7
P33
8
P32
9
P31
10
P30
11
P29
12
P28
13
P27
14
P26
15
P25
16
P24
17
P23
18
P22
19
P21
20
P20
21
P19
22
P18
23
P17
24
P16
25
P15
26
P14
27
P13
28
P12
29
P11
30
P10
31
P9
32
P8
33
P7
34
P6
35
P5
36
P4
37
P3
38
P2
39
P1
40
16G
41
15G
42
14G
43
13G
44
12G
45
11G
46
10G
47
9G
48
8G
49
7G
50
6G
51
5G
52
4G
53
3G
54
2G
55
1G
58
F11
59
F12
C7011
223Z
C7012
223Z
C7014
223Z
C7001
223Z
R7022
10K
R7021
10K
R7024
10K
R7023
10K
Q7006
DTA114ES
JL7351A
3
2
1
P7401
5
4
2
3
7
8
1
L7351
022M
JL7351B
1
2
3
R7351
220
C7352
100/16
+
U7351
TORX177L
IN
VCC
GND
S7108
S7110
S7112
S7114
R7154
180
R7104
820
R7105
1.2K
R7106
2.2K
R7151
2.2K
D7152
SLI-343URC
Q7151
DTA114ES
Q7152
DTC114ES
R7046
1K
R7045
100
C7047
102K
C7045
100/6.3
+
R7406
330
R7407
1K
D7401
MTZJ5.1B
R7411
470
Q7007
DTC114ES
P7201
1
8
7
3
2
4
5
E7201
Q7005
DTA114ES
C7405
10/16
+
R7409
220
U7042
3
2
1
5
4
P701B
36
35
34
33
32
31
30
29
28
27
26
25
24
23
22
21
20
19
18
17
16
15
14
13
12
11
10
9
8
7
6
5
4
3
2
1
C7203
102J
C7204
102J
L7201
022M
L7202
022M
L7203
022M
R7101
330
S7130
C7009
104J
C7201
C7021
103Z
C7022
103Z
C7351
223Z
D7001
D7154
SDPB3DD0C
D7155
SLR-342MGTE7P
JL7101B
8
7
6
5
4
3
2
1
JL7101A
1
2
3
4
5
6
7
8
Q7401
NJM4580D-D
7
8
6
5
4
Q7401
NJM4580D-D
1
2
3
R7152
120
R7010
120
Q7403
DTC114TS
R7410
220
Q7404
DTC114TS
R7413
220K
R7414
100K
C7013
33/50
+
R7008
220
C7015
100/16
D7002
MTZJ8.2C
L7032
L7031
022M
JL6605A
1
2
3
4
5
U01
DISPLAY PC BOARD
U02
SWITCH PC BOARD
U06
HEADPHONE
PC BOARD
U05
FRONT OPT
PC BOARD
102J
ZONE 2
LEVEL >
ZONE 2
LEVEL <
R L
VIDEO 4 INPUT
022M
ROTARY
ENCODER
MASTER VOLUME
REMOTE CONTROLLER
SENSOR
HEADPHONES
SETUP MIC
SDPB3DD0C
VIDEO-4
DIGITAL
+5.6V
+5V
THE COMPONENTS IDENTIFIED BY MARK ARE CRITICAL FOR SAFETY
REPLACE ONLY WITH PART NUMBER SPECIFIED.
VOLTAGE (MEASURED WITH VOLTMETER) IS DC VOLTAGE.(NO INPUT SIGNAL).
ALL PNP TRANSISTORS ARE EQUIVALENT TO 2SA1015-GR UNLESS OTHERWISE NOTED.
ALL NPN TRANSISTORS ARE EQUIVALENT TO 2SC1815-GR UNLESS OTHERWISE NOTED.
ALL DIODES ARE EQUIVALENT TO 1SS133 UNLESS OTHERWISE NOTED.
ELECTROLYTIC CAPACITORS ( ) ARE IN uF/WV.
ALL CAPACITORS ARE IN pF/50WV UNLESS OTHERWISE NOTED.
EX) 030- 3pF 330- 33pF 331- 330pF 333- 0.033uF
ALL RESISTORS ARE IN OHMS 1/4WATTS UNLESS OTHERWISE NOTED.
THE THICK LINES ON PC BOARD ARE THE PRINTING SIDE OF THE PARTS.
EX) PRINTING SIDE
CIRCUIT IS SUBJECT TO CHANGE FOR IMPROVEMENT.
!
NOTE
<Note>
SD-x:XY is short for Shcematic Diagram-x and
each socket's location, X=A to H, Y=1 to 5.

Table of Contents

Related product manuals