EasyManua.ls Logo

Onkyo TX-SR674/674E

Onkyo TX-SR674/674E
92 pages
To Next Page IconTo Next Page
To Next Page IconTo Next Page
To Previous Page IconTo Previous Page
To Previous Page IconTo Previous Page
Loading...
33
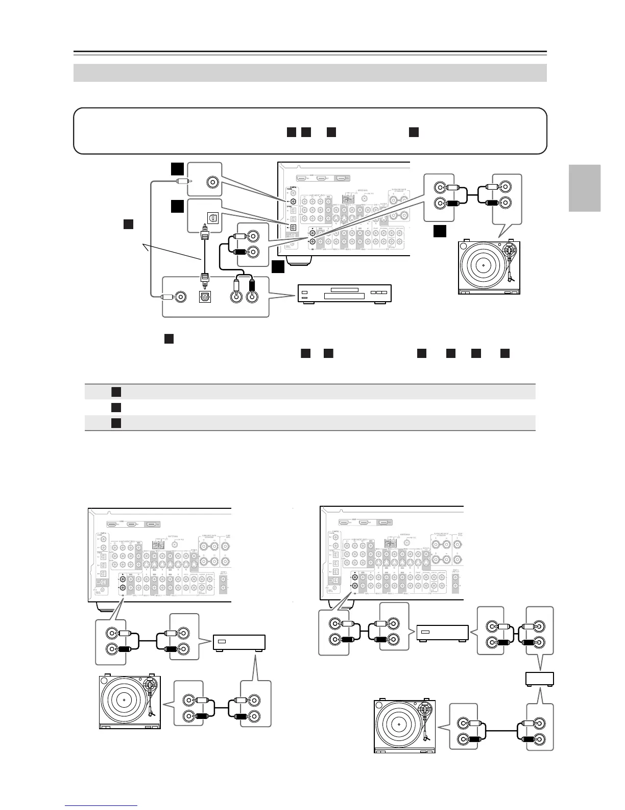
Connecting the AV Receiver—Continued
CD Player or Turntable (MM) with Built-in Phono Preamp
With connection , you can listen to and record audio from the CD player and listen in Zone 2.
To connect the CD player digitally, use connection or . (For recording, use and , or and .)
Turntable (MM) with no Phono Preamp Built-in
A phono preamp is necessary to connect a turntable that
doesnt have a phono preamp built-in.
Turntable with an MC (Moving Coil) Cartridge
An MC head amp and phono preamp are necessary to
connect a turntable with an MC (Moving Coil) cartridge.
Connecting a CD Player or Turntable
Connection AV receiver Signal ow CD or turntable
CD IN L/R
Analog audio L/R output
DIGITAL COAXIAL IN 2
Digital coaxial output
DIGITAL OPTICAL IN 3
Digital optical output
IN
L
R
L
R
CD
AUDIO
OUTPUT
OPTICAL
OUT
AUDIO
OUT
LR
COAXIAL
OUT
L
R
IN
IN 2
COAXIAL
IN 3
OPTICAL
CD
b
c
a
a
Step 1:
Choose a connection that matches your CD player ( , , or ). Use connection for a turntable with a built-in
phono preamp.
a b
c
a
Turntable (MM) with
built-in phono preamp
CD player
Connect one or
the other
Connection
must be
assigned (see
page 44)
b
a
b
c
a
b
a c
a
b
c
IN
L
R
CD
AUDIO
OUTPUT
AUDIO
OUTPUT
AUDIO
INPUT
L
R
L
R
L
R
Phono preamp
L
R
L
R
L
R
L
R
IN
CD
L
R
AUDIO
OUTPUT
AUDIO
INPUT
AUDIO
OUTPUT
AUDIO
OUTPUT
AUDIO
INPUT
L
R
MC head amp or
MC transformer
Phono
preamp

Table of Contents

Related product manuals