EasyManua.ls Logo

Onkyo TX-SR705

Onkyo TX-SR705
228 pages
To Next Page IconTo Next Page
To Next Page IconTo Next Page
To Previous Page IconTo Previous Page
To Previous Page IconTo Previous Page
Loading...
Es-31
Conectar el receptor AV—Continúa
Con esta conexión, puede usar el sintonizador del VCR para oír sus programas de televisión preferidos
mediante el receptor AV, los cual es útil si su televisor no tiene salidas de audio.
Con la conexión , puede escuchar su VCR o grabador de DVD incluso en la Zona 2.
Para disfrutar de Dolby Digital y DTS, use la conexión o . (Para escuchar la Zona 2 también, use y ,
o y .)
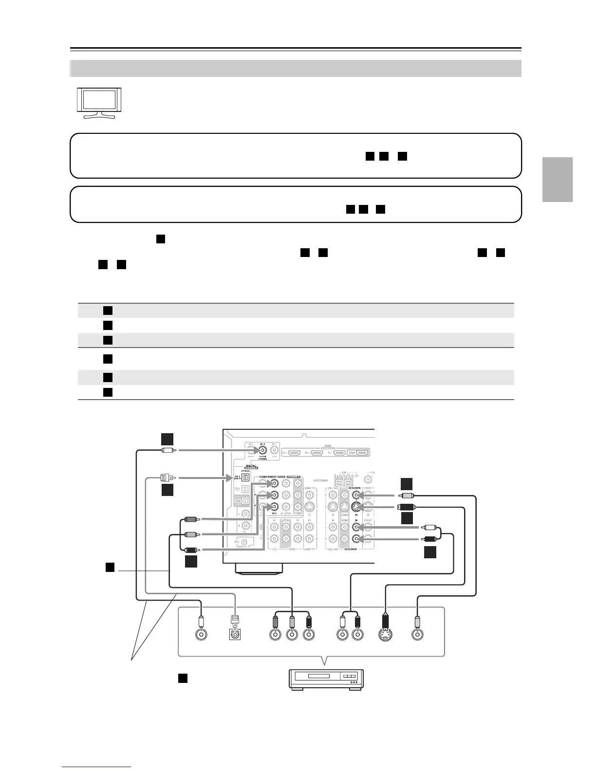
Conectar un VCR o u grabador de DVD para la reproducción
Conexión Receptor AV
Flujo de
señal Grabador de VCR o DVD
Calidad de
imagen
COMPONENT VIDEO IN 2
Salida vídeo componente La mejor
VCR/DVR IN S
Salida S-vídeo Mejor
VCR/DVR IN V
Salida vídeo compuesto Estándar
VCR/DVR IN L/R
Salida L/R audio
analógico
DIGITAL COAXIAL IN 2 (VCR/DVR)
Salida coaxial digital
DIGITAL OPTICAL IN 1 (GAME/TV)
Salida óptica digital
¡Sugerencia!
Paso 1: conexión de vídeo
Elija una conexión de vídeo que coincida con su grabador de VCR o DVD ( , o
), y a continuación haga la
conexión. Debe conectar el receptor AV al televisor con el mismo tipo de conexión.
A B C
Paso 2: conexión de audio
Elija una conexión de audio que coincida con su grabador de VCR o DVD ( , o ), y a continuación haga la conexión.
a b c
a
b c a b
a c
A
B
C
a
b
c
YCOAXIAL
OUT
PB
COMPONENT VIDEO OUT
P
R S VIDEO
OUT
AUDIO
OUT
VIDEO
OUT
LR
OPTICAL
OUT
b
c
A
B
C
B
a
C
VCR,
grabador de DVD
Conectar uno de los dos
Se debe asignar la conexión (consulte la
página 50)
c
Se debe
asignar la
conexión
(consulte la
página 48)
A

Table of Contents

Other manuals for Onkyo TX-SR705

Related product manuals